无人物流车产业提速:从技术探索到商业规模化的产业演进
发布时间:2026-03-03
来源:深企投研究
已被浏览:8 次

在数字经济与智能科技深度融合的产业浪潮下,自动驾驶技术的成熟落地与物流行业的降本增效需求形成深度共振,无人物流车作为衔接智能驾驶技术与物流产业数字化转型的核心载体,成为破解物流人力瓶颈、重构末端配送体系的关键抓手。历经十余年技术沉淀、场景验证与政策破冰,中国无人物流车行业已完成从实验室研发到商业化试验的前期积累,正式站在规模化商用启动、盈利拐点显现的关键节点,迈入技术迭代与商业落地双轮驱动的发展快车道,推动物流行业向自动化、智能化全新阶段演进。

一、行业概述

(一)无人物流车概念

无人物流车是一种基于L4级(高度自动驾驶)技术,主要用于中短途货物运输的智能运载工具。其核心是在限定的设计运行范围和低速(通常≤40km/h)条件下,实现无需人类驾驶员操作的自主导航与货物配送。现阶段技术应用聚焦于路线固定、路况结构化的城市道路及封闭半封闭区域,是物流末端配送与城市配送场景的智能解决方案,并逐步向干线物流领域拓展。

图片

图1  无人物流车产品形态

资料来源:各公司官网,深企投产业研究院整理。

(二)主要应用场景

1.快递末端配送:规模化核心场景

快递末端配送是当前无人物流车最主要、规模化程度最高的应用场景,主要承担从末端快递网点到固定驿站/快递柜的批量接驳运输。该模式路线高度固定、重复,货物无需上门,完美契合无人物流车当前的技术能力,替代了快递员每日多次往返网点的低效劳动。目前,深圳、济南等城市已实现常态化运营,其中深圳无人快递车单日配送量可达8万票,单票成本降低1.32元,配送效率提升30%。

图片

图2  快递全流程业务

资料来源:亿欧咨询,华泰研究。

2.广义城市配送:快速拓展场景

覆盖社区团购、商超零售、生鲜冷链、餐饮配送等领域,适配路线重复、货量小、频次高的城配需求。顺丰同城与肯德基在深圳推出无人车智能餐饮配送服务,采用“无人车+骑手”协同配送模式,由肯德基员工负责餐食的标准化装箱,顺丰同城骑手在首尾两端装卸并交付;菜鸟无人车在合肥承担大型连锁零食品牌从仓库到门店的补货工作,门店提交补货需求后,无人车将商品从城市周边的仓库配送到门店。

图片

图3  顺丰同城无人餐饮配送车在深圳运行

资料来源:顺丰同城,华泰研究。

3.封闭/半封闭场景:成熟应用场景

在工业园区、校园、机场、港口等封闭/半封闭区域,无人物流及无人驾驶设备已实现物料、包裹的自动化转运。例如,驭势科技L4级无人驾驶牵引车,基于U-Drive系统,可实现高度自动无人化运输,满足全场景、真无人、全天候物流作业需求,主要应用于厂区、园区生产资料/货物运输、机场货物/行李牵引。

图片

图4  驭势科技无人驾驶引导车在香港国际机场运送行李

资料来源:驭势科技公司官网。

(三)发展动力

物流业务爆发提供市场基础。自1999年电商开启发展契机,中国物流行业迎来高速增长期,B2C市场崛起与农村电商发展进一步推动物流业务量呈指数级攀升。据国家邮政局数据,我国快递业务量从2000年的1.1亿件增长至2025年的1989.5亿件,增长约1809倍,年复合增长率约33.16%。物流业务量的持续、大规模激增,催生了对高效、规模化配送方式的需求,为无人物流车的应用提供了广阔的市场场景。

图片

图5  2000-2025年中国快递业务量及其增长速度

资料来源:国家邮政局,深企投产业研究院整理。

人力成本高企形成现实倒逼。物流业务的爆发直接刺激了对快递人员的需求,我国快递从业人员从2000-2004年的10万人左右增长至2024年的450万人。同时,人力成本持续上涨,快递员的薪资、社保福利及管理成本,成为物流企业最重的运营负担之一;且在业务峰值时,企业仍面临招工难、临时工短缺的问题。目前,无人物流车购置成本已与传统物流车基本持平,且以软件订阅费替代了传统物流车高昂的人力成本,使得单票配送成本降低40%-67%。

表1  无人物流车与传统物流车成本对比

图片

资料来源:公开资料,深企投产业研究院整理。

技术跨越临界点实现落地条件。2020年新冠疫情暴发后,无接触配送从可选模式转变为刚需场景,有效推动无人配送技术从实验室研发阶段快速走向实地测试与实际应用。疫情期间的规模化实践,解决了大量传统试验难以覆盖的实际应用问题,加速了无人配送技术与产业链的成熟完善,也快速提升了社会公众对无人配送的认知度与接受度,为技术商业化扫清了认知障碍。

(四)发展阶段

中国无人物流车行业发展历经十余年沉淀,已完成技术探索、商业化试验的前期积累,当前正处于规模化商用启动的关键拐点,行业发展整体可划分为以下四个阶段:

图片

图6  无人物流车行业发展阶段

资料来源:深企投产业研究院整理。

1.技术探索期(2010-2016):实验室研发,封闭场景测试。这一阶段核心聚焦自动驾驶、自主导航等底层技术的突破与验证,应用场景局限于封闭环境,以实验室研发和早期原型测试为主。2016年9月,京东推出首台民用无人物流测试车,并在中国人民大学完成全球首次公开道路包裹自动投递,这一标志性事件不仅验证了技术的可行性,更标志着中国无人物流车正式从纯技术研究阶段迈入商业化试验的萌芽期。

2.商业化试验期(2017-2023):场景验证落地,政策破冰前行。此阶段的核心特征是技术走出实验室,在快递、商超、园区等多场景开展实战验证,头部企业加速入局构建行业雏形。2018年新石器成立,2020年阿里巴巴发布首款物流无人车“小蛮驴”,2021年九识智能成立、美团发布新一代自研L4级无人配送车,各企业通过真实场景数据迭代优化技术方案,完成从原型车到实用车型的升级;2021年北京发放国内首张无人配送车公开道路测试牌照,实现路权合法化的关键突破,为行业发展提供了制度保障。

3.规模化商用启动期(2024-2025):技术成本双突破,万台级交付落地。这是行业发展的关键拐点。技术端,L4级自动驾驶在低速固定场景下的可靠性大幅提升,事故率、接管率优化至商用水平;成本端,整车售价实现断崖式下降,从早期百万元级降至10万元以内,九识智能E6裸车价低至1.98万元,叠加订阅服务模式,大幅降低客户准入门槛;交付端,头部企业交付量进入“万台”梯队,新石器、九识智能等企业路权覆盖超200个城市,实现多城市常态化运营。

4.全面商业化与生态构建期(2026-2030):渗透率提升,生态体系完善。进入这一阶段后,无人物流车市场渗透率预计将快速提升,行业核心围绕技术标准完善、运营体系优化、产业生态构建展开,实现从单一产品交付向综合解决方案服务的转型。预计届时行业年销量将达数十万辆级别,无人物流车将成为物流行业降本增效的核心基础设施,深度融入万亿级城市配送市场。

(五)技术路线趋势

当前,无人物流车的技术路线主要围绕降低成本、提高效率、增强泛化能力这三个核心目标展开,力求在保障安全的前提下,实现技术方案的轻量化,提升性价比,为大规模商业化应用打下坚实基础。

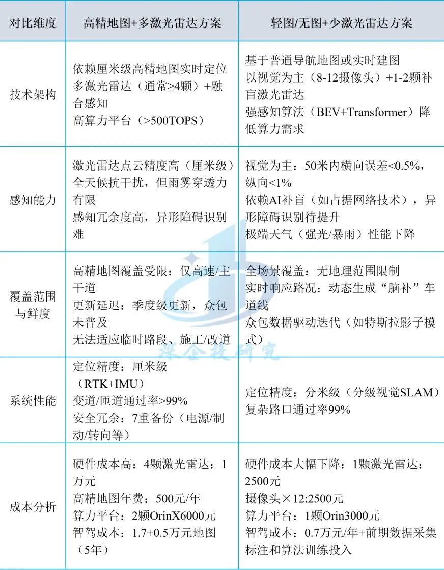
目前市场上,无人物流车的主流技术方案主要有两种。其一,是高精地图与多激光雷达相融合的方案。此方案高度依赖具备厘米级精度的高精地图来实现实时精准定位,同时配备多颗激光雷达(通常不少于4颗),并借助高算力平台开展融合感知工作。激光雷达所生成的点云数据精度颇高,具备全天候抗干扰的显著优势,然而在雨雾天气条件下,其穿透力会受到一定限制。该方案的优势在于感知冗余度高,能够为车辆行驶提供强有力的安全保障;但缺点同样不容忽视,硬件成本居高不下,高精地图的覆盖范围有限,且更新存在时间差,难以快速适应临时路段、施工区域或道路改道等突发状况。

随着技术的发展,无人物流车逐渐转向轻图或无图结合少量激光雷达的方向演进。这种方案主要基于普通导航地图或实时建图技术,以视觉传感器(通常配备8-12个摄像头)为主,辅以1-2颗激光雷达进行补盲。通过强感知算法降低对算力的需求,实现了硬件成本的大幅下降。该方案能够实现全场景覆盖,实时响应路况变化,在未曾直接训练或接触过的全新环境、场景或条件下,依然能够保持稳定、可靠的性能,尽管在极端天气下的感知能力略有下降,但已逐渐成为行业技术发展的主流方向。

表2  高精地图和视觉方案对比

图片

资料来源:自动驾驶之心,东吴证券,深企投产业研究院整理。

(六)政策环境

1.国家战略:层层递进,锚定规模化应用目标

国家层面政策形成清晰的演进路径,从早期解决“能否上路”的基础问题,逐步演变为主动营造规模化商业应用生态。2018年《智能网联汽车道路测试管理规范(试行)》建立技术测试合法框架,破解了行业准入难题。2020-2023年,政策重心转向场景落地,《关于促进道路交通自动驾驶技术发展和应用的指导意见》《“十四五”现代综合交通运输体系发展规划》等文件将无人物流车纳入顶层设计并重点支持物流配送场景应用;《关于开展智能网联汽车准入和上路通行试点工作的通知》及《自动驾驶汽车运输安全服务指南(试行)》分别确立了自动驾驶汽车路权与运营资质,扫清商业化障碍。2024年以来,政策进一步聚焦降本增效与规模化,《关于开展智能网联汽车“车路云一体化”应用试点工作的通知》圈定20个核心城市构建国家级示范网络,各地相继完善申请流程、行驶规则、安全监控等管理细则,推动无人物流车商业化运营的合规路径日益清晰;《有效降低全社会物流成本行动方案》首次将无人物流车等新技术与降低社会物流成本国家级任务直接挂钩;《关于加快场景培育和开放推动新场景大规模应用的实施意见》明确推动规模化应用,标志着行业进入全面提速新阶段。

表3  国家层面核心政策

图片

资料来源:深企投产业研究院整理。

2.地方落地:路权开放,从“破冰”到“广覆盖”

在中央政策框架指引下,地方路权开放成为政策红利转化为商业现实的关键枢纽。2021年5月,北京高级别自动驾驶示范区颁发国内首批无人配送车车辆编码,实现路权“零的突破”,此后开放势头迅猛,新石器、九识智能等头部企业路权覆盖已分别超250城及29省200余城,政策红利覆盖超80%主要物流节点。同时,地方立法持续深化,深圳出台国内首部智能网联汽车管理法规,杭州落地全国首部低速无人车专门促进条例,江苏推出首部省级相关地方性法规,山东、苏州等省市还提出量化部署目标,为无人物流车的本地化运营提供了明确的规则指引。

表4  代表性地方路权与管理政策

图片

资料来源:深企投产业研究院整理。

二、市场分析

(一)市场规模

根据东吴证券预测,无人物流车市场未来数年将保持高速增长,2024年行业销量为0.51万辆,2025年预计突破3.26万辆,同比增长539%,渗透率达1.2%,标志着市场从千台级试点迈入万台级规模化商用;2026年销量将快速增至12万辆,同比增幅超200%,渗透率提升至3.4%,行业进入快速复制与扩张阶段。预计2030年行业销量将达60万辆,渗透率提升至18.3%,成为物流配送领域的核心力量。

图片

图7  国内无人物流车销量及渗透率预测

资料来源:wind,东吴证券,深企投产业研究院整理。

(二)整车价格趋势

历经十年技术迭代,无人物流车整车售价已实现大幅下降,从早期的百万元级降至2025年万元级,行业全面具备商业可行性。回顾发展历程,2018年单车综合成本(含服务费)约100万元,仅能支撑小范围封闭测试;2019至2021年价格虽降至20至30万元,但市场竞争力依然不足;2022至2023年,随着毫末智行等企业将价格突破10万元关口,行业初步迈入商业化试点阶段;进入2024年,九识Z2、新石器X3等主流车型定价进一步降至4万元水平;至2025年,九识智能E6裸车价更是低至1.98万元,叠加1800元/月的软件订阅模式,大幅降低长尾客户部署门槛。

单车成本的下降,主要得益于技术架构革新与核心零部件降价的双重驱动。一方面,行业主流技术方案加速向“轻图/无图”转型,以新石器为代表的企业率先采用“视觉为主、激光雷达为辅”的融合感知方案,大幅减少了对高成本传感器的依赖,从源头上降低了单车物料清单成本;另一方面,上游核心零部件价格持续走低,为整车降本提供了强力支撑。数据显示,2021年至2024年,速腾聚创激光雷达单价降幅达74%,2016年至2024年锂离子电芯及PACK包价格累计降幅达68%。上游供应链的规模化效应与技术成熟度提升,正持续向下游整车制造端传导降本红利,推动无人物流车产业进入高速发展通道。

图片

图8  无人物流车价格走势(万元)

资料来源:虎嗅网,每日经济新闻(2022年至2025年的价格为裸车参考价,未包含服务费),深企投产业研究院整理

(三)主要商业模式

1.销售模式(硬件+订阅)

早期,行业以售卖整车或核心硬件模块的一次性销售模式为主,其价值核心在于硬件设备本身。随着技术成熟与规模化运营需求凸显,商业模式正快速向“硬件销售+持续服务收费”的混合模式升级。企业不仅出售车辆更通过提供自动驾驶运力服务、车队运营管理、数据平台订阅或按单量/里程收取服务费来获取持续性收入,旨在提升客户粘性并构建更稳定、长期的盈利结构。以九识智能E6车型为例,裸车售价仅1.98万元,而FSD月度订阅费为1800元/月,裸车价格低于大部分传统货车,自动驾驶订阅服务收费也远低于货车司机工资。这种模式对快递加盟商、小B商户等客户极具吸引力,使其能够快速试点部署无人运力。

2.运营/租赁模式(运输即服务)

服务商保留车辆资产,按里程、运量或时间为客户提供一站式无人运力服务,承担车辆维护、技术升级、路权合规等所有风险,大幅降低客户使用门槛与试错成本,该模式适合业务量波动大的中小客户。从战略价值来看,这种模式帮助无人物流车企业快速切入如社区团购、本地生活配送等高度分散的长尾市场,例如新石器与滴滴送货合作,正是希望通过出行平台的流量和调度能力,以TaaS(运输即服务)模式服务海量小B客户,推动无人配送从计划性物流迈向实时调度生态。

表5  无人物流车主要商业模式

图片

资料来源:深企投产业研究院整理。



电话咨询
电话
0755-82790019
商务合作
游女士:
13538198876
单女士:
13430703969
项目选址
姚先生:
18689220514
微信咨询
深企投微信客服