通用湿电子化学品通常指成分相对简单、标准化程度高、在制造过程中被大量使用的基础性高纯化学品种类,主要包括高纯酸类、碱类、有机溶剂以及氧化剂等,主要用于常规清洗、蚀刻等基础湿法工艺。
表1 通用湿电子化学品产品分类
资料来源:公开资料,深企投产业研究院整理。
通用湿电子化学品国产化进展迅猛。近年来,国内企业在电子级(半导体G5级)氢氟酸、硫酸、双氧水、磷酸、硝酸、氨水等品种上取得显著突破,在12英寸晶圆28nm以上工艺制造方面已基本实现大批量供货,在28nm以下技术节点晶圆制造应用方面稳步推进。2024年,行业整体国产化进程提速,电子级双氧水、硫酸、氢氟酸及磷酸等核心品种表现尤为突出。据CEMIA统计测算,上述产品在国内市场的综合占有率已达55%,集成电路用通用湿电子化学品,用量较大的无机类品种,基本可以满足国内主要应用厂商的需求。但当前供应仍主要集中于本土市场,全球市场份额有待提升。
一、电子级硫酸
电子级硫酸又称高纯硫酸、超纯硫酸,是半导体制造过程中用量最大的酸性湿电子化学品之一,广泛应用于清洗、蚀刻及光刻胶去除等关键工艺环节。在所有应用领域中,集成电路(IC)制造对电子级硫酸的需求量最大,尤其在8英寸和12英寸晶圆的前道清洗工艺中,要求使用符合SEMI G4至G5级标准的高纯产品。除半导体外,电子级硫酸也用于新型显示和太阳能光伏领域:在新型显示领域,主要用于TFT阵列制程中的基板清洗以及OLED器件制造中的有机残留去除;在太阳能光伏领域,则主要应用于N型高效电池(如TOPCon、HJT)的硅片清洗与制绒工艺。电子级硫酸价格是工业级硫酸价格的几十倍。
根据电子材料市场研究机构TECHCET在2022年发布的报告,预计到2025年全球集成电路用电子级硫酸总体需求量将增加至107.5万吨。根据兴福电子招股说明书及中国电子材料行业协会数据,在考虑西安三星、SK海力士中国、大连英特尔等在中国境内设厂的外资厂商的湿电子化学品需求量的情况下,2023年我国集成电路前道晶圆制造用湿电子化学品市场总需求量为90.75万吨,其中电子级硫酸需求量为25.07万吨,用量占比达到27.6%。根据国海证券数据,2022年我国半导体行业电子级硫酸需求量为22.76万吨,显示面板行业需求量为0.69万吨,预计2025年将分别增长至43.36万吨和1.42万吨,如下图所示。
图1 2020-2025年我国半导体及光伏行业电子级硫酸需求量(万吨)
资料来源:国海证券,深企投产业研究院整理。
目前,全球电子级硫酸领先企业为德国巴斯夫,其他重点企业包括日本三菱化学、日本关东化学、美国艾万拓Avantor、美国霍尼韦尔、中国台湾联仕电子、中国台湾广明实业等,其中巴斯夫等企业已在中国大陆设立生产基地。国内主要供应厂商包括湖北兴福电子(A股)、苏州联仕新材、中巨芯(A股)、晶瑞电材(A股)、江阴江化微(A股),产品均可达G5级别;其他布局企业还有苏州博洋股份、江苏达诺尔、中石化南京化学工业等。
表2 内资电子级硫酸重点企业
资料来源:各公司公告,深企投产业研究院整理。
二、电子级双氧水
电子级双氧水(高纯双氧水)是湿电子化学品中用量最大的品类之一,主要作为强氧化剂,广泛应用于半导体、显示面板和光伏等领域的清洗工艺。其核心作用是利用氧化性,分解基材表面的有机污染物、促进颗粒脱附,并将低价态金属杂质氧化为高价态以利于后续清除。在实际工艺中,电子级双氧水通常与其他化学品(如浓硫酸、硝酸、氢氟酸、氢氧化铵等)按特定比例复配使用。
根据国海证券数据,2022年我国半导体行业电子级双氧水需求量为19.66万吨,光伏行业需求量为18.53万吨,预计2025年将分别增长至40.2万吨和37.95万吨,如下图所示。
图2 2020-2025年我国半导体及光伏行业电子级双氧水需求量(万吨)
资料来源:国海证券,深企投产业研究院整理。
国际上电子级双氧水主要企业包括德国巴斯夫、日本三菱瓦斯化学(MGC)、比利时索尔维、德国赢创工业、日本关东化学(关东鑫林)、美国霍尼韦尔、韩国韩松化工等。国内主要企业包括晶瑞电材(A股)、长春化工、江化微(A股)、兴福电子(A股)、杭州精欣化工、湖南双阳高科、达诺尔、华尔泰(A股)等,其中晶瑞电材是国内高纯双氧水产能最大、综合实力最强的国产供应商,国内市场占有率超过40%,其金属杂质含量低于1ppt,迈向ppq时代。
表3 国内电子级双氧水重点企业
资料来源:各公司公告,深企投产业研究院整理。
三、电子级氢氟酸
电子级氢氟酸(HF)是通用湿电子化学品中的关键蚀刻与清洗试剂,主要利用其对二氧化硅(SiO₂)等介质材料的高选择性溶解能力,在半导体制造中用于晶圆表面自然氧化层去除、栅极氧化层刻蚀及接触孔清洗;在显示面板领域用于TFT阵列制程中的硅化物蚀刻;在光伏行业则用于硅片制绒和边缘隔离。高纯产品(如G5级)已广泛应用于7nm及以下先进逻辑芯片、3D NAND和DRAM制造,满足12英寸晶圆先进制程的蚀刻与清洗需求。
根据国海证券数据,2022年我国半导体行业电子级氢氟酸需求量为4.08万吨,光伏行业需求量为6.03万吨,预计2025年将分别增长至7.63万吨和12.35万吨,如下图所示。
图3 2020-2025年我国半导体及光伏行业电子级氢氟酸需求量(万吨)
资料来源:国海证券,深企投产业研究院整理。
全球电子级氢氟酸主导企业包括日本Stella Chemifa、日本森田化学、中国台湾侨力化工(台积电主要供应商)、日本大金工业等,其他重点企业包括日本关东化学、韩国秀博瑞殷、美国霍尼韦尔、比利时索尔维等,集中在半导体用高端产品领域。其中,森田化学、侨力化工等企业通过合资在中国大陆设立生产基地,满足中国大陆的半导体市场需求,甚至可出口其他地区,规避出口管制及贸易壁垒风险。
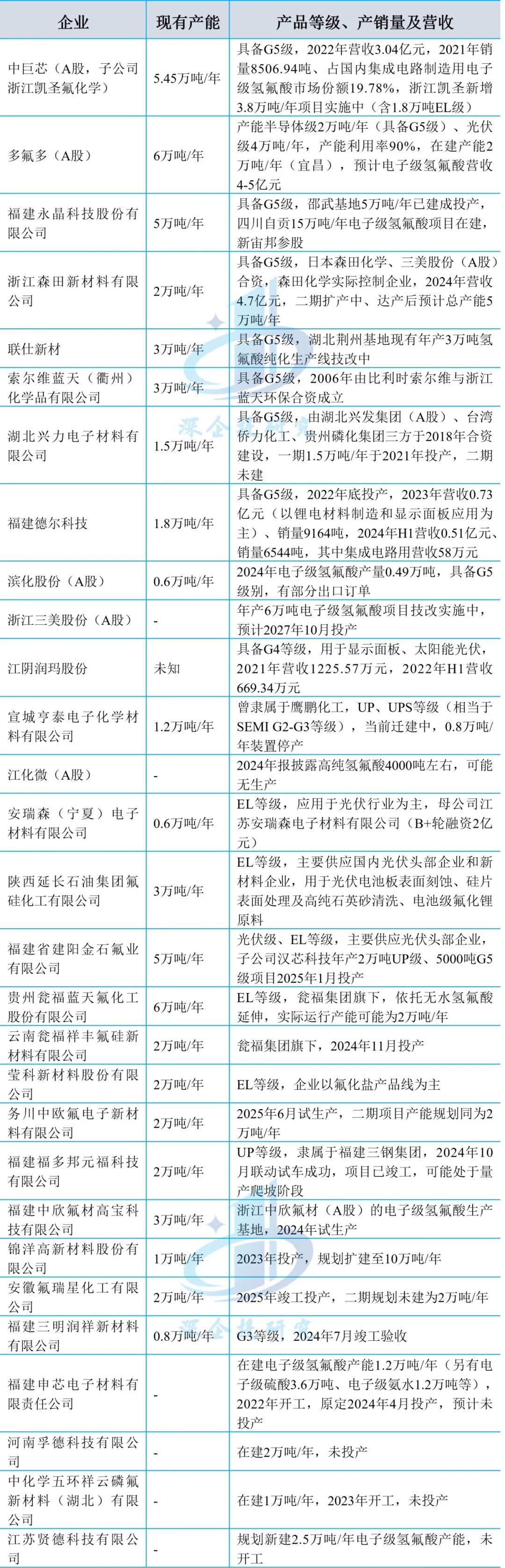
国内电子级氢氟酸生产企业近30家,具备G5级产品的重点量产企业包括中巨芯(A股)、多氟多(A股)、福建永晶科技、森田新材/三美股份(A股)、索尔维蓝天、湖北兴力电子、联仕新材、福建德尔科技、滨化股份(A股)等,其他企业则主要为光伏级产品,合计已建成产能近60万吨/年,预计占全球产能比重超80%,但多数项目开工率不足,同时在建项目众多、规划产能庞大,多数企业产品进入半导体客户验证难度大,低端过剩、同质化竞争激烈,同时高端供给不足的情况明显。
表4 国内电子级氢氟酸企业
资料来源:各公司公告,深企投产业研究院整理。
四、电子级磷酸
电子级磷酸主要应用于芯片的湿法蚀刻和湿法清洗,包括基片涂胶前的清洗,光刻过程中的蚀刻、去胶以及硅片本身制作过程中的清洗和绝缘膜蚀刻、半导体膜蚀刻、导体膜蚀刻、有机材料蚀刻等;在TFT-LCD和OLED面板生产中,用于ITO玻璃蚀刻和像素电极清洗。电子级磷酸是半导体晶圆制造刻蚀工艺的核心材料之一,尤其在先进存储芯片(如3D NAND、DRAM)的高选择性蚀刻环节需求突出。
根据电子材料市场研究机构TECHCET在2022年发布的报告,预计到2025年全球集成电路用电子级磷酸单酸需求量将达到19.6万吨、磷酸单酸及高选择比磷酸用磷酸的总体需求量将增加至65.6万吨。根据中国电子材料行业协会数据,在考虑西安三星、SK海力士中国、大连英特尔等在中国境内设厂的外资厂商的湿电子化学品需求量的情况下,2023年我国集成电路前道晶圆制造用磷酸需求量为2.21万吨。
全球电子级磷酸主要企业包括日本RASA、日本磷化工(主要供应日本本土半导体厂商)、德国巴斯夫、韩国OCI(供应三星)、韩国秀博瑞殷SOULBRAIN(氢氟酸为主,同时供应磷酸,主要客户为三星)、中国台湾联仕电子材料等。兴福电子是国内电子级磷酸绝对龙头,产品达到SEMI C36-1121电子级磷酸产品标准最高等级G3等级,2023年销量为0.88万吨,占国内集成电路前道晶圆制造用市场(含外资在华工厂需求)比重为39.8%,连续数年位列第一,营收4.28亿元。兴福电子现有产能5万吨/年,2025年12月拟投资4.8亿元新建4万吨/年项目,建成后总产能将达9万吨/年,进一步巩固龙头地位。近期传出实现试产信息的企业还有贵州磷化瓮福紫金、广西钦州志诚化工等,可能未开始规模化量产。
五、电子级盐酸
电子级盐酸作为清洗液、蚀刻液,广泛用于光伏、显示面板、集成电路制造等领域,同时在医药、电子材料、高纯试剂领域也有广泛应用。电子级盐酸在通用湿电子化学品中主要承担金属杂质清洗与钠离子去除功能,在晶圆表面清洗、光伏硅片预处理等关键洁净工艺中不可替代。在实际生产中常需联合复配使用以满足复杂工艺需求。
根据中国电子材料行业协会数据,12英寸、8英寸、6英寸晶圆制造对电子级盐酸的消耗量分别为1.65吨/万片、0.13吨/万片、0.08吨/万片,据此推算2024年全球集成电路晶圆制造电子级盐酸需求量2万吨左右;G5级电子级盐酸当前市场单价10万元/吨左右,全球集成电路制造用电子级盐酸市场规模约20亿元。
根据国海证券数据,2022年我国半导体行业电子级盐酸需求量为0.38万吨,光伏行业需求量为4.47万吨,预计2025年将分别增长至0.81万吨和9.16万吨。2024年以来因光伏行业供给变化、需求增长放缓,全产业链价格持续下跌,叠加太阳能电池板制造过程中清洗环节工艺优化及清洗液配方调整,光伏产业对电子级盐酸的需求出现显著下降,对国内电子级盐酸生产企业造成不利影响。
目前集成电路用电子级盐酸国际主要厂商包括德国巴斯夫、美国霍尼韦尔、日本东亚合成TOAGO SEI等。国内企业产品达到G5级的主要有晶瑞电材、华融化学和江化微,其他生产企业还有中巨芯(A股)、内蒙古宜化化工等,如下表所示。
表5 国内电子级盐酸主要企业
资料来源:各公司公告,深企投产业研究院整理。
六、电子级硝酸
电子级硝酸具备强氧化性,能高效去除硅片表面的金属杂质(如铜、铁、铝等)和有机污染物,同时通过氧化作用在硅片表面形成一层均匀的氧化膜,为后续的光刻、蚀刻等工艺提供洁净、稳定的基底。在集成电路封装过程中,用于引线框架、焊盘等金属部件的清洗和蚀刻处理。硝酸与氢氟酸配合可作为硅蚀刻剂。
根据中国电子材料行业协会数据,12英寸晶圆制造对电子级硝酸的消耗量为12.59吨/万片,据此推算2024年全球12英寸晶圆制造电子级硝酸需求量14万吨左右;G5级电子级硝酸当前市场单价2万元/吨左右,全球集成电路制造用电子级硝酸市场规模约28亿元。
根据国海证券数据,2022年我国半导体行业电子级硝酸需求量为2.36万吨,显示面板行业需求量为0.78万吨,预计2025年将分别增长至5.48万吨和0.92万吨。光伏方面,单晶硅电池制造消耗高纯硝酸相比多晶硅电池大幅减少,主流TOPCon项目单耗为50 kg/MW以内,预计2024年我国光伏电池制造高纯硝酸需求量约为3.5万吨,同时光伏用硝酸单价远低于半导体用电子级硝酸价格。
全球电子级硝酸主要企业包括德国巴斯夫、日本三菱化学等。国内电子级硝酸已基本实现自主供应,领先企业为中巨芯(A股),其他生产企业包括晶瑞电材(A股)、江阴江化微(A股)、杭州格林达(A股)、兴福电子(A股)、江苏润玛股份等。
表6 国内电子级硝酸重点企业
资料来源:各公司公告,深企投产业研究院整理。
七、电子级氨水
电子级氨水是集成电路制造过程中常用的湿电子化学品之一,主要作为碱性清洗剂用于去除硅片表面的颗粒物及部分金属离子杂质(如铝、铁等),其典型应用是在RCA标准清洗工艺的SC1溶液(NH₄OH/H₂O₂/H₂O)中发挥关键作用;此外,电子级氨水还可作为制备电子级氟化铵等复配化学品的重要原料,并在化学机械抛光(CMP)后清洗、部分光刻工艺辅助处理等环节中使用,广泛应用于集成电路、先进封装及显示面板等领域。
根据中国电子材料行业协会数据,2022年我国集成电路前道晶圆制造用电子级氨水市场需求量占我国集成电路用湿电子化学品市场总需求量的比例为9.96%,达到7.41万吨;假设到2025年,电子级氨水市场需求占比仍保持2022年水平不变,则2025年中国集成电路前道晶圆制造用电子级氨水市场需求量将达到9.53万吨。
目前我国电子级氨水在8英寸、12英寸晶圆28nm以上技术节点制造中已经实现大批量应用,但在12英寸晶圆28nm以下技术节点处于评估中,集成电路先进制程用电子级氨水仍有较大的发展空间。根据江苏达诺尔年报,目前国际大型芯片制造企业在中国的生产基地全部使用欧美或日本进口的超纯氨水产品,我国每年超纯氨水产品的进口量约为4万吨左右。
目前,国内集成电路用电子级氨水供应商包括德国巴斯夫、日本关东化学等境外企业以及达诺尔、中巨芯(A股)、新宙邦(A股)、江化微(A股)、联仕新材、建业股份、兴福电子(A股)等境内企业,随着下游客户对电子级氨水的需求量不断增加以及国产化率的继续提升,部分湿电子化学品企业计划扩充电子级氨水产能。
表7 国内电子级氨水主要企业
资料来源:各公司公告,深企投产业研究院整理。
八、电子级氢氧化钾
电子级氢氧化钾(KOH)是半导体及泛半导体制造中的碱性湿电子化学品,主要作为各向异性腐蚀剂与清洗剂应用于特定工艺环节。其核心功能包括:在MEMS器件制造中通过湿法刻蚀在晶圆表面形成精确的V型沟槽与三维结构;在光伏行业用于高效电池(如TOPCon、HJT)的硅片制绒与清洗,通过各向异性腐蚀形成金字塔绒面以提高光电转换效率;在显示面板制造中参与TFT阵列制程的基板清洗及部分金属布线蚀刻。值得注意的是,在90nm以下的集成电路制造中,电子级氢氧化钾因金属污染风险被四甲基氢氧化铵(TMAH)在显影工艺中全面替代,目前仅用于180nm以上成熟制程或MEMS等器件,产品纯度要求基本不需要达到G5等级,技术门槛低于高纯酸类化学品。
当前氢氧化钾在光伏行业用量最大。单晶硅电池采用碱性制绒工艺,尤其是使用电子级氢氧化钾(KOH)溶液进行各向异性腐蚀,而多晶硅电池通常采用酸性制绒,基本不消耗氢氧化钾。随着光伏电池产量快速增长,叠加单晶硅电池占据主导地位,对高纯度电子级氢氧化钾的需求迅速增长。根据国海证券数据,2022年我国光伏行业氢氧化钾需求量为55.81万吨,预计2025年将增长至114.26万吨,如下图所示。另据华融化学招股说明书,2020年我国显示面板行业消耗电子级氢氧化钾4.8万吨。
图4 2020-2025年我国光伏行业电子级氢氧化钾需求量(万吨)
资料来源:国海证券,深企投产业研究院整理。
国际市场上电子级氢氧化钾主要企业包括美国KMG Electronic Chemicals、韩国UNID、日本关东化学等。国内供应企业主要有两类,一类是工业氢氧化钾大型企业采用离子膜电解技术生产高纯氢氧化钾后进一步提纯,如韩国UNID在华基地、华融化学(A股)等,可供应半导体级别产品,其他工业氢氧化钾龙头企业唐山三孚股份(A股)、青海盐湖(A股)、山东亚荣化学也均具备提纯潜力,可能对规格要求较低的光伏行业供货;另一类是湿电子化学品专业企业,如江化微(A股)、润玛电子、晶瑞电材(A股)等,可能采购高纯氢氧化钾进一步提纯,具体产能未知,预计规模较小。
表8 国内电子级氢氧化钾主要企业
资料来源:各公司公告,深企投产业研究院整理。
九、电子级异丙醇
电子级异丙醇(IPA)是湿电子化学品中用量最大的有机溶剂,主要作为脱水干燥剂、通用清洗剂及光刻辅助溶剂广泛应用于半导体及泛半导体制造的核心环节。其主要功能在于有效去除硅片及其他基材表面的有机污染物和微小颗粒,同时不留下任何残留物,确保了后续制程的高质量进行。在特定的清洗步骤中,如光刻胶去除和蚀刻后清洗,异丙醇凭借其优异的溶解性能和快速挥发性,能够迅速清除表面杂质,并减少水斑和其他缺陷的形成,从而提升产品的最终良率。此外,电子级异丙醇还用于某些化学机械抛光(CMP)后的清洁过程,以及作为一些高精度复配化学品的原料,为多种制造流程提供支持。
根据国海证券数据,2022年我国半导体行业电子级异丙醇需求量为2.93万吨,预计2025年增长至3.56万吨。根据中国电子行业协会数据,单晶太阳能电池片对电子级异丙醇的单位消耗量为0.444吨/MW,据此推算2024年我国光伏电池行业对电子级异丙醇需求量约29万吨。
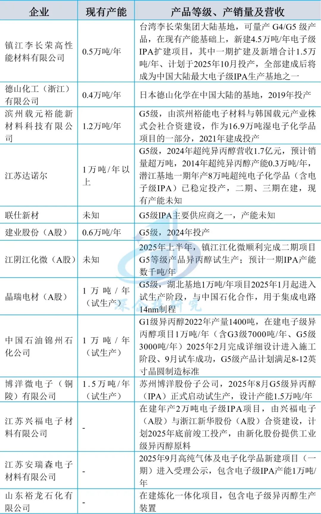
全球电子级异丙醇核心厂商包括韩国LG化学、日本德山化工、日本住友化学、中国台湾李长荣化工、美国陶氏化学等。内资企业中能够量产G5级异丙醇的企业主要有滨州载元裕能、江苏达诺尔、联仕新材、建业股份(A股)、江阴江化微(A股)等,近期还有晶瑞电材(A股)、中国石油锦州石化公司、博洋股份、江苏兴福电子等一批项目即将投产,如下表所示,预计2025年起电子级异丙醇产能大幅提升。
表9 国内电子级异丙醇主要企业
资料来源:各公司公告,深企投产业研究院整理。


