湿电子化学品是半导体与集成电路制造中不可或缺的关键基础材料,广泛应用于清洗、蚀刻、光刻、去胶等核心工艺环节,其纯度和稳定性直接决定芯片的良率与性能。在先进制程不断微缩的背景下,对G4/G5级高纯化学品的需求日益迫切。长期以来,高端湿电子化学品市场被美日德等外资企业垄断,供应链安全存在“卡脖子”风险。近年来国产替代加速推进,国内企业通过技术突破、产能扩张和客户验证,逐步在部分细分品类实现从0到1的突破,并向全品类、高纯度、大规模供应能力迈进,为构建安全、韧性、自主可控的半导体产业链提供关键支撑。
一、湿电子化学品产品概述
湿电子化学品(Wet Chemicals),又称超净高纯试剂或工艺化学品(Process Chemicals),是指主体成分纯度大于99.99%,且金属杂质含量、颗粒控制等指标符合SEMI G1-G5等级标准的专用化学试剂。其中G1级要求金属杂质≤10ppm(ppm为百万分之一)、控制≥1.0µm颗粒;G5级要求金属杂质≤10ppt(ppt为万亿分之一)、>0.5µm颗粒<1个/mL,适用于先进制程。
表1 湿电子化学品等级标准
资料来源:国际半导体设备与材料组织(SEMI),江化微,深企投产业研究院整理。
湿电子化学品是电子化学品领域的重要分支,属于精细化工与电子信息行业交叉的技术密集型产业。作为集成电路(半导体)、显示面板、太阳能光伏、印制电路板等电子制造过程中不可或缺的关键基础材料,其主要应用于微电子和光电子产业的湿法工艺制程,包括清洗、湿法刻蚀、显影、剥离等关键环节。由于电子制造对工艺环境和材料纯度要求极为严苛,即使微量杂质或污染也可能显著影响产品的成品率、电性能及长期可靠性,因此湿电子化学品的质量直接决定了下游微电子制造技术的产业化水平和先进程度。
表2 湿电子化学品按应用领域分类
资料来源:兴福电子招股说明书申报稿,深企投产业研究院整理。
湿电子化学品行业具有技术门槛高、产品更新迭代快、品种规格繁多、专业跨度大、资金投入密集、客户认证周期长以及客户粘性强等显著特点。随着集成电路制程不断向更小线宽演进,湿电子化学品也必须同步升级,一代微细加工技术往往需要配套一代超净高纯试剂,推动产品持续迭代。正因如此,高端湿电子化学品(如G5级)不仅技术壁垒高,附加值也远高于普通化学品,毛利率可达40%以上,已成为化工行业向高技术、高附加值方向转型升级的重要突破口。
按照组成成分和应用工艺不同,湿电子化学品可分为通用湿电子化学品和功能湿电子化学品。通用湿电子化学品通常指成分相对简单、标准化程度高、在制造过程中被大量使用的基础性高纯化学品种类,主要包括高纯酸类、碱类、有机溶剂以及氧化剂等,主要用于常规清洗、蚀刻等基础湿法工艺。
表3 通用湿电子化学品产品分类
资料来源:公开资料,深企投产业研究院整理。
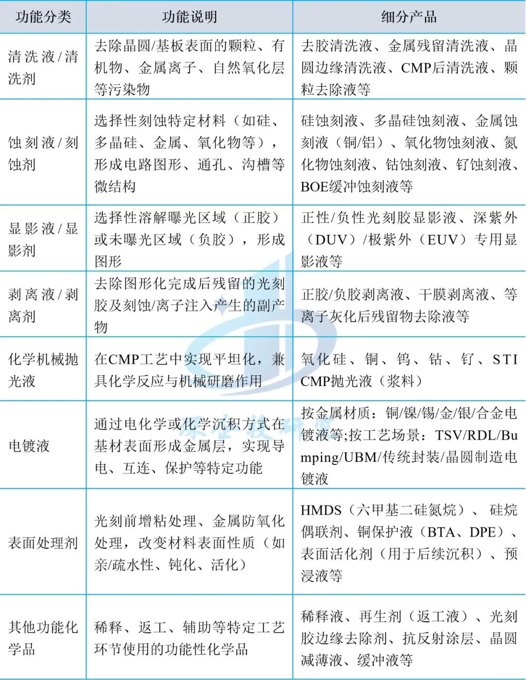
功能湿电子化学品则是为满足集成电路、显示面板等先进制造中特定工艺需求,通过科学复配高纯化学原料(如酸、碱、有机溶剂、螯合剂、表面活性剂、缓蚀剂等)而开发的定制化高纯复配体系,重点应用于精密蚀刻、颗粒去除、显影、光刻胶剥离等关键环节。与通用类产品相比,功能湿电子化学品在确保超高纯度的同时,更强调实现特定的化学或物理功能,其技术核心在于配方设计与工艺适配,通常需要针对不同客户的设备、材料和制程条件进行长期的研发、调配、验证及上线测试。
表4 功能湿电子化学品产品分类
资料来源:公开资料,深企投产业研究院整理。化学机械抛光液通常作为独立品类存在。
通用湿电子化学品需求远大于功能性湿电子化学品,占湿电子化学品总需求达到88%,按需求占比排名双氧水、氢氟酸和硫酸为前三,如下图所示。
图1 各类湿电子化学品占总需求比例
资料来源:中国电子材料行业协会,太平洋证券。
在湿电子化学品的应用领域中,光伏电池、显示面板和集成电路制造对产品纯度、性能及技术门槛的要求依次提高,呈现出明显的梯度差异。具体而言,光伏电池制造主要使用G2–G3等级的通用湿电子化学品(如电子级氢氟酸、硝酸、双氧水等),功能性化学品占比较低,整体毛利率相对较低;显示面板领域(尤其是高世代线)则普遍采用G3–G4等级产品,通用型仍占主导,但对特定蚀刻液、清洗剂等功能性化学品的需求明显增加,毛利率有所提升;而集成电路制造,特别是先进制程(28nm及以下),对湿电子化学品的纯度要求达到G4–G5等级,且功能性化学品在配方复杂度和定制化程度上显著提高,其占比和附加值远高于通用型产品,因此毛利率也最高。
二、湿电子化学品市场规模
(一)全球市场规模
根据中国电子材料行业协会统计和测算,2024年,全球在集成电路、新型显示、光伏太阳能电池三大应用市场使用湿化学品总规模达到101.02亿美元,同比增长3.6%。其中集成电路领域用湿化学品市场规模达到70.9亿美元,市场占比达到70%;新型显示领域用湿化学品市场规模达到19.48亿美元,市场占比为19%;晶硅太阳能电池领域用湿化学品市场规模达到10.64亿美元,市场占比为11%。
图2 2024年全球湿电子化学品分应用领域市场规模(亿美元)
资料来源:中国电子材料行业协会《2025版湿电子化学品产业研究报告》,深企投产业研究院整理。
(二)中国市场规模
随着集成电路国产化战略深入推进以及我国显示面板制造产能持续扩张,湿电子化学品作为关键基础材料,其国内市场需求量呈现强劲增长态势。据中国电子材料行业协会(CEMIA)数据显示,2024年我国湿电子化学品总需求量达450.97万吨,同比增长22.3%。其中,集成电路和显示面板领域分别消耗125.35万吨和102.80万吨,同比增幅分别为30.23%和18.71%,成为拉动市场增长的核心驱动力。
展望未来,受益于半导体先进制程扩产、新型显示技术迭代及光伏产业市场回暖,湿电子化学品需求量将持续攀升。预计到2025年,全国湿电子化学品总需求量将增至468.52万吨;其中,集成电路与显示面板领域需求量将分别提升至154.31万吨和113.20万吨,同比增长23.10%和10.12%。至2028年,国内湿电子化学品总需求量有望达到594.64万吨,其中集成电路、显示面板及太阳能电池领域的需求量预计将分别达154.31万吨、113.20万吨和258.93万吨。
图3 2016-2028年中国湿电子化学品需求量(万吨)
资料来源:中国电子材料行业协会,深企投产业研究院整理。
受光伏市场量增价减、价格竞争拖累,2023年以来我国湿电子化学品总体市场规模增长停滞。根据中国电子材料行业协会数据, 2024年度中国湿电子化学品市场规模为223.60亿元,同比基本持平,其中集成电路/显示面板的市场规模分别为79.3亿元、75.2亿元,同比分别增长9.99%、8.67%,预计2025年我国湿电子化学品总体市场规模同比微幅下降至222.40亿元,但集成电路与显示面板领域市场规模都将保持增长,预计将分别增长至86.0亿元、80.1亿元。
图4 2016-2025年中国湿电子化学品市场规模(亿元)
资料来源:中国电子材料行业协会,深企投产业研究院整理。
根据中国电子材料行业协会(CEMIA)统计,2024年中国集成电路前道晶圆制造(即前道工艺)用湿化学品市场规模64.5亿元,同比增长9.7%。预计2025年中国集成电路前道晶圆制造用湿化学品市场规模将增长至69.7亿元。2024年中国集成电路后道封装(即后道工艺,含传统封装与先进封装)用湿化学品市场规模14.8亿元,同比增长11.3%,随着晶圆制造工艺的不断提升,对与之配套的封测技术同步要求提高,传统封装技术的发展将趋于平稳,先进封装技术的应用将进一步加强,对湿化学品的需求也将随之增加,预计2025年中国集成电路后道工艺用湿化学品市场规模将达到16.3亿元。
图5 2021-2025年中国集成电路用湿电子化学品市场规模(亿元)
资料来源:中国电子材料行业协会,深企投产业研究院整理。
2024年中国新型显示用湿化学品市场规模达75.2亿元,预计2025年增至80.1亿元;同期市场需求量从102.8万吨增长至113.2万吨。其中,TFT-LCD领域2024年市场规模为44.8亿元,受行业周期影响同比下降1.3%,2025年有望回升至45.6亿元;OLED领域则保持增长,2024年市场规模30.4亿元,2025年预计达到34.5亿元。
相比之下,光伏太阳能电池用湿化学品市场在2025年面临调整压力。2024年该领域市场规模为69.1亿元,但受产业观望情绪影响,预计2025年将降至56.3亿元,2026年或延续下行态势。
三、竞争格局
目前全球范围内从事湿电子化学品研究开发及大规模生产的厂商主要集中在美国、德国、日本、韩国、中国台湾、中国大陆等地区。根据中国电子材料行业协会数据,按湿电子化学品销售额统计,2023年欧美传统企业全球市场份额约为30%,日本企业全球市场份额约为27%,中国台湾地区、韩国、中国大陆本土企业的全球市场份额合计约为42%,余下1%市场份额由其他国家、地区所有。
图6 2023年全球湿电子化学品市场份额
资料来源:中国电子材料行业协会,深企投产业研究院整理。
全球湿电子化学品市场呈现明显的层级竞争格局,高端领域长期由海外厂商垄断。欧美、日韩企业凭借先发优势,在产品品类丰富度与技术水平上占据领先地位,尤其在集成电路用湿电子化学品领域,国外公司占据绝对主导权,国内企业的全球市场占有率仅约9%。从主要领域看,通用湿电子化学品市场中,德国巴斯夫以齐全的集成电路用产品品类占据最高全球市场份额,韩国东友、比利时索尔维、中国台湾联仕及多家日本企业也拥有较高市场份额;功能湿电子化学品因技术门槛高,美国陶氏化学、英特格、德国巴斯夫、日本东京应化等企业在特定品种上形成垄断优势,把控全球半导体用高端产品市场。
我国湿电子化学品产业集中在低端市场,高端产品主要依赖进口。国内产业起步较晚,初期因品类丰富度不足和提纯技术限制,企业多集中于低端市场。国内企业优势产品相对单一,尽管部分厂商品类较多,但拳头产品有限,缺乏在多个品种均具备高市场占有率的龙头企业,与国际巨头存在结构性差距。目前国外湿电子化学品生产企业已实现SEMI G5标准产品的量产,国内主流产能仍停留在SEMI G2-G3标准,高端领域湿电子化学品的规模化生产还未形成,大部分高端产品严重依赖国外先进产品。
国产湿电子化学品应用呈现明显分化。在太阳能光伏、6英寸晶圆及低世代线显示面板等领域已基本实现国产化,但在高端大尺寸晶圆和高世代线显示面板生产线领域,国产化率依然较低。根据中国电子材料行业协会数据,2020年我国半导体工艺用湿电子化学品整体国产化率23%,2021年攀升至35%,2022年达到至38%,2023年进一步提升至44%。2023年我国新型显示用湿电子化学品整体国产化率超45%,太阳能光伏用湿电子化学品整体国产化率已接近100%。
图7 2023年湿电子化学品国产化率
资料来源:中国电子材料行业协会、中国化工信息,深企投产业研究院整理。
图8 2020-2023年我国半导体用湿电子化学品国产化率
资料来源:中国电子材料行业协会,深企投产业研究院整理。
通用湿电子化学品方面,国内企业近年来进展明显。国内企业在电子级(半导体G5级)氢氟酸、硫酸、双氧水、磷酸、硝酸、氨水等品种上取得显著突破,在12英寸晶圆28nm以上工艺制造方面已基本实现大批量供货,在28nm以下技术节点晶圆制造应用方面稳步推进,但主要供应国内厂商,全球市场份额仍然较低。功能湿电子化学品方面,国内电子化学品企业与国际先进企业相比差距较大,与国际先进企业差距较大,目前量产供应的主要有电镀液、硅蚀刻液、28nm以上技术节点用各类清洗剂及少部分蚀刻液、剥膜液。
近年来国产化进程显著加速。头部厂商已具备生产G4、G5标准部分湿电子化学品的能力,标志着向高端市场的突破。尽管取得长足进步,但我国企业在规模和技术上较欧美、日韩先进企业仍有差距。随着集成电路、显示面板等下游产业产能持续扩张,以及国家政策大力扶持,具备高端产品稳定生产能力的本土企业将迎来广阔替代空间。未来依托运输、价格和售后服务等本土化优势,在品类丰富度与技术深度上持续突破的国内厂商有望获得更多市场机会。
四、国内外重点企业
欧美湿电子化学品主要厂商包括德国巴斯夫、美国陶氏化学、美国霍尼韦尔、美国英特格、美国亚什兰、比利时索尔维等。日本主要厂商包括住友化学、关东化学、三菱化学、信越化学、中央哨子、三菱瓦斯化学、宇部兴产等。韩国主要厂商包括东友精细化工、东进世美肯、秀博瑞殷、ENF Technology等。中国台湾主要厂商包括东应化、联仕电子、关东鑫林、达兴材料、理盛精密、永光化学、新应材等,主要企业如下表所示。
表5 海外湿电子化学品代表企业
资料来源:公开资料,深企投产业研究院整理。
目前国内从事湿电子化学品研究生产的企业达50多家,重点企业包括湖北兴福电子(A股)、苏州晶瑞电材(A股)、中巨芯(A股)、江阴江化微(A股)、杭州格林达(A股)、上海新阳(A股)、江阴润玛、联仕新材、滨州裕能、江苏达诺尔、苏州博洋股份、上海飞凯材料(A股)、广东光华科技(A股)、西陇科学(A股)、多氟多(A股)、新宙邦(A股)、安集科技(A股)、湖北鼎龙股份(A股)等,具体如下表所示。
表6 国内湿电子化学品主要企业
资料来源:各公司公告,深企投产业研究院整理。


