首页
产业招商
委托招商
招商策略
招商办会
招商培训
园区运营
产业咨询
十五五规划
产业规划
园区规划
专题研究
策划包装
项目评估
项目选址
企业服务
专业选址
项目申报
投融资服务
合作伙伴
政府园区
企业客户
行业协会
基金公司
新闻中心
公司动态
行业观察
经济观察
关于我们
公司简介
人力资源
联系我们
深企投产业研究院
首页
产业招商
委托招商
招商策略
招商办会
招商培训
园区运营
产业咨询
十五五规划
产业规划
园区规划
专题研究
策划包装
项目评估
项目选址
企业服务
专业选址
项目申报
投融资服务
合作伙伴
政府园区
企业客户
行业协会
基金公司
新闻中心
公司动态
行业观察
经济观察
关于我们
公司简介
人力资源
联系我们
深企投产业研究院
新闻中心
News Center
全部
公司动态
行业观察
经济观察
>
新闻中心
>
行业观察
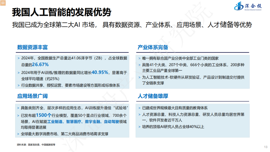
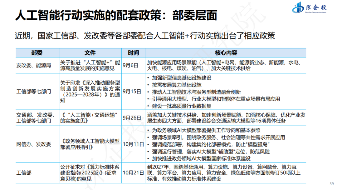
“人工智能+”行动深度解读与产业发展机遇
发布时间:2025-12-03
来源:深企投研究
已被浏览:107 次
上一篇:
【政企对接】深企投陪同湖州驻深圳招商引才中心对接3家意向投资企业
下一篇:
践行国家对口合作战略,深企投组织大湾区优强企业赴赣州考察投资环境
返回列表
推荐文章
【项目动态】《龙岩市文旅康养产业招商策略》顺利通过专家评审
深企投公众号
关注我们,
获取最新资讯
快捷导航
委托招商
项目选址
招商策略
产业规划
行业观察
招商办会
园区运营
投融资服务
联系我们
0755-82790019
游女士:13538198876
单女士:13430703969
姚先生:18689220514
地址:深圳市福田区深南大道6015号本元大厦7B1
关注我们
深企投公众号
深企投研究
友情链接:
中国政府网
中国商务部
企业选址
产业园区规划
招商网络
银创报告库
版权所有 © 2023 深企投产业发展(深圳)股份有限公司
粤ICP备2023045589号
电话咨询
电话
0755-82790019
商务合作
游女士:
13538198876
单女士:
13430703969
项目选址
姚先生:
18689220514
微信咨询
深企投微信客服