光通信电芯片是光通信光电协同系统的“神经中枢”,是光模组的关键元器件。数据中心与AI算力爆发、5G/6G与固网升级、车载光通信与激光雷达应用、硅光技术与CPO封装渗透等均将带动光通信电芯片市场规模扩张,预计到2029年全球市场规模近百亿美元。目前中国光通信电芯片厂商在10G及以下速率细分市场的整体市场份额领先,但高速率领域市场份额基本为国外厂商所占据,中国厂商正在加速推动25G及以上速率产品迭代,并增加高速产品发货量以逐步扩大收入和市场占有率。
一、光通信电芯片产品概况
光通信电芯片承担着对光通信电信号进行放大、驱动、重定时以及处理复杂数字信号的重要任务,其性能直接影响整个光通信系统的性能和可靠性。电芯片根据不同的功能分为DSP(数字信号处理器)、LD(激光驱动器)、TIA(跨阻放大器)、LA(限幅放大器)、CDR(时钟数据恢复芯片)等,具体如下表所示。
表1 电芯片分类及功能

资料来源:公开资料,深企投产业研究院整理。
光通信电芯片的速率演进直接决定了光通信网络的传输效率与容量。随着AI智算中心及传统数据中心需求的爆发,电芯片技术从低速率向高速率持续升级,逐步形成多层级速率体系。电芯片与光模块之间的速率并非总是直接对应,特定速率的电芯片,通过不同数量的通道聚合,可以对应不同速率级别的光模块。常见的对应关系及应用场景如下:
表2 电芯片与光模块速率对应关系及应用场景

资料来源:厦门优迅股份招股说明书申报稿,深企投产业研究院整理。
在固网接入应用场景,电芯片需要针对光线路终端(OLT)和光网络单元(ONU)的不同功能需求进行设计,分为OLT电芯片和ONU电芯片,如下表所示。
表3 固网接入电芯片分类

资料来源:厦门优迅股份招股说明书申报稿,深企投产业研究院整理。
在无线网络和数据中心应用场景,电芯片的性能与传输距离密切相关。根据传输距离的差异,电芯片可分为短距(SR)、中长距(LR)、长距(ER)和超长距(ZR/ZR+)等,每一类在技术设计、器件选型和应用场景上均有独特要求。
表4 电芯片按传输距离分类

资料来源:厦门优迅股份招股说明书申报稿,深企投产业研究院整理。
二、市场规模
根据ICC讯石咨询数据显示,2024年全球光通信电芯片市场规模达到39.4亿美元,预计到2029年将达97.3亿美元,复合年增长率(CAGR)将达20%。按照电信侧应用和数据中心侧应用来看,两者主要增长特点有所不同,电信侧应用10G及以下速率增长明显,主要受光纤接入市场驱动,而数据中心侧应用主要需求100G及以上速率电芯片。
在电信侧应用场景,主要包括骨干网、城域网、无线接入(移动通信)和光纤接入(以PON为核心方案)等。2024年,光纤接入成为电信侧应用市场增长的主要驱动力,光通信电芯片按10G及以下速率、25G/50G速率和100G及以上(含128Gbaud)速率划分。据ICC讯石咨询统计,2024年全球电信侧光通信电芯片市场规模达到18.5亿美元;预计到2029年底全球电信侧光通信电芯片市场规模将达到37亿美元,复合年增长率(CAGR)为14.97%。

图1 全球电信侧光通信电芯片市场规模
资料来源:ICC、厦门优迅股份招股说明书申报稿,深企投产业研究院整理。
在数据中心侧场景,以云计算应用、AI算力应用和园区/企业网为代表,这些场景主要使用数据通信光模块。据ICC讯石咨询统计,2024年全球数据中心侧光通信电芯片市场规模达20.9亿美元;预计到2029年底全球数据中心侧光通信电芯片市场规模将达60.2亿美元,复合年增长率(CAGR)为23.60%。400G、800G以及1.6T以上超高速光模块需求量将是未来5年AI算力和云计算数据中心应用的主流选择,使100G及以上速率电芯片成为全球数据中心侧光通信电芯片市场的增长主力。
图2 全球数据中心侧光通信电芯片市场规模
资料来源:ICC、厦门优迅股份招股说明书申报稿,深企投产业研究院整理。
三、竞争格局
光通信电芯片市场现状,现阶段中国企业主要角逐10G及以下速率细分市场并成功取得了较大的市场占有率。其应用市场主要为固网光纤接入(FTTH/O)、园区/企业网和移动通信等。从收入规模来看,美国Semtech和厦门优迅股份在该细分市场居于领先地位,占比均在30%上下。成都嘉纳海威、达发科技(苏州)、厦门亿芯源位列第三至第五位。中国企业在10G及以下速率细分市场的整体市场份额领先,如下图所示。
图3 2024年全球10G及以下电芯片市占率
资料来源:ICC、厦门优迅股份招股说明书申报稿,深企投产业研究院整理。
25G及以上速率的光通信电芯片市场,尤其是高速率多通道领域,市场份额基本为国外厂商所占据。根据ICC数据,按收入价值统计,在25G速率及以上的光通信电芯片领域,中国厂商仅占全球市场7%。不过,中国厂商正在加速推动25G及以上速率产品迭代,并增加高速产品发货量以逐步扩大收入和市场占有率。
海外电芯片主要厂商包括美国博通Broadcom、美国马科姆Macom、美国Semtech、美国Acacia(思科旗下)、美国美满电子Marvell(收购Inphi)、美国英特尔Intel、美国Coherent、美国SiFotonics、美国Credo(默升科技)、美国Silicon Labs、美国朗美通Lumentum、日本住友电工、日本三菱电机等,以美国厂商为主。其中,博通与美满电子在PAM4 DSP芯片市场占比最高。
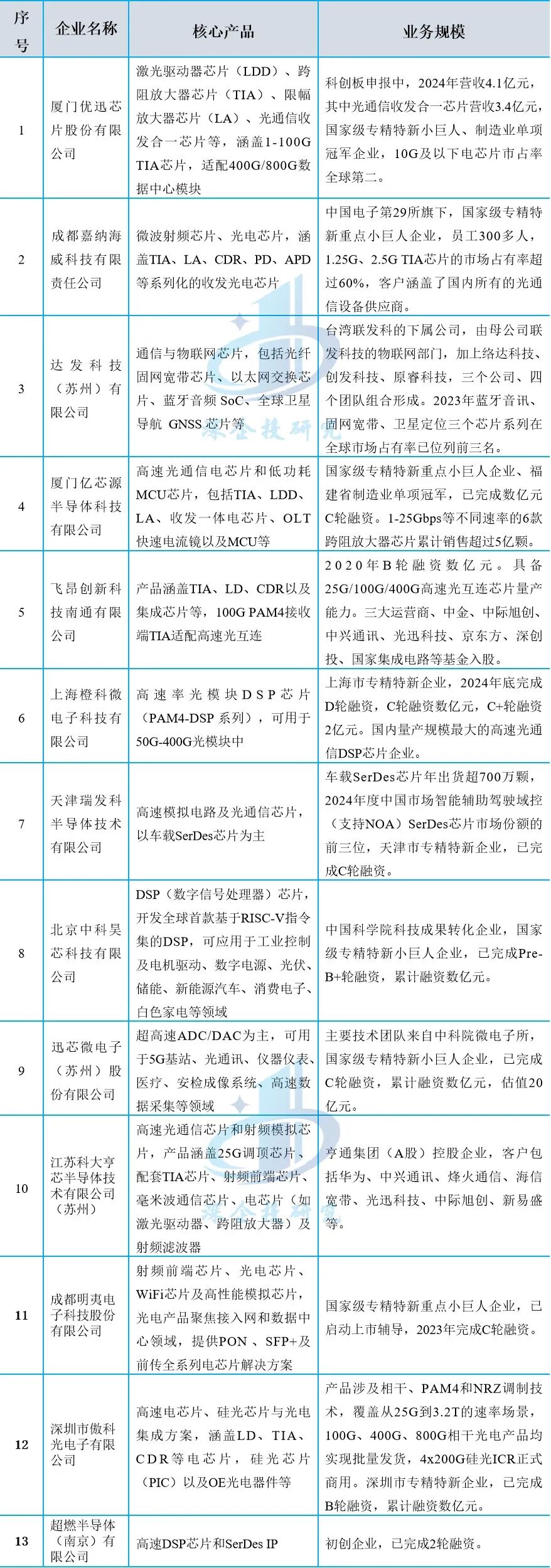
国内电芯片重点企业如下表所示。
表5 国内电芯片重点企业
资料来源:深企投产业研究院整理。


