在光通信产业链中,光纤光缆是核心传输媒介,承担着光信号传输的关键任务,是光通信网络的基础设施组成部分。中国是全球主要的光纤光缆生产国和消费国,在高峰期占全球总消费的60%。近年来由于中国运营商需求下滑、全球产能过剩,光纤光缆行业进入低谷。伴随数据中心和AI算力需求的快速增长,2025年起全球光纤光缆需求重回增长,预计到2030年全球市场规模将突破110亿美元。
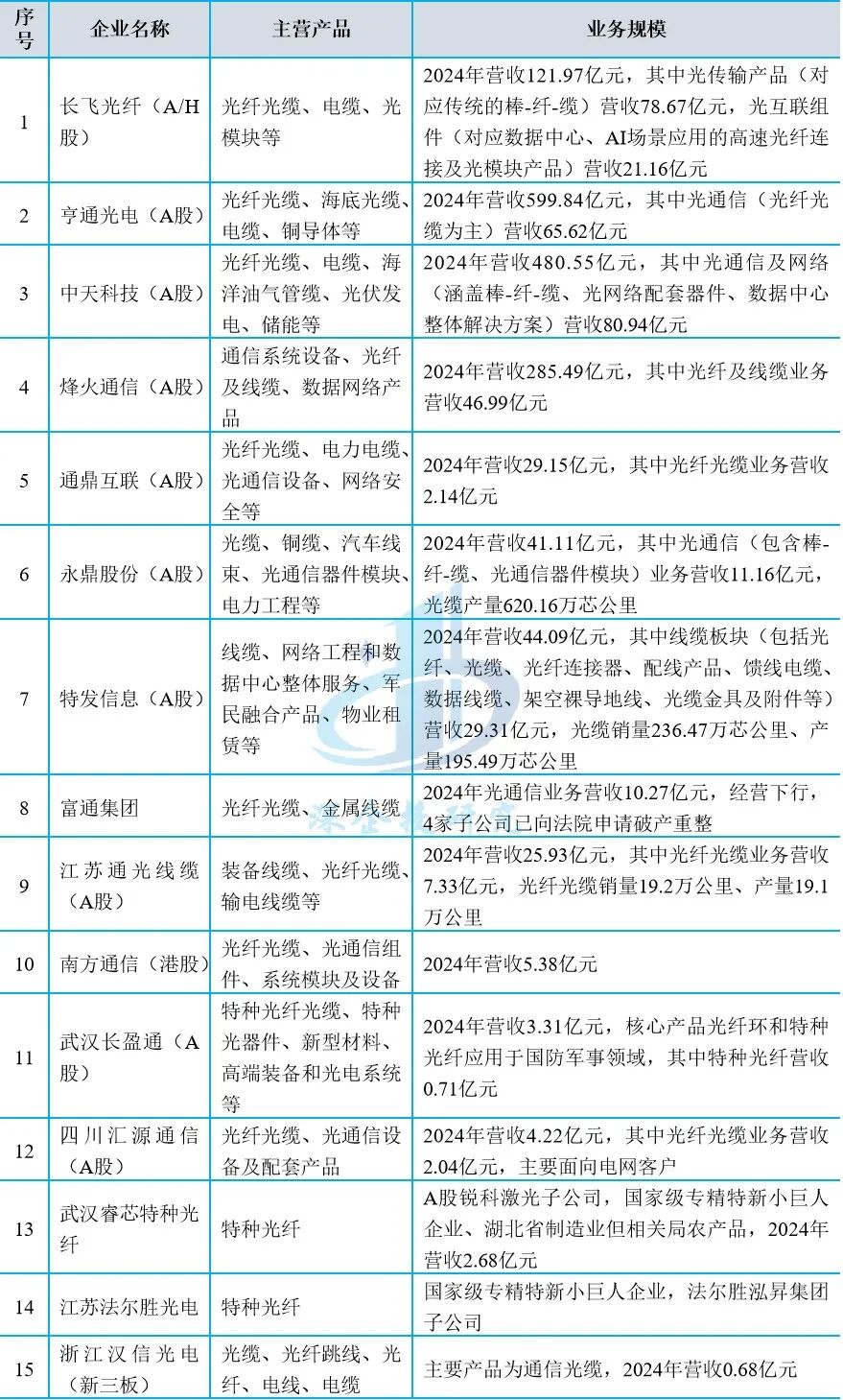
一、光纤光缆产品概况 光纤是一种由玻璃或塑料制成的细长纤维,主要由纤芯和包层两部分组成。纤芯通常由二氧化硅(高纯度石英玻璃)制成,用于传输光信号;包层则通过低折射率材料实现光的全反射,确保信号在纤芯内高效传输。裸纤一般还包括外层的树脂涂层,以增强机械强度。光缆则是将一根或多根光纤组合起来,再套上加强元件(如加强钢丝)、填充物、金属或塑料护套、铠装层等,还可根据需要增设防水层、缓冲层等构件,做成像“电缆”一样的成品线缆,保障光纤在铺设和使用过程中不受损坏,从而适应不同的应用场景。在光纤光缆原材料中,光纤预制棒成本占比可达70%,是最核心的原料,光纤光缆厂商通常自主生产。 图1 光缆结构示意图 资料来源:网络公开资料。 图2 光纤光缆产业链 资料来源:深企投产业研究院整理。 光纤按传输模式与功能定位分为三大类,分别是单模光纤、多模光纤和特种光纤。单模光纤以细核心约束单模传输,突破长距高速瓶颈,主导骨干网等核心场景,是目前光纤的主流产品。多模光纤借粗核心支持多模传输,以低成本、易部署优势覆盖局域网、数据中心等短距场景,当前市场需求以每年10%的速度增长。特种光纤是基于特种光纤激光器,如基于光子晶体光纤的高功率光纤激光器、窄线宽可调谐的光纤激光器、多波长光纤激光器、基于非线性效应的光纤激光器、超短脉冲的光纤激光器以及超连续谱的光纤激光器等,针对细分需求定制,应用于相干光通信系统和密集波分复用系统、波分复用、光纤传感、光谱分析、医学、遥感、雷达、精密光谱学、高速光通信、光谱测量、医学扫描、激光雷达以及军事、工业和科研等领域。 主要光纤应用领域如下表所示。 表1 单模、多模、特种光纤对比 资料来源:华为云等,深企投产业研究院整理。 光纤按内部结构和导光介质差异,可分为实心光纤和空心光纤。传统光纤均为实心光纤,以玻璃或塑料作为传输介质。空心光纤是一种以空气(真空)作为传输介质的新型光纤,其通过特定的包层结构,可以将光限制在空气纤芯中进行传输,从根本上避免了由于材料本征限制而带来的问题,降低了材料特性对光纤性能的影响,具有超低时延(传输速度接近光速,比玻璃介质传输的时延降低30%以上)、低色散及低损耗、低非线性效应(空气相对于玻璃材料的折射率低)、高激光损伤阈值(玻璃材料会吸收高功率激光能量产生光纤损伤,空气无此问题)、耐高温、抗辐照干扰、传输带宽更宽等优势,因此适用于超低时延要求(如金融高频交易)、前沿光通信(如量子通信、太赫兹通信)、特种光通信(如太空通信)、高功率激光传输(工业激光加工、医疗激光手术)等应用场景,并且在超长无中继高速光通信(如AI算力集群跨地域互联)等领域具备应用潜力,未来有可能成为超高速光传输系统的理想介质。 国内外运营商加快空心光纤布局及应用试点示范。2022年4月,美国电信运营商康卡斯特(Comcast)与英国光纤厂商Lumenisity合作,在美国费城开展40公里的空芯光纤技术测试,传输速度比传统光纤快150%,延迟时间也缩减了33%。2022年12月,微软收购Lumenisity,2024年11月宣布未来2年内部署15000公里的空芯光纤,用于数据中心及AI大模型连接,以提高数据的传输能力。国内方面,2024年6月,中国移动与领纤科技合作完成全 球首个800G空芯光纤传输技术试验网(广东深圳-东莞);同月,中国电信与长飞光纤合作,建立了全球首个单波 1.2T、单向超100T空芯光缆传输系统现网示范。 二、市场规模及趋势 近年来全球光纤光缆市场处于低谷周期,2025年起需求复苏。根据光通信市场分析机构CRU(英国商品研究所)的数据,2023年全球光纤光缆需求量约为5.39亿芯公里,2024年将基本持平(2024年10月的预测)。2025年,随着各国网络光纤化进程的加速,全球除中国以外的市场光纤光缆需求将大幅增长,预计2025年全球光缆需求同比增长6.2%,达到5.68亿芯公里,主要来自于美国市场的反弹、欧洲市场的复苏以及中国市场的企稳。CRU预测,2025年至2029年,全球光缆需求年复合增长率约4%。另据Reports and Data报告,预计到2030年,全球光纤市场规模将达到111.8亿美元,年复合增长率约9.3%。 图3 1995-2028年全球光纤光缆消费量(百万光纤公里)及增长率 资料来源:CRU(英国商品研究所)。 我国光缆线路长度稳步增长。根据工信部数据,截至2025年上半年,全国光缆线路总长度达7454万公里,同比增长9.9%,其中接入网光缆、本地网中继光缆和长途光缆线路所占比重分别为59.9%、38.5%和1.6%。 图4 光缆线路长度及其增速 资料来源:工信部,深企投产业研究院整理。 中国是全球光纤光缆最大的生产国和消费国,产业受国内通信基建周期驱动,近年来国内需求下滑,进入下行周期。2013年8月,国务院发布了“宽带中国”战略实施方案,部署未来8年宽带发展目标及路径,推动了光纤宽带网络在中国的普及,促进了中国光缆产量的快速增长。中国光缆年产量从2012年的1.85亿芯公里快速增长到2015年的3.49亿芯公里,年复合增长率达到了22.6%,并在4G网络、FTTH网络建设需求支撑下,直到2018年全国光缆年产量始终保持在3亿芯公里以上。2019年4G网络、FTTH建设临近尾声,5G网络建设尚未启动,导致当年光缆产量下降至2.65亿芯公里。2020年至2022年,在国内“新基建”“双千兆”“5G+扬帆计划”等政策驱动,以及海外光纤光缆市场需求走高支撑下,我国光缆产量持续攀升,2022年产量达到3.46亿芯公里。根据CRU的数据,2017年是中国光纤光缆市场的峰值,占全球总需求的近60%。 2023年以来,随着国内光纤到户(FTTH)铺设接近饱和,城市家庭宽带接入基本完成、新增需求锐减,5G网络发展进入深水区,运营商投资重心转向算力、云网、AI 智算中心,逐渐减少在传统固定和移动网络中的光缆投资,但数据中心用光纤的市场增量无法与固网移动网的缺口相比,导致国内光缆需求和产量连续下滑。根据CRU预测,2025年中国光缆总需求将同比减少2.2%至2.33亿芯公里。根据国家统计局数据,2024年我国光缆产量2.69亿芯公里,同比下降18.2%;2025年1-7月,我国光缆产量1.46亿芯公里,同比下降3.8%,如下图所示。 图5 2012-2025年7月我国光缆产量(亿芯公里) 资料来源:国家统计局,深企投产业研究院整理。 国内光缆企业加强海外市场投资布局,2022年光纤光缆出口达到高点。为应对本土市场需求收缩,中国光纤光缆企业积极拓展海外市场,即使在复杂的地缘政治环境下,许多企业依然坚定不移的加大其海外投资,进行全球产业布局。在全球数字化进程加速,海外通信基建投资持续升温的背景下,欧洲、东南亚、非洲等地区对光纤光缆需求增长,中国出口量自2019年起显著攀升。2019年至2022年,中国光缆出口量从25.55万吨增长至48.88万吨,增长了60%,出口额从129.11亿元增长至181.71亿元,增长了41%。2023-2024年,光缆出口量相比2022年有所下滑。光纤出口近年来持续迅速增长,从2019年的1295吨,跃升至2021年的18010吨,至2024年再增长至27293吨,主要是中国光缆厂商开始在海外建立生产基地,一方面就近服务客户,另一方面规避欧美反倾销以及贸易壁垒风险。2024年,我国光纤预制棒、光纤、光缆累计出口40.79万吨,同比增长7.14%;出口额219.76亿元,同比下降1.94%。 图6 2019-2024年中国光纤预制棒、光纤、光缆出口量(吨) 图7 2019-2024年中国光纤预制棒、光纤、光缆出口额(亿元) 资料来源:海关总署,深企投产业研究院整理。 海底光纤光缆进入新一轮景气周期。在AI算力爆发、国际骨干网络升级与国内政策多轮驱动的共振下,海底光缆迎来新一轮发展机遇。作为承载全球互联网与云计算的“海底高速公路”,海缆凭借超大带宽、超低时延、成本低廉且稳定性极高的特性,已成为国际通信的绝对主力,目前99%的跨洋数据都依赖其完成传输,全球40%的海底光缆已经逐步进入了使用生命周期的尾期,全球海底光缆已进入一个新旧更替的时期。随着大模型和深度学习对算力需求指数级膨胀,跨洋算力调度与海外宽带需求同步激增,海洋通信赛道被按下加速键。根据Tele Geography的统计数据显示,截至2025年初,全球现役及在建海缆已达600条,总长逾148万公里;2024—2026年还将有76条、约38万公里新缆陆续投运。比如,近期Meta公司正着手规划一条横跨三大洋的海底光纤电缆,总投资额超100亿美元,总里程长4万公里。中国信通院预测,2023—2028年全球将新建153个海缆系统,新增长度约77万公里,其中中国企业有望参与77个项目,对应海底光缆长度约34.5万公里,市场规模可达百亿美元。 三、行业竞争格局 光纤光缆市场份额较为集中。根据网络电信信息研究院数据,2024年全球光纤光缆市场份额前10强企业分属5个国家,分别是美国(康宁)、中国(长飞光纤、亨通光电、烽火通信、中天科技)、日本(古河电工/OFS、住友电工、藤仓)、意大利(普睿司曼)和印度(斯德雷特),前10企业合计约占全球市场份额的92%。美国康宁全球市场份额第一(19%),中国的长飞光纤(13%)、中天科技(11.3%)、亨通光电(11.2%)分别位列第二至第四位,烽火通信(9.8%)位列第六位,如下图所示。 图8 2024年全球光纤光缆竞争格局 资料来源:网络电信信息研究院数据,深企投产业研究院整理。 在全球跨洋海缆通信网络系统方面,目前全球主要有4家被国际行业所认可的企业具备较强的跨洋通信网络系统解决方案提供及跨洋海底光缆系统建设和集成能力,分别为美国的SubCom,法国的ASN,日本的NEC,中国的华海通信(亨通光电控股)。华海通信2008年成立,至2024年底已承建142个海缆项目,签约交付超10万公里海缆。根据中国信通院数据,在2018-2022年全球交付的106个海缆系统中,按交付海缆长度看,SubCom、ASN、华海通信和NEC占比分别为40%、29%、18%和7%,华海通信位列全球第三,如下图所示。 图9 2018-2022年全球全球海底光缆交付份额(按长度) 资料来源:中国信通院《全球海底光缆产业发展研究报告(2023年)》,深企投产业研究院整理。 我国光纤光缆第一梯队企业包括长飞光纤(A股)、亨通光电(A股)、中天科技(A股)和烽火通信(A股),2024年光纤光缆业务营收在50-100亿元之间,占据国内主要市场份额。第二梯队企业主要有永鼎股份(A股)、特发信息(A股)、富通集团,光纤光缆业务营收在10-20亿元之间。其中重点企业还有通光线缆(A股)、南方通信(港股)、通鼎互联(A股)等。国内特种光纤主要企业包括长飞光纤(A股)、锐光信通(A股烽火通信子公司)、武汉睿芯特种光纤(A股锐科激光子公司)、江苏法尔胜光电等。国内光纤光缆主要企业如下表所示。 表2 我国光纤光缆重点企业 资料来源:上市公司公告等,深企投产业研究院整理。


