人工智能浪潮高歌猛进,全球光通信市场规模已突破500亿美元。光通信行业向高速率、集成化方向发展,光模块等技术快速迭代,国内企业在光模块等领域的全球地位持续提升,整体呈现技术升级与市场扩张的良好态势。当前我国高速光芯片、电芯片领域与国际主流厂商仍有较大差距,这也是我国光通信行业下一步重点突破的方向。
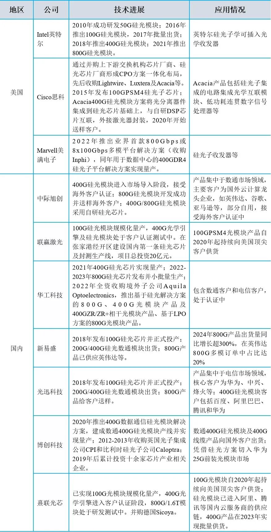
一、光通信概述 (一)光通信定义与分类 光通信是一种以光信号为信息传输载体的通信技术。其核心机制在于以光作为信息载体,通过调制光的物理特性实现信息加载,随后使携带信息的光信号在传输介质中完成传输过程。在接收端,通过光电转换等手段将光信号还原为电信号或其他形式的信号,最终实现信息的有效传递。 光通信有多种分类。按照传输介质,光通信可分为光纤通信和光自由空间通信;按照光源特性,光通信可分为激光通信和非激光通信;按照传输波段,光通信可分为可见光通信、红外光通信和紫外光通信,具体如下表所示。 表1 光通信分类 资料来源:科技导报《光通信技术分类》等,深企投产业研究院整理 (二)光通信工作原理 光通信的工作路径分为三个阶段,首先发射端通过激光器芯片执行电光转换,将电信号转化为光信号;经此转换后的光信号通过光纤完成传输,最终抵达接收端;最后,接收端则借助探测器芯片进行光电转换,将光信号还原为电信号,从而完成整个信号传递链路。 在此基础上,从信息流视角可将光通信划分为三大核心环节:光信号产生、光信号传输与处理、光信号探测。其中,光收发单元的核心功能是实现光电转换,对应着光信号产生、调制及探测环节;而光分路器、阵列波导光栅(AWG)、可变光衰减器(VOA)、光开关、光放大器等器件,则主要承担光信号在传输过程中的处理任务,对应光信号传输与处理环节。 图1 光通信工作原理 资料来源:源杰科技招股说明书。 (三)光通信产业链 光芯片、电芯片、光器件等元器件位于光通信产业的上游,光模块、光纤光缆处于光通信产业的中游,一起为下游网络、电信系统设备商及运营商提供相关配套。下游应用中,电信市场主要应用于骨干网、城域网、接入网以及无线基站;数据通信市场主要应用于云计算、互联网厂商数据中心等领域。 从产业话语权分布来看,上游芯片厂商凭借技术壁垒形成较强议价能力,下游客户则依托市场需求主导权占据优势地位;相比之下,处于中游的光模块厂商,其整体盈利能力更多取决于成本控制水平。 图2 光通信行业产业链 资料来源:深企投产业研究院整理。 (四)整体市场规模 根据Omdia发布的预测,光器件市场未来呈现强劲上升趋势。预计到2029年,全球光器件市场达到520亿美元,年复合年增长率为11%,其中商业市场约占50%。数据中心互联需求成为电信光器件市场增长的动力,预计2029年市场容量约201亿美元,占光器件总市场的39%。数据通信光器件市场规模预计到2029年达到266亿美元,年复合增长率为12%,2029年将占据整体光器件市场51%,以太网光模块目前及未来都将是数通光器件市场的主流产品,预测2029年市场规模将达到143亿美元。接入光器件预计2029年市场规模53亿美元,占整体光器件市场容量10%。 图3 全球光器件市场规模 资料来源:Omdia、光迅科技2024年报。 二、光芯片行业格局 (一)产品概况 光芯片是实现光电信号转换的基础元件,是半导体领域的重要分支。光芯片的性能直接决定光通信系统的传输效率。在光纤接入、4G/5G移动通信网络、数据中心等各类网络系统中,光芯片都是决定信息传输速度与网络可靠性的核心要素。 光芯片可以被分为有源光芯片和无源光芯片,有源光芯片可以进一步被分为激光器芯片、探测器芯片和调制器芯片。狭义的光芯片通常特指激光器芯片和探测器芯片,因其技术壁垒最高、价值占比最大。激光器芯片方面,按照发光类型可以分为面发射芯片和边发射芯片,面发射芯片包括VCSEL(垂直腔面发射激光器)芯片,边发射芯片包括FP(法布里-珀罗激光器)、DFB(分布式反馈激光器)和EML(电吸收调制激光器)芯片等。传统的FP激光器芯片因损耗较大且传输距离短,在光通信领域的应用逐渐收窄,因此核心激光器芯片主要为DFB、EML和VCSEL芯片三种,其中VCSEL芯片是多模光模块的主流光芯片,EML芯片是单模光模块的主流光芯片。探测器芯片,主要有PIN(PIN光电二极管)芯片和APD(雪崩光电二极管)芯片两类。 图4 光芯片分类 资料来源:源杰科技招股说明书、华鑫证券。 激光器与探测器芯片主要种类及其对比如下表所示。 表2 激光器芯片与探测器芯片对比 资料来源:源杰科技招股说明书、亿渡数据、银河证券,深企投产业研究院整理。 光芯片是光模块的核心器件,其价值占比随速率提升而显著放大。自1998年以来,光模块持续升级:商用速率由1.25Gbit/s起步,历经2.5Gbit/s、10Gbit/s、40Gbit/s、100Gbit/s、400Gbit/s,现已迈入800Gbit/s规模部署阶段。800Gbit/s光模块现已成为智算中心的标配,1.6Tbit/s光模块应用成为新焦点,3.2Tbit/s及更高速率的标准与样品也已进入业界视野。经过结构设计、组件集成和生产工艺的改进,目前EML激光器芯片大规模商用的最高速率已达到100G,DFB和VCSEL激光器芯片大规模商用的最高速率已达到50G。越是高速率、高端的光模块,光芯片的价值量占比就越高,如下表所示。 表3 不同光模块中光芯片价值量占比 资料来源:深企投产业研究院整理。 光通信芯片主要采用第二代半导体材料,包括磷化铟(InP)和砷化镓(GaAs)。磷化铟具有优异的导热性、光电转换效率和传输效率,主要被用于制作FP、DFB、EML边发射激光器芯片和PIN、APD探测器芯片,应用于电信、数据中心等中长距离传输;砷化镓具有优异的光电性能、耐热和抗辐射能力,主要被用于制作VCSEL面发射激光器芯片、射频模组等,应用于数据中心短距离传输、3D感测等领域。 光芯片产业链主要包括芯片设计、基板(衬底)制造、外延生长和晶粒制造。其中,外延生长的壁垒最高,外延片质量是决定光芯片性能的关键因素,主要外延生长方式包括MOCVD、MBE等,涉及到关键技术和设备的研发壁垒高。目前国际光芯片主流厂商以及国内主要厂商基本采用IDM一体化模式。 (二)市场规模 根据光通信行业市场研究机构Light Counting在2025年初的报告,光通信芯片组市场预计将在2025至2030年间以17%的年复合增长率(CAGR)增长,总销售额将从2024年的约35亿美元增至2030年的超110亿美元。 光芯片市场的扩容主要受三重逻辑驱动。一是速率升级,AI催生的算力网络正把光通信主流速率从25Gbps推向100Gbps,并加速200Gbps光芯片的规模化商用。当前光芯片主要应用场景包括数据中心、4G/5G移动通信网络、光纤接入等,都处于速率升级、代际更迭的关键窗口期。 二是AI基础设施投资扩张,AI训练和推理的巨大需求,直接刺激了全球数据中心和电信运营商城域网络的大规模建设与升级,同时接入网市场向50G PON演进,共同打开了光芯片的增量空间。 三是供给端厂商在高速光芯片领域不断取得技术突破,并且积极进行产能扩张,推动该技术向更多新兴领域延伸拓展。在传感领域,光芯片的应用已崭露头角,例如在环境监测、气体检测等场景中,光芯片被当作关键传感器使用,能够精准检测光信号并将其转换为电信号,用于数据采集和分析。在汽车领域,随着传统乘用车向电动化、智能化方向加速发展,高级别辅助驾驶技术正逐步普及,直接带动了核心传感器件激光雷达的应用规模不断扩大。而基于砷化镓(GaAs)和磷化铟(InP)的光芯片作为激光雷达的核心部件,市场需求将持续增长。 (三)竞争格局 全球AI通信光芯片市场中,国际巨头凭借技术积累、研发实力与全球化布局占据主导,核心聚焦高速率、长距离传输。海外领先光芯片企业可自行完成芯片设计、晶圆外延等关键工序,能够量产25G及以上速率光芯片。国际主要的光芯片厂商包括美国高意Coherent(整合了II-VI、Finisar)、美国朗美通Lumentum(收购了Oclaro、Neo Photonics)、美国博通Broadcom(整合Avago)等,占据全球高端光芯片市场80%的份额,其他重点厂商还有日本住友电工、日本三菱电机、美国马科姆MACOM、美国AAOI、美国Acacia、日本古河电工等。主要海外厂商如下表所示。 表4 国外光芯片主要厂商 资料来源:深企投产业研究院整理。 中国光芯片行业起步虽晚,但凭借庞大的市场需求和持续的政策支持,近年来取得了显著的进步。目前在低速(2.5G/10G)光芯片领域,我国已基本实现国产替代,但高速(25G及以上)光芯片市场仍由海外龙头主导。我国光芯片代表企业包括华为海思、源杰科技(A股)、光迅科技(A股)、华工科技(A股)、长光华芯(A股)、海信宽带(A股)、仕佳光子(A股)、三安光电(A股)、武汉云岭光电、武汉敏芯半导体等。 ——激光器VCSEL芯片。25G以上的VCSEL芯片,全球市场基本由Lumentum、Broadcom、Coherent等企业主导,国产渗透率较低。国内研发布局厂商较多,包括长光华芯(A股)、三安光电(A股)、武汉敏芯半导体、光迅科技(A股,自用)、常州纵慧芯光、浙江睿熙科技、华芯半导体、重庆威科赛乐、立昂东芯、深圳柠檬光子、深圳博升光电、苏州长瑞光电等,第三方企业大多首先聚焦车载激光雷达应用领域,部分企业已实现量产出货。 ——激光器EML芯片。全球主要厂商包括Lumentum、Broadcom、Coherent、住友电工、三菱电机等,主导全球高端市场。国内市场中,25G以上EML芯片国产替代率较低,目前国产主要厂商包括索尔思光电(自用于光模块)、源杰科技(A股)、武汉云岭光电、长光华芯(A股)、仕佳光子(A股)、武汉光安伦、光迅科技(A股,自用)等。 ——激光器DFB芯片。全球主要厂商包括Lumentum、Coherent、古河电工、MACOM、EMCORE等企业。国内厂商包括桂林光隆科技、仕佳光子(A股)、光迅科技(A股)、源杰科技(A股)、宁波元芯光电、泉州中科光芯、苏州度亘核芯等。 ——探测器芯片。全球探测器芯片市场格局与激光器芯片类似,由美日厂商主导,主要企业包括Lumentum、Broadcom、Coherent、住友电工、三菱电机等。国内主要厂商包括深圳芯思杰、长光华芯(A股)、光森电子、三安集成、敏芯半导体、武汉敏芯半导体、武汉云岭光电等。 ——调制器芯片。调制器芯片主要有薄膜铌酸锂(TFLN)调制器、硅基调制器和磷化铟调制器三种路线,全球主要厂商包括Lumentum、Coherent、住友电工、三菱电机、AAOI、古河电工等。其中,薄膜铌酸锂调制器芯片及器件全球主要厂商为日本富士通、日本住友电工和光库科技(收购Lumentum相关产品线)。国内布局厂商包括华为海思、光库科技(A股)、长光华芯(A股)、宁波元芯光电、江苏铌奥光电、济南晶正电子等。 国内光芯片主要企业如下表所示。 表5 国内光芯片主要企业 资料来源:深企投产业研究院整理。 三、光模块行业格局 (一)产品概况 光模块作为现代光传输网络中设备与光纤间光电信号转换的核心接口,是支撑光通信系统信号交互的基础器件。光模块主要由TOSA、ROSA、含电芯片的电路板PCBA、封装外壳、接口等部分组成。从成本构成分析,光学器件(含光芯片与光学元件组件)占比超70%,是实现光电转换功能的核心载体;辅料(外壳、插针、PCB及控制芯片等)以近30%的占比,承担物理封装与信号适配的支撑作用,二者共同构建光模块的硬件体系。 图5 光模块成本结构 资料来源:国信证券,深企投产业研究院整理。 在功能实现层面,电→光转换由光发射组件TOSA完成,其集成激光二极管(LD)、背光监测二极管、耦合部件及温控模块(TEC)等元件——电信号经驱动芯片处理后驱动LD发射对应速率的调制光信号,再通过光功率自动控制电路动态调控输出功率,确保光信号稳定传输;而光→电转换则依托光接收组件ROSA,通过光电探测器(PD/APD)捕获光信号并转化为微弱电信号,经跨阻放大器与前置放大器(TIA)放大增益后,输出匹配速率的电信号。TOSA与ROSA协同构建光电转换闭环,支撑光传输网络信号交互,其性能演进更是光通信技术升级的核心驱动力。 图6 光收发模块结构示意图 资料来源:桂林光隆科技招股说明书申报稿。 光模块按照速率排序有多个不同的规格,分别应用于不同的场景。速率由低到快,意味着使用场景从企业级别到达超算中心或AI服务器集群。 表6 不同速率光模块特性 资料来源:公开资料,深企投产业研究院整理。 传统光模块在带宽密度与能耗上面临瓶颈,CPO技术成为破局关键。CPO(光电共封装)技术将光引擎与ASIC芯片封装集成,通过缩短电互连距离、提升光电协同效率,显著降低系统功耗,并支持更高带宽密度,推动光模块从“可插拔”走向“芯片级融合”。CPO技术的快速迭代正推动800G/1.6T光模块加速商用,为智算中心提供超低功耗、超高带宽的互联底座,为全球算力基建向200T/机架以上密度演进提供底层支撑。当前包括台积电、英特尔、Marvell、博通等主流芯片厂商均已布局CPO领域。CPO技术也为中国在光电半导体领域实现“换道超车”创造关键机遇。 硅光技术是CPO方案的主流选择,未来在高性能计算领域起到重要作用。硅光模块以硅光技术为核心,将激光器、调制器、探测器等光/电芯片都集成在硅光芯片上,再与DSP/TIA/DRIVER等电芯片组成硅光模块;传统光模块中各器件分立,需要连接与封装。硅光技术由于不需要气密封装,CMOS兼容更易与电芯片集成,且硅光调制器和探测器均可支持56GBaud以上速率,因此成为CPO光引擎的主要方案。高性能计算方面,硅光技术有助于解决高性能计算平台中的功率问题合IO以及带宽密度的挑战。随着AI工作负载的复杂性和规模不断增长,GPU和其他处理单元之间需要更快、更高效的数据传输,硅光技术能够很好的满足数据中心对更低成本、更高集成、更低功耗、更高互联密度等要求。 图7 硅光集成主流方案 资料来源:源杰科技招股说明书。 (二)市场规模 光模块市场近年来稳步增长,主要得益于对高速数据传输以及人工智能、云计算及5G等数据密集型应用的需求。大模型兴起和生成式AI应用显著提升对高性能计算资源的需求,AI 服务器是支撑这些复杂AI应用的核心基础设施,光模块则是AI服务器的核心器件之一。根据Light Counting 数据,2020年至2024年期间,全球光模块销售收入从112亿美元增至178亿美元,复合年增长率为12.2%;预计光模块的全球市场规模将于2029年达到415亿美元,2024-2029年CAGR为18.5%。数据中心和云计算快速发展的带动下,高速光模块尤其是800G及以上的光模块发展迅猛。800G光模块作为最先进的量产技术,2020年至2024年的复合年增长率高达188.1%,预计2024年至2029年将保持19.1%的稳步增长。与此同时,代表下一代预研技术的1.6T光模块在更高带宽需求、更低功耗要求及人工智能驱动数据处理的需求推动下将迎来爆发式增长,预计2024年至2029年的复合年增长率将达到180.0%。 图8 全球光模块市场规模 资料来源:Light Counting。 中国市场规模正在不断扩大,缩小与美国市场之间的差距。下图展示了中国和美国五大云计算公司光模块销售额的估计,并从绝对值(左)和增长率(右)两方面进行了比较。根据最新预测,中美之间的差距将从2022年的7倍缩小到2024年的4倍和2026年的2.5倍。 图9 中国vs美国五大云计算厂商光模块销售量 资料来源:Light Counting。 受益于算力需求拉动,硅光模块市场快速发展。根据Light Counting预测,硅光模块在光模块中的整体份额将从2023年的34%提升至2029年的52%。根据Yole预测,全球硅光模块市场规模将从2023年的14亿美元跃升至2029年的103亿美元,年复合增长率达45%。其中,数据中心可插拔硅光模块规模达53亿美元,占2029年全部硅光模块销售额的52%;用于电信波分复用领域硅光模块规模46亿美元,占比45%;另外数据中心光I/O接口、NPO&CPO、电信无线领域及其他领域的销售将分别达到0.81/0.37/0.45/2.07亿美元。同时,Yole数据显示2024年硅光模块全球销量近600万只,预计2025年硅光模块销量超过1250万只,到2029年销量接近1800万只。 集成光模块将成为AI时代光模块的主力。根据2025年7月Counterpoint Research报告,OBO(板载光学)、NPO(近封装光学)和CPO(共封装光学)将引领封装内光I/O方案普及,2033年前出货量年复合增速达50%。2027年前NPO与CPO将推动集成光模块营收三位数增长;2033年,其出货容量与营收占光模块比重将超50%。 (三)竞争格局 我国光模块企业全球地位不断凸显。光模块是光电转换的核心组件,是确保AI芯片性能释放最大化的通信器件,近年来由于数据流量的爆发,行业规模快速发展。自2010年以来,全球光模块市场格局持续变动,中国厂商排名持续攀升,而多数日本和美国厂商已经退出市场。根据光通信行业研究机构Light Counting数据,光模块全球前10大企业中,中国企业数量从2010年的1家,增加到2016年2家、2018年3家、2019年4家、2020年6家,2022年以来保持在7家。2024年光模块全球前10的中国企业包括中际旭创(排名第1)、新易盛(排名第3)、华为(排名第4)、光迅科技(排名第6)、海信宽带(排名第7)、华工正源(排名第9)、索尔思光电(排名第10)。 表7 2010-2024年全球光模块市场竞争格局变化 资料来源:Light Counting,深企投产业研究院整理。蓝色为中国企业。武汉电信器件为光迅科技前身。索尔思光电2022年被中资收购。 在CPO领域,英特尔、思科、Inphi(被美满电子Marvell收购)为代表的美国企业占据了硅光芯片和模块出货量的大部分,国内中际旭创、熹联光芯、华工科技、新易盛等企业正在快速追赶,技术差距逐步缩小。国内外硅光芯片/模块主要厂商如下表所示。 表8 硅光芯片/模块主要厂商梳理 资料来源:36kr,集微咨询,华鑫证券,深企投产业研究院整理。
作者:叶林轩 修订:林和坤


