固态电池产业化以材料和设备为先导。当前固态电池产业链技术持续突破,进入中试关键期,设备厂商持续交付中试设备。随着固态电池产业进入生产线大规模建设和投产阶段,固态电池设备将成为产业化进程中最先受益的环节。
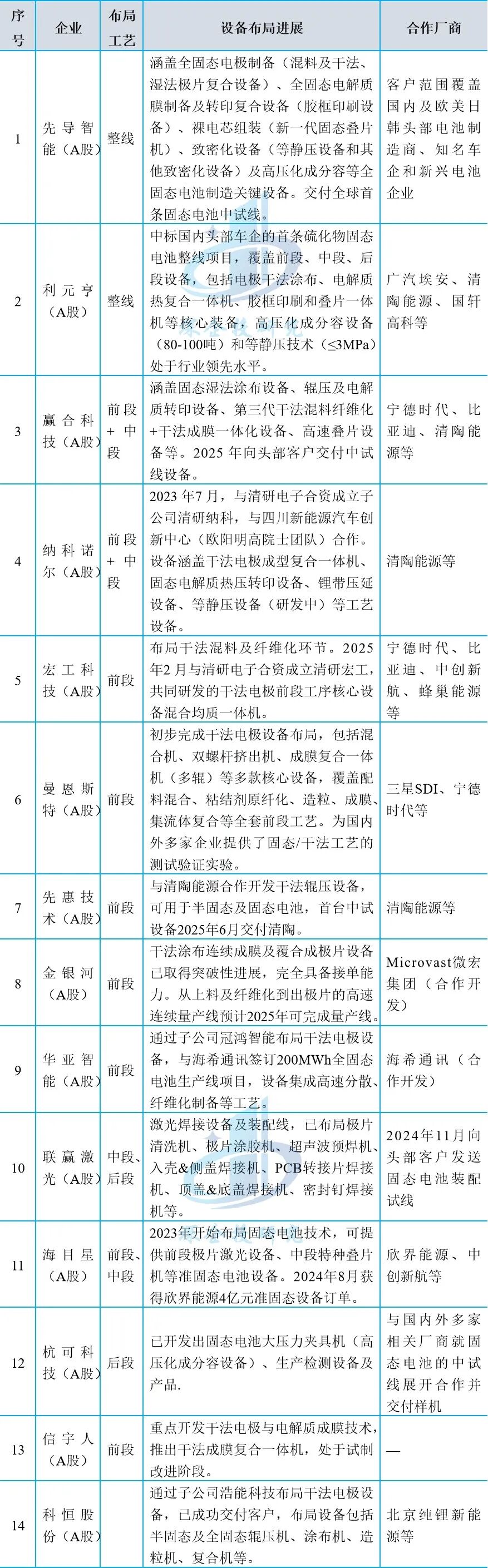
一、固态电池设备类型 固态电池制造按照工序分成前段(材料制备)、中段(电芯成型)、后段(性能激活),涉及到的核心设备包括涂布机、强力混合机、纤维化设备、等静压设备和分容化成设备等。 与传统液态锂电池相比,全固态设备变化集中在前段和中段。半固态电池可兼容传统液态锂电池生产工艺,主要多了一道固态电解质的涂布,辊压机为了提高压实密度升级为高吨位,因电解液用量减少注液机改为浸润机,化成分容需要预锂化步骤等,对液态锂电池产线进行局部改造以适配过渡需求。 图1 固态电池工艺及设备变化 资料来源:翟喜民等《全固态电池生产工艺分析》。 全固态锂电池的生产设备变化更多,前段设备变化最大,主要在于电解质膜和极片制作工艺上,使用干法电极成套设备实现固态电解质膜制备。干法工艺对辊压的精度、均匀度以及压实密度的要求会更高。相比于液态锂电池传统湿法工艺设备,干法工艺的前段设备不再需要涂布、烘干、溶剂回收设备,而对高混机、制膜所需的辊压机的需求提升、增加纤维化设备,主要包括气流粉碎、螺杆挤出机、开炼机。中段电芯装配环节,全固态电池采用“高精度叠片机+极片框胶印刷机+等静压设备”取代传统的液态电池卷绕工艺,并删减了注液工序。后段化成分容环节,从液态电池的化成分容机转向高压化成设备,压力升至60–80吨。主要设备及其变化如下表所示。 表1 全固态电池生产环节对应设备 资料来源:EV Tank、粉体网、中信建投等,深企投产业研究院整理 二、市场规模 根据EV Tank白皮书数据显示,2024年全球固态电池设备市场规模达到40.0亿元,其中半固态电池设备市场规模38.4亿元,全固态电池设备市场规模1.6亿元,全固态电池产线主要为实验室中试线。随着固态电池的产业化进程逐步推进,固态电池设备行业市场规模将显著提升,到2030年全球固态电池设备市场规模将达到1079.4亿元,其中半固态电池设备、全固态电池设备市场规模分别为624.4亿元、455.0亿元。 根据东吴证券预测,当前固态电池中试阶段单GWh设备价值量在5-6亿元,后续随着规模化量产及设备节拍、良率提升有望降至2.5亿元/GWh,预计2025年(中试阶段)全球固态电池设备需求为55亿元,其中前段、中段、后段设备需求分别为17.6亿元、24.8亿元、12.7亿元;预计到2029年全球固态电池设备需求达到200亿元,其中前段、中段、后段设备需求分别为64亿元、90亿元、46亿元,具体如下图所示。 图2 2025-2029年全球固态电池设备需求(亿元) 资料来源:东吴证券,深企投产业研究院整理。 三、市场格局 (一)整线及整段设备 锂电设备重点企业普遍布局固态电池赛道。传统液态锂电池生产工艺已高度成熟,各环节设备国产化率超90%,2024年全球锂电池厂商扩产放缓,新增产能减少导致锂电设备订单疲软,行业价格战激烈,市场格局固化叠加同质化竞争,设备企业的毛利率持续承压,不少锂电设备重点企业陷入亏损。固态电池作为颠覆性技术方向,因前段、中段工艺重构带来设备增量空间,成为锂电设备商突破盈利瓶颈的关键赛道。 在固态电池领域,锂电设备企业加速向整线一体化解决方案升级。为提升设备效率并增强市场话语权,越来越多的综合性锂电设备企业开始向整线设备提供商或局部整线设备提供商转型,推动固态电池设备在前、中、后段实现一体化布局。头部设备企业如先导智能、赢合科技、利元亨等借助一体化趋势拓展产品覆盖范围,实现横向与纵向扩张。 表2 国内固态电池设备主要厂商布局进展 资料来源:鑫锣固态电池、中信建投、东吴证券、国海证券、各公司公告,深企投产业研究院整理。 (二)重点设备 ——搅拌机 搅拌机作为干法电极制备的先道设备,其性能直接影响后续工艺的稳定性,尤其对密封与防潮性能提出了较高要求。在固态电池干法电极工艺中,电解质制备环节需依托干法搅拌完成:设备需在真空或惰性气氛环境下,通过机械搅拌与振动相结合的方式,促使固态电解质粉体与正负极材料充分接触,从而实现电解质浆料的初步分散。 液态、半固态电池采用的是湿法搅拌,相较于湿法搅拌,干法搅拌在压实密度与能量密度上具有显著优势,但这也对搅拌机的性能提出了更严苛的要求:一是需确保全程无溶剂介入,以保持粉体干燥状态,避免电解质因接触溶剂而发生退化;二是需维持惰性气氛环境,防止硫化物等敏感材料发生氧化反应;三是需采用温和的混合方式,避免破坏材料颗粒的形貌及界面结构。 表3 干法/湿法搅拌对比 资料来源:《Mixing methods for solid state electrodes: Techniques, fundamentals, recent advances, and perspectives》,深企投产业研究院整理。 固态电池搅拌设备类型主要有双行星搅拌机、双螺杆搅拌机等。国外厂商以传统工业设备巨头为主,性能精度领先但价格昂贵,设备单价在2000-3000万元之间,是国产设备价格的数倍。行星搅拌机主要企业包括美国Charles Ross、德国Eirich、德国 NETZSCH、日本浅田技研、日本细川密克朗Hosokawa Micron等,双螺杆挤出机主要企业包括韩国世赫集团Sae Hwa Tech、瑞士宝冕Bühler Group、德国科倍隆Coperion等。 国内设备厂商以性价比和技术突破抢占市场,主要企业包括金银河(A股)、宏工科技(A股)、先导智能(A股)、曼恩斯特(A股)、利元亨(A股)、聚盈新能源、无锡灵鸽科技(北交所)、深圳尚水智能(IPO)等。 ——混合机 在干法电极制备中,混合机是在搅拌工序之后,进一步减小固体颗粒尺寸并实现二次分散,为后续工艺的稳定性奠定基础。干法混合的核心是借助碰撞、剪切等高能量机械作用实现物料混合,最终达成纳米量级的均匀分散效果。该工艺通常采用双刀片磨粉机、球磨设备、循环混合机等机械干混设备,完成活性材料、导电剂与固态电解质粉料的干混过程。 具体来看,干混工艺主要分为干球磨工艺、挤压工艺与熔融造粒工艺三类。干球磨工艺多用于无机电解质制备,挤压工艺与熔融造粒工艺则更适配聚合物体系。 表4 固态电池干混工艺类型 资料来源:深企投产业研究院整理。 从混合机产业进展来看,曼恩斯特(A股)针对干法工艺全环节进行系统性布局,率先完成“干法前段整线成膜技术”的闭环构建,其产品线覆盖强力混合机、VC高效混合机、陶瓷双螺杆挤出机等核心装备。而利元亨(A股)通过真空捏合机、三维回转混合机、行星球磨机等设备的整合应用,已实现磷酸铁锂固态电池、硫化物固态电池中试线的整套干混设备交付,有效推动了相关技术从实验室研发阶段向产业化应用阶段的跨越。其他布局企业还有先导智能(A股)、赢合科技(A股)、冠鸿智能等。 ——涂布机 干法电极制备主要有静电喷涂方式和辊压复合方式(纤维化)两种方法,其中静电喷涂制备电极需要用到涂布机。涂布机将固态电解质均匀涂覆在电极表面,形成离子传导层。干法电极涂布机采用无溶剂工艺,实现高能量密度电极制备,确保电极材料的均匀性和一致性。干法涂布机是固态电池前段工艺核心设备,其壁垒在于涂布的均匀性控制和电解质膜厚度精度控制,设备单机价值量较传统湿法涂布机提升约40%。 国内涂布机企业主要有璞泰来(A股,控股子公司嘉拓智能)、先导智能(A股)、科恒股份(A股,子公司浩能科技)、赢合科技(A股)、利元亨(A股)、曼恩斯特(A股)等企业。 ——纤维化设备 纤维化设备是固态电池干法电极制造的核心装备,其核心功能聚焦于粘结剂纤维化工艺。通过施加高剪切力、精准控制温度等作用,将电极材料、导电剂与粘结剂(如PTFE)的干混物料处理为纤维化结构,使粘结剂在干燥状态下能够模拟湿法工艺中液态粘结剂的粘结效果,为后续的辊压成膜环节奠定基础。 具体来看,纤维化设备的核心作用体现在三个方面:一是粘结强化,通过让粘结剂形成纤维网络,增强电极材料之间的粘附力与机械强度,从而支撑干法电极“无溶剂、厚膜化、均质化”的结构优势;二是工艺革新,替代湿法工艺中“溶剂分散→脱泡→烘干”的流程,既能从根源上规避溶剂残留的风险,又能降低生产过程中的能耗,且能更好适配固态电解质(尤其是对溶剂高度敏感的硫化物体系);三是材料兼容,通过对纤维化过程的调控,可兼容PTFE、ETEF、FEP等多种粘结剂(其中PTFE因分子量高、原纤维长,成为当前最优选择),进一步拓宽了材料的应用边界。 在固态电池纤维化设备领域,国外厂商主要有特斯拉子公司Maxwell、日本日清纺(绑定丰田)等。国内布局企业包括先导智能(A股)、宏工科技(A股,合资子公司清研宏工)、科恒股份(A股,子公司浩能科技)、纳科诺尔(A股)、无锡理奇智能(A股)、华亚智能(A股,子公司苏州冠鸿智能)等。 ——辊压机 辊压机又称滚压机,是通过两个或多个辊子之间的压力,使材料在压力下变形、破碎或混合的机械设备。辊压机作为前道干法工艺的核心设备,其应用场景已从传统工序进一步拓展至电极成膜、热复合等关键环节,设备用量明显提升,同时,行业对其工作压力、辊压精度及均匀性的要求也显著提升。 固态电池辊压机厂商主要是原有辊压机企业的业务延伸。从市场竞争格局看,2022年中国锂电辊压机市场呈现梯度分布特征:纳科诺尔(A股)以23%的市场份额位居首位,赢合科技(A股)占比22%,二者合计占据近半数市场份额,构成行业第一梯队;先导智能(A股)占比14%、海裕百特占比6%,形成第二梯队;其他厂商还有迈科锂能(广东)、安徽得壹能源科技、赣州市聚盈新能源、苏州市新广益电子股份等。 图3 2022年中国锂电辊压机市场竞争格局 资料来源:GGII、纳科诺尔招股说明书,深企投研究整理。 当前固态电池辊压机布局进展较为领先的企业,主要为纳科诺尔(A股)、赢合科技(A股)、先惠技术(A股)、冠宏智能(A股华亚智能子公司)、深圳尚水智能(IPO)等。 ——热复合设备 固态电池热复合设备主要用于将固态电解质膜与正负极片通过加热加压的方式复合成“三明治”结构,解决固态电解质与电极之间界面接触不良的问题,从而提升电池的能量密度和安全性。具体有三方面作用:一是提升界面结合力,通过高温高压工艺消除界面空隙,降低离子迁移阻力;二是优化电解质均匀性:确保电解质层厚度、密度一致性,减少短路风险;三是适配复杂工艺需求:如硫化物电解质对氧气/水分敏感,需在惰性气体环境中操作。 国内热复合设备主要厂商包括先导智能(A股)、利元亨(A股)、纳科诺尔(北交所)、曼恩斯特(A股)、米开罗那、浩能科技、海裕百特、海裕锂能、深圳尚水智能、嘉拓智能(璞泰来旗下)、深蓝机械、科恒股份(A股)等。 ——胶框印刷机 传统液态电池依靠隔膜和电解液天然隔离正负极,同时吸收机械应力。全固态电池取消了隔膜,通过叠片把正极、固体电解质、负极逐层堆叠,再用高压等静压致密化界面。然而,高压下脆性电解质和致密极片边缘容易塌陷或错位,导致正负极接触短路,危及安全并降低良率。为此,必须在极片四周设置绝缘胶框,阻断正负极间的意外接触并提升密封性。 固态电池胶框印刷机是固态电池生产中打印绝缘胶框的核心设备,其作用体现在多个方面:一是通过绝缘隔离防止正负极直接接触,降低内短路风险,同时能阻隔水分,提升电池化学稳定性;二是凭借微米级精度确保胶框厚度均匀,规避电芯厚度误差引发的良率下降;三是兼容卷对卷生产模式与氧化物、卤化物、硫化物等多材料电解质体系,适配复杂工艺需求。 目前,胶框印刷工艺主要分为丝网印刷、钢网印刷、UV打印、涂胶/点胶等,不同工艺在良率、效率和精度上各有不同,其中钢网印刷和UV打印是目前锂电设备行业评估的主流路线。不同路线及代表厂商如下表所示。 表5 固态电池胶框印刷路线及代表设备厂商 资料来源:深企投产业研究院整理。 ——叠片机 软包封装与固态电池天然契合,能够更好地适应固态电解质的膨胀和收缩,同时有利于电池循环周期的延长。行业共识认为,“叠片+软包”是最适合全固态电池的封装方式,主要原因有:1)叠片结构通过多层薄片分散应力,可以弥补氧化物或硫化物固态电解质柔韧性不足的缺陷;2)叠片技术与全固态电池的固-固界面处理相兼容,有助于优化固态电解质与电极之间的接触面;3)叠片工艺下电极单元可以直接堆叠串联,省去了传统卷绕工艺中所需的内部极耳结构,从而简化组装流程、提高制造效率、降低组装成本。 叠片机负责将正极、负极、隔膜按预设顺序精准叠合,构建电芯的基本结构。在传统液态电池产线中,叠片机已通过稳定的叠片精度保障电芯一致性。叠片机单GWh价值量高于卷绕机,然而传统叠片工艺因存在流程复杂、效率偏低、设备成本投入大等弊端,导致其市场渗透率长期不及卷绕机。而全固态电池因材料刚性增强、界面接触要求更高,叠片机成为唯一适用的核心设备,叠片效率随之成为决定企业竞争力、固态电池电芯质量的关键变量。 叠片机类型包括Z形叠片机、切叠一体机、热复合叠片机、卷叠一体机,目前全固态电池产线主流选择是热复合叠片机。不同叠片机对比如下表所示。 表6 不同叠片机对比分析 资料来源:利元亨《固态电池极片胶框覆合方法、装置及叠片设备》,电子工程专辑《固态电池生产工艺流程说明书》,深企投产业研究院整理。 从锂电池叠片机市场格局来看,先导智能(A股)、格林晟为第一梯队企业。2024年以出货量衡量,先导智能的卷绕机与叠片机全球市场份额均突破65%,且其叠片机最高效率稳居全球第一,技术优势在固态电池领域有望进一步凸显;格林晟的叠片机国内市占率达17.43%,也将受益于固态电池产业化。国内叠片机其他重点企业还有赢合科技(A股)、东莞超业精密、深圳吉阳智能、科瑞技术(A股)、利元亨(A股)等。 ——等静压设备 固态电池中,电极/电解质界面的残留孔隙会阻断离子通道,导致界面阻抗显著增加。传统动力电池的致密化手段——热压或辊压——只能提供有限且分布不均的压力,既难弥合界面缝隙,也难以保证电解质与电极颗粒在整片区域内的一致性压实。单轴辊压虽然可以连续作业,却难以突破致密化瓶颈(电极复合材料密度最高仅达85%),还会引发颗粒碎裂和集流体变形。相比之下,等静压技术通过各向同性高压,显著降低固-固界面空隙,优化电极密度、厚度和孔隙率等关键参数,已成为产业界攻克全固态电池界面接触难题的核心工艺。 等静压设备是在密封容器内,以高压流体(液体或气体)为介质,将其产生的静压力向各个方向均匀传递,使得其中的粉末或者待压实的胚料在塑性流动过程中实现颗粒重排,形成高致密度胚料,已经被广泛应用在石墨、冶金、化工等领域。等静压技术尤其适配硫化物固态电解质层的成型需求。等静压机因需适配高压环境及满足均匀压力控制,单机价值量是传统注液机的5-8倍, 等静压技术依据温度条件可分为三类:冷等静压(CIP),以水或油为压力介质,具有循环时间短、单次处理成本低的特点,是当前应用场景最广泛的类型;温等静压(WIP),采用液体或气体作为介质,通过中温环境(如150℃)与高压条件(如500MPa)的协同作用,在保证致密化效率的同时兼顾对不同材料的适配性;热等静压(HIP),以惰性气体(如氩气、氮气等)为介质,虽在压力均匀性上优势突出,但受限于气体介质的高昂成本,在大规模生产中的经济性面临明显瓶颈。 从量产需求角度考量,冷等静压(CIP)的综合成本优势最为显著,温等静压(WIP)则在效率与性能之间实现了较好平衡,而热等静压(HIP)因成本制约难以应用于规模化生产。基于此,实际生产中常采用CIP与WIP的工艺组合,旨在成本、性能与生产效率之间寻求最优匹配,为固态电池的量产提供可行性支撑。 图4 全固态电池等静压工艺示意图 资料来源:《全固态电池生产工艺分析》。 等静压技术的产业化探索已在海外率先展开,海外头部电池企业及设备厂商已率先取得实质性进展。韩国LG新能源通过冷等静压机搭配新型硫化物固态电解质,成功制备无负极全固态电池,并公开相关专利。2025年1月,三星SDI在其固态电池产线测试中采用集成水压与辊压工艺的温等静压机,进一步推动技术向量产场景迈进。海外等静压机企业以韩国Hana Technology和瑞典Quintus Technologies为代表。Quintus Technology聚焦高压设备技术研发,推出卧式等静压机以降低运营成本,规划2025-2030年逐步开发300/600/800系列设备,满足超级工厂的大规模生产需求。Hana Technology开发的温等静压设备已实现700MPa压力与200℃温度参数,目前为韩国电池企业中试线供货,预计2027年开始销售,2030年全面销售。 国内电池及设备厂商技术布局同样紧锣密鼓。宁德时代、比亚迪等头部电池企业,以及先导智能、利元亨等设备厂商,已围绕等静压工艺展开深入研发并形成相关专利;纳科诺尔正在加快等静压设备的研发,预计年内有望面向市场;浙江星楷科技于2025年2月交付卧式量产型等静压机。整体来看,行业对该技术的产业化探索热度持续攀升,正加速从技术验证向实际应用场景渗透。 ——分容化成设备 电池的化成分容设备主要承担电池性能激活、参数检测与质量筛选的核心任务,化成是对新生产的未激活电池进行首次充放电处理的过程,分容即容量分选,是在化成之后对电池进行的多轮充放电循环测试,剔除不合格的电池,并对电池按性能进行筛选分级。分容化成设备以分容柜、化成柜为载体,集成充放电、温压控制及数据管理系统。常规电池化成压力在3~10吨,而固态电池化成分容环节需要超高压力(60~80吨)和高电压平台,借助高压消除固-固界面微隙,推动锂离子在固态电解质与电极间形成稳定导电路径,由此产生高压化成分容设备需求。 国内固态电池化成分容设备当前布局厂商主要有先导智能(A股)、杭可科技(A股)、利元亨(A股)、深圳精实机电、深圳瑞能股份等。
作者:叶林轩 修订:林和坤


