在全球能源结构向清洁低碳转型的浪潮下,新能源汽车市场爆发式增长,对高性能、高安全性电池的需求日益迫切。全固态电池凭借卓越的安全性、高能量密度及长循环寿命等特性,成为重塑能源格局的关键变量,多国纷纷布局研发与产业化,2027年全固态电池将迎来量产拐点。一场围绕全固态电池的全球产业争夺战已悄然打响。
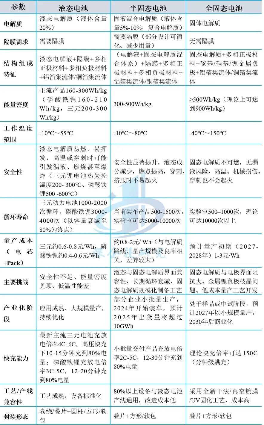
一、固态电池概述 固态电池是锂电池的迭代升级。当前锂电池(包括动力电池和储能电池)领域较多使用磷酸铁锂电池和三元材料电池,均为液态锂电池,随着市场对电池能量密度需求的提升,电池技术更新迭代迫在眉睫。液态锂电池由正极材料、负极材料、电解液、隔膜四大主材组成,固态电池则对其结构进行优化,将电解液与隔膜替换为固态电解质。而固态电解质有着独特优势,本身不可燃,热分解温度也高,且因固态特性,能彻底避免液态锂电池中电解液易出现的腐蚀、挥发、漏液等问题,使安全性能大幅提升。 图1 全固态锂电池的构造结构图 资料来源:许晓雄等《全固态锂电池技术的研究现状与展望》,国信证券。 从电池特别是锂电池的技术进展来看,将会经历液态电池、半固态电池(固液混合电池,包含凝聚态、凝胶态电池)到全固态电池的演进,如下图所示。 图2 锂电池发展路线 资料来源:徐小明.第十四届中国汽车蓝皮书论坛主题报告.2022,国信证券。 表1 液态锂电池、半固态电池、固态电池对比 资料来源:深企投产业研究院整理。 全固态电池的能量密度大幅提高。能量密度是衡量电池“单位重量或体积所能储存能量”的核心指标,决定电池体积大小与续航里程。目前实验室固态电池能量密度普遍超过400Wh/kg,部分样品能量密度超过500Wh/kg,理论值可达900 Wh/kg,较当前主流量产锂离子电池的160-300Wh/kg(磷酸铁锂动力电池160-210Wh/kg,三元锂动力电池200-300Wh/kg)显著提升。 固态电池能量密度领先液态电池,源于三大原因:一是允许使用更高容量的锂金属负极,抑制结晶避免短路;二是固态电解质电化学窗口宽,能够适配更高电压的正极材料,提升能量输出上限;三是固态电解质(薄膜/陶瓷或复合层)无需隔膜与液体灌装,可更紧密堆叠极片,极片可以串联连接以此提高单体电压,从而可以精简结构,提升能量密度。 二、固态电池产业化瓶颈 在技术层面,全固态电池走向商业化,需要有效克服三大瓶颈: 1、界面处机械稳定性较差,显著缩短循环寿命。固态电池充放电过程中,硅基负极等电极材料会产生剧烈的体积变化,而固态电解质(如硫化物、氧化物)普遍具有脆性高、弹性模量低的特点,难以随电极同步形变。这种机械性能不匹配会导致界面持续产生结构应力,长期循环后会引发电解质层开裂、电极—电解质界面剥离,使有效接触面积骤降,同时形成微裂纹等结构缺陷。这些缺陷会成为锂离子传输的“死区”,导致电池内阻急剧上升,循环寿命大幅缩短(目前部分硫化物全固态电池循环寿命仅为液态锂电池的1/5-1/3)。此外,叠层或卷绕工艺中施加的预压力分布不均,会进一步加剧局部界面的机械损伤,降低电池一致性。 2、界面处电化学稳定性不足,严重制约倍率性能。固态电解质与电极的固—固接触属于“点接触”而非液态电解质的“面接触”,天然存在接触面积小的问题。此外,界面处容易形成高阻抗层:一方面,电极材料(如正极中的过渡金属元素)可能与固态电解质发生化学反应,生成绝缘性副产物;另一方面,电解质与电极的能级不匹配会导致界面电荷转移阻力增大。这两种因素叠加,使界面阻抗显著阻碍锂离子的跨界面传输。在高倍率充放电时,锂离子无法快速通过界面,会造成电极表面锂离子浓度极化加剧,电池容量骤降,无法满足电动汽车等场景的快充需求。 3、锂枝晶生长难以抑制,产生安全隐患。全固态电池虽理论上可抑制锂枝晶,但实际应用中仍面临挑战。金属锂负极在沉积时,由于固态电解质表面存在微观凸起或缺陷,会导致锂离子在此处优先沉积,形成锂枝晶的“生长核”。固态电解质的硬度虽高于液态电解质的隔膜,但锂枝晶的生长力可超过多数固态电解质的屈服强度,使其能缓慢刺穿电解质层。即使在低电流密度下,长期循环后锂枝晶仍可能贯穿电解质,引发正负极短路。同时,锂枝晶与电解质的界面反应会产生热量,而固态电解质的热导率较低,热量易在局部积聚,严重情况下会引发热失控。 当前固态电池成本较高,材料成本、设备投资、制造工艺与规模效应制约产业化进程。根据集邦咨询报告,预计2024年聚合物、氧化物、硫化物三种技术路线的固态电池电芯价格分别为2.10元/Wh、2.82元/Wh、5.02元/Wh,远高于液态电池(三元电芯0.5元/Wh),预计量产初期(2027-2028年)电芯价格将落在1-3元/Wh,2030年后降至1元/Wh左右,到2035年经市场大规模推广后再降至0.6-0.7元/Wh。 ——材料端成本问题: 固态电池正极材料仍可能沿用高镍三元、富锂锰基或高压磷酸锰铁锂,其中高镍三元需要的高纯度镍价格波动较大,富锂锰基材料需要添加昂贵的掺杂元素(如铌、钽等稀有金属),因此正极材料单位容量成本高于传统磷酸铁锂电池。 负极材料可能采用硅基负极或金属锂,但硅基材料需要通过纳米化、碳包覆等工艺改性解决充放电过程中的体积膨胀问题,加工成本是传统石墨负极的5-8倍,金属锂负极需要高纯化,制备能耗大,成本较高。 固态电解质成本远超液态电解质,按照不同路线,硫化物电解质中占成本70%的高纯硫化锂单价超过300万元/吨,聚合物电解质材料50-60万元/吨,氧化物电解质材料30-40万元/吨,而液态锂电池的电解液现价为1.7-3万元/吨(磷酸铁锂1.7-2.3万元/吨,三元1.9-3万元/吨),成本相差10-100倍。 ——设备与制造工艺端问题:部分固态电解质对水分、氧气极度敏感,有些制造和后处理环节需采用全封闭干燥室和惰性气体(如氩气)氛围,制造环境管控难度大,对应厂房建设、设备投资和环境管控能耗成本增加。固态电池的叠片/卷绕工艺需匹配电解质的硬度和脆性,传统液态电池的自动化设备难以直接复用,需定制高精度压合设备(如等静压设备),单条产线设备(包含干法电极、真空热压、氩气循环系统等关键设备)的投资是传统液态电池产线的2-3倍。 ——规模效应问题:目前固态电池(含半固态电池)仍处于产业化初期。根据高工锂电数据,2024年底固态电池(基本为半固态电池)实际产能约15-20GWh,不足全球锂电池产能3TWh(国际能源署数据)的百分之一,半固态电池出货量预计约7GWh,不足全球锂电池出货量的1/200,生产良品率较低(行业领先企业良品率仅50%-80%)。当前全固态电池多数企业为中试或小批量生产,未形成规模效应,原材料采购量小导致议价能力弱,单位设备折旧成本高,分摊到单电芯的成本居高不下。 全固态电池预计2027年开始小规模量产,2030年有望商业化。根据2025年7月宁德时代高管发表的意见,固态电池2027年将实现小规模量产,相关供应链成熟周期需要3-5年,2030年前后或实现真正商业化。根据集邦咨询2024年10月报告,全固态电池处于样件电芯向工程化转化阶段,随着全球各厂商量产竞速,全固态电池有望在2027年前达到GWh级量产,预计2027-2028年在电动汽车领域开始千辆级示范应用,并拓展至eVTOL等领域,电芯能量密度将突破400Wh/kg,2030年后开始规模化应用,2035年应用规模有望超过200GWh,应用领域进一步拓展至载人航空等新市场,量产型电芯能量密度进一步提升至500Wh/kg及以上。 图3 固态电池产业化进程 资料来源:Trend Force集邦咨询《全球固态电池技术进展及产业发展趋势》。 根据中国科学院院士、清华大学教授欧阳明高意见,当前,全固态电池的技术路线要聚焦以硫化物电解质为主体电解质,相应的电动汽车用固态电池量产将经历三个阶段: 2025-2027年(第一代),石墨/低硅负极硫化物全固态电池,以200-300Wh/kg为目标,攻克硫化物固态电解质,打通全固态电池的技术链,三元正极和石墨/低硅负极基本不变,向长寿命大倍率方向发展; 2027-2030年(第二代),高硅负极硫化物全固态电池,以400Wh/kg和800Wh/L为目标,重点攻关高容量硅碳负极,面向下一代乘用车电池; 2030-2035年(第三代),锂负极硫化物全固态电池,以500Wh/kg和1000Wh/L为目标,重点攻关锂负极,逐步向复合电解质(主体电解质+补充电解质)、高电压高比容量正极发展(高镍、富锂、硫等)。 图4 硫化物为主体电解质的轿车全固态电池量产时间预测 资料来源:欧阳明高、NE时代公众号。 三、固态电池技术路线 固态电池的技术路线由固态电解质进行区分。依据固态电解质材质及特性,以往固态电池技术路线主要有聚合物、氧化物和硫化物三大技术路线,近年来卤化物固态电解质也受到广泛关注。其中,聚合物电解质属于有机电解质,氧化物、硫化物、卤化物电解质属于无机电解质。具体来看,不同类型的电解质各具鲜明特性。 ——聚合物电解质路线。聚合物电解质材料主要基于有机物,具有较好的柔性和成膜性,容易加工,能够适应复杂的电池结构,同时与现有的电解液生产设备、工艺都比较兼容,对负极界面的相容性较好。其缺点包括:(1)离子电导率太低,需要加热到60℃高温才能正常充放电;(2)化学稳定性较差,无法适用于高电压的正极材料,在高温下也会发生起火燃烧的现象;(3)电化学窗口窄,电位差太大时(>4V)电解质易被电解,使得聚合物的性能上限较低。因此,聚合物电解质路线虽然技术较为成熟,最早推进商业化应用,但更多用于对成本和柔性有要求的中低性能电池,或通过与其他材料复合以“取长补短”。 ——氧化物电解质路线。氧化物材料具有良好的化学稳定性和机械强度,离子电导率比聚合物更高,热稳定性高达1000℃,可以在高压环境下保持稳定,能够有效提升电池的长寿命和安全性,因此成为混合固液电池(半固态电池)的理想选择。其缺点包括:(1)相对于硫化物,其离子电导率偏低,使得氧化物固态电池在性能提升过程中会遇到容量、倍率性能受限等一系列问题;(2)氧化物非常坚硬,导致固态电池存在刚性界面接触问题,与正极复合接触效果差,在简单的室温冷压情况下,电池的孔隙率非常高,可能导致电池无法正常工作。一般通过掺杂、复合等技术手段改性氧化物材料,以解决界面问题。当前,氧化物路线主要是作为全固态的过渡方案,主要用于半固态电池。 ——硫化物电解质路线。硫化物材料是固态电解质中离子电导率最高的材料,能够极大提升全固态电池的整体导电性,机械性能好,并且电化学稳定窗口较宽(5V以上),工作性能表现优异,在全固态电池中发展潜力最大。其缺点包括:(1)界面不稳定,容易与正负极材料发生副反应,造成界面高阻抗,导致内阻增大;(2)在制备工艺层面,硫化物固态电池的制备工艺比较复杂,且硫化物容易与空气中的水、氧气反应产生硫化氢剧毒气体。硫化物电解质依托其高导电率、高热稳定性优势,最适用于电动车,商业化潜力大。 ——卤化物电解质路线。卤化物材料是通过含卤素(如氯、溴、碘)的化合物作为离子传导介质,其优点包括:(1)高离子导电率,部分卤化物电解质室温离子电导率接近液态电解质水平,低温环境下仍保持较高离子迁移率,能够有效提升电池的充放电效率;(2)优异的电化学氧化稳定性,电化学窗口超过4.5V,在高电压环境下表现出色,可适配高电压正极材料,有助于提高电池的能量密度;(3)具有良好的形变能力,机械柔软、易于冷压成型,可显著降低界面阻抗,在受到外力作用时,能够保持电池结构的稳定性;(4)安全环保与低成本潜力,制备过程不产生H₂S等有毒气体,无需严格惰性气氛,干燥环境即可生产,同时铁基卤化物原料成本低。其缺点包括:(1)对金属负极稳定性差,卤化物体系的还原电位不够低,无法与金属锂负极很好地匹配,容易被金属负极还原,导致循环过程中电池容量衰减,需要通过界面改性技术优化;(2)对潮湿环境敏感,比如氯化物对潮湿空气较为敏感,容易受空气中水分影响,导致性能下降并腐蚀集流体;(3)绝对离子电导率仍略低于LGPS等顶级硫化物;(4)量产工艺尚未成熟,部分卤化物固态电解质的合成需要特殊的条件和方法,合成工艺较为复杂,部分卤化物则包含锆、铟、镧等金属,成本较高。近期的研究及应用方向主要是考虑卤化物与其他电解质材料(硫化物、氧化物)复合。 不同技术路线各有优缺点,硫化物成为动力电池主攻方向。理想的固态电解质材料应该拥有高离子电导率,对锂金属具有化学和电化学稳定性,能够很好地抑制锂枝晶产生,制造成本较低,无需使用稀有金属等特点。但目前四个技术路线各有优缺点,未有能同时满足以上要求的,在技术突破上仍存在一定的难度。从单一电解质来看,目前聚合物路线逐渐被抛弃或者作为复合电解质材料的补充,氧化物路线成为过渡阶段半固态电池的首选,硫化物路线在单一电解质中最具潜力,逐渐成为整车企业和动力电池企业的主流选择,卤化物可作为复合电解质(硫化物主体+卤化物界面层)的组分,与硫化物在不同应用场景中形成互补格局。 根据EVTank白皮书,聚合物电解质和氧化物电解质主要用于当前半固态电池,硫化物和卤化物主要用于未来全固态电池,少部分用于半固态电池掺杂使用。2024年中国聚合物和氧化物电解质出货量占比超过98%,少量使用硫化物和卤化物。EVTank预计随着全固态电池的逐步产业化,硫化物电解质的出货量占比会逐步提升,预计到2030年,硫化物电解质的总体出货量占比将达到29.5%,其中在全固态电池电解质中,硫化物电解质的市场份额将达到65%。 复合电解质研发成为重点。很多团队采用无机物和有机物的复合形式展开固态电池研发,而多组分复合电解质体系因兼具成本优势与综合性能优势,有望实现1+1>2的效果,成为未来技术演进的重要趋势。 表2 固态电池主要技术路线对比 资料来源:《Lithium battery chemistries enabled by solid-state electrolytes》等,深企投产业研究院整理。 固态电池厂商多种技术路线同时布局,应用领域不断拓展。根据GGII统计,超过60%的固态电池研发企业布局两种乃至三种技术路线,只布局一种技术路线的企业数量相对较少,核心原因是目前固态电池技术路线还未确定。具体的技术路线方面,硫化物布局比例约40%,氧化物比例约35%,剩余为其他技术路线。应用场景方面,当前75%的固态电池应用在动力领域。GGII认为,短期内,储能会成为带动固态电池快速增长的引擎。不过长远来看,市场需求还将集中于动力领域。新兴市场是固态电池的潜力终端,包括换电、特种动力、eVTOL(电动垂直起降飞行器)、外骨骼、机器人、电摩等。预计到2035年,中国固态锂电池将有55%应用在新能源汽车领域,20%应用在储能领域,10%应用在新兴市场,剩余15%应用在3C数码等领域。 全球固态电池研发厂商集中在中日韩及美国,硫化物技术路线占比最高。从国家分布来看,不同地区的固态电池厂商在技术路线选择上呈现差异化特征。日本、韩国以硫化物路线为主;中国早期半固态电池阶段以氧化物以及氧化物+聚合物复合电解质为主要路线,全固态电池阶段则聚焦卤化物路线;欧美地区的厂商早期侧重聚合物与氧化物路线,近年来硫化物路线也成为主流。主要技术路线代表厂商如下表所示。 表3 全球主要地区固态电池技术路线代表厂商 资料来源:深企投产业研究院整理。 日本在硫化物固态电池领域专利覆盖广,对中国企业构成专利壁垒。日本企业如丰田、松下、出光兴产等在硫化物电解质技术路线上专利布局极为密集,相关专利数量居世界前列,比如丰田从2010年就开始布局,在固态电池领域拥有超1700项相关专利,覆盖硫化物电解质合成、界面改性、量产工艺等全流程。面对日本厂商在硫化物技术路线上的专利壁垒,中国固态电池企业通过大力发展卤化物电解质寻找新突破口,同时在硫化物领域通过工艺优化创新、复合电解质研发、制造设备等方面构建反向专利池,并通过交叉授权许可方式突破专利壁垒。 四、固态电池市场规模 当前对于固态电池(包含半固态、全固态电池)的市场数据,各个行业机构的统计口径不同,对于量产进度的预测差异较大,预测的2030年全球固态电池出货量从100GWh至超过600GWh不等,其中全固态电池出货量从不超过10GWh到180GWh不等。 根据日本市场调查机构富士的数据,2024年全固态电池全球市场规模预估为1158亿日元(折合54亿人民币),达到2023年的4倍。根据2025年3月EV Tank等发布的《中国固态电池行业发展白皮书(2025年)》,2024年全球固态电池出货量达到5.3GWh,同比大幅增长4.3倍,全部为半固态电池,主要为中国企业生产。预计全固态电池将在2027年实现小规模量产,到2030年将实现较大规模的出货。预计到2030年全球固态电池出货量将达到614.1GWh,其中全固态的比例将接近30%,固态电池市场规模将超过2500亿元。 根据高工产业研究院(GGII)2024年11月发布的报告,2024年中国半固态电池出货量预计约7GWh,到2030年将超过65GWh,2035年达约300GWh。全固态电池则预计2028年可实现出货量突破1GWh。 图5 2023-2030年中国半固态电池出货量(GWh) 资料来源:GGII《2024中国固态电池行业发展现状及趋势分析》,深企投产业研究院整理。 根据集邦咨询报告,预计2025年半固态电池出货量将超过10GWh。2024年半固态电池实际装车量不如预期,由于良品率、充电倍率、循环寿命等关键指标有待优化,2024年全球半固态电池实际装车量仅为1.4GWh,市场渗透率仅为0.2%,预计2025年装车量达到3GWh,渗透率达到0.3%,2027年装车量达到12GWh,渗透率达到1%。 图6 2022-2027年全球电动汽车半固态电池装车量及渗透率 资料来源:Trend Force集邦咨询,深企投产业研究院整理。 根据国信证券预测,2025年全球固态电池需求将达到16.4GWh,均为半固态电池,对应市场空间为144亿元,预计2030年全球固态电池需求达到270.8GWh,对应市场空间达到2180亿元,其中全固态电池市场空间为1138亿元,如下图所示。 图7 2024-2030年全球固态(含半固态)电池市场需求及渗透率 图8 2024-2030年全球固态(含半固态)电池市场空间(亿元) 资料来源:国信证券,深企投产业研究院整理。 五、全球百家企业布局及进展一览 目前全球主流车企快速布局固态电池,海外有丰田、日产、现代、奔驰、大众等;国内有上汽、广汽、长安、奇瑞、吉利、北汽、东风、比亚迪、蔚来、小鹏、赛力斯等。主流车企一般采用自研及与外部固态电池厂商合作两条路线并行。从车型应用角度,截止2025年7月,国内半固态电池已成功装车蔚来ET7及ET9、上汽智己L6、奇瑞星纪元ES、东风岚图等多款车型,全固态电池装车上量则要到2027年及以后。 表4 国际车企固态(含半固态)电池布局 资料来源:国信证券、西部证券等,深企投产业研究院整理。 表5 国内车企固态(含半固态)电池布局 资料来源:国信证券等,深企投产业研究院整理。 国际固态电池厂商主要分布在日本、韩国、美国,欧洲也有少量企业分布。日本厂商(不含车企)以松下为代表,重点企业还有三菱化学集团、富士电气、出光兴产(电解质)、Kanadevia、日立麦克赛尔、三洋化成工业等。韩国厂商以LG新能源、SK On、三星SDI为代表,重点企业还有三星电机、IL Science、Athena等。美国代表厂商包括Quantum Scape、Solid Power、Factorial Energy、SES等,其他重点企业还有Microvast、Solidion Technology、Ionic Materials、Adden Energy、24M Technologies等。主要企业如下表所示。 表6 国际固态电池主要厂商技术路线及规划进展 资料来源:国信证券、西部证券、中国能源报、电子工程世界、艾邦锂电网、新材料在线等,深企投产业研究院整理。 根据GGII数据,中国现有固态电池研发企业100余家,其中有40%是新进电池企业,即纯做固态电池的企业;约35%为传统电池企业;还有8%为主机厂;15%为跨界企业。新进电池企业中,有超过90%是在2020年之后成立,大多数是由产学研孵化而来。根据GGII统计,目前,国内实现出货的固态电池企业不超过20家,实现出货的固态电解质企业不超过10家。中国固态电池主要企业如下表所示。 表7 中国固态电池主要厂商技术路线及规划进展 初稿:叶林轩 修订:林和坤


