近年来,卡牌、谷子、娃娃等形态各异的潮流玩具,已然成为年轻消费群体追捧的新焦点。伴随着中国泛娱乐产业的蓬勃发展,以及互联网与社交媒体的深度渗透,潮玩不再局限于小众圈层,而是借助多元传播渠道进一步破圈推广,逐渐走入大众视野,成为兼具娱乐属性与文化符号意义的消费新势力。
在潮玩热潮中,泡泡玛特Labubu系列是现象级代表。其暗黑童话风设计独特——尖耳棱角分明、眼神灵动狡黠,搭配多变主题造型,稳居社交平台热议榜。联名款与季节限定系列每次发售均引发线下排队、线上秒空,隐藏款二手价飙升,相关话题多次热搜。通过短视频平台UGC内容病毒式传播,不仅成为爱好者收藏首选,更吸引大量非潮玩群体,成为今年潮玩市场“破圈”与“吸金”的典型。
中国不仅是全球玩具制造业的第一大国,也是全球玩具消费市场规模最大的国家之一。2024年中国潮玩市场规模达到727亿元,增速为26%,即将进入千亿市场行列。传统玩具厂商向潮玩转型已是大势所趋。
一、潮玩的定义与诞生
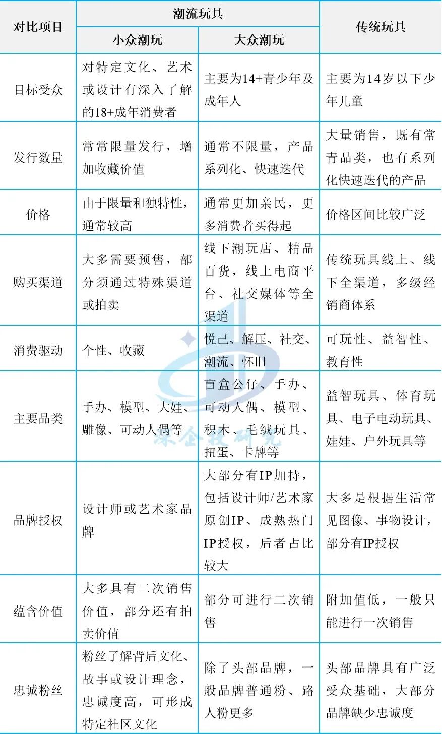
潮流玩具(Pop Toy)简称为潮玩,也有着“艺术家玩具(Art Toy)”或“设计师玩具(Designer Toy)”的别称。广东省玩具协会潮玩分会对潮玩(大众潮玩、泛潮玩)的定义是主要面向14+青少年及成年人,具备潮流文化元素或时尚创意设计的玩具。它以潮流文化为核心主题,由设计师、艺术家进行设计与制作,把绘画、雕像、艺术等多元元素相融合,塑造出独具艺术风格的玩具形态。
潮流玩具作为一个现代产业,诞生于世纪之交。20世纪90年代的香港,受欧美、日本文化影响深远,各类潮流文化在此交融碰撞。1998年,Michael Lau率先将多元潮流文化元素融入漫画创作,其作品《Gardener》走红后,他以漫画中的潮流角色为原型,手工打造了一系列12寸公仔,并带着这些作品参与了香港首届TOY SOUL玩具展。这些公仔被正式定义为“潮流玩具”,迅速风靡香港潮流圈,Michael Lau也因此被誉为“潮流玩具教父”。
同一时期,美国、日本的潮流玩具产业也开始萌芽,涌现出以KAWS为代表的一批顶尖艺术家,他们将玩具作为艺术创作的载体,推动着这一领域的发展。2016年,泡泡玛特与Kenny合作推出MOLLY第一代星座系列盲盒,预售上线仅4秒便被抢购一空,这一事件成为中国潮玩市场快速崛起的标志性节点。
随着潮流玩具的不断普及,其品类也在持续拓展。如今,广义上的潮玩已涵盖盲盒、手办、雕像、BJD(球形关节人偶)、毛绒玩具(棉花娃娃等)、卡牌、拼搭类玩具(积木、组装玩具)、谷子(二次元IP衍生商品)等多个领域,形成了丰富多元的产品矩阵。
二、潮玩和传统玩具的区别
按照广东省玩具协会潮玩分会对于广义潮玩(大众潮玩)、狭义潮玩(小众潮玩)的定义,潮玩与传统玩具的主要区别如下表所示。
表1 潮玩与传统玩具对比
资料来源:广东省玩具协会潮玩分会,深企投产业研究院整理。
具体来看:
1、目标受众与销售。潮玩主要面向年轻潮流人群,其生产标准接近模型产品,销售渠道多样,包括展会、品牌门店、无人售卖机以及线上平台等。传统玩具则针对儿童与青少年,设计时必须优先考虑低龄儿童的安全,其销售多依赖于大型玩具店、商场等儿童经常光顾的场所。
2、功能与用途。潮玩往往可玩性不高,更像是静态艺术品或摆件,通常限量发售,因此消费者购买时更看重其独特的美学设计和收藏价值,也借其表达个人品位,并通过社交分享获得情感上的满足。相比之下,传统玩具则强调可玩性和益智功能,旨在训练儿童及青少年等各项能力,通常大批量销售,其收藏价值相对较低或者没有。
3、设计理念。潮玩设计独特且具有美学价值,通常基于文化娱乐IP(艺术家创建或影视动漫等授权),艺术家借其表达内容与艺术,和粉丝建立情感联系。对于消费者来说,IP 是购买潮玩的关键考量因素。传统玩具则缺乏这种与 IP深度关联的设计逻辑。
4、价值与盈利。潮玩的市场价值不局限其制作成本,它承载着新潮文化,对用户而言兼具艺术、情感、社交、收藏等多重价值,因此其利润率远高于传统玩具。而传统玩具多为一次性销售,价值较为单一。潮玩因IP与独特设计,具有较高的转售价值,尤其是限量款和隐藏款,部分甚至还在拍卖舞台上亮相,进一步提升了其收藏和投资价值。比如,2025年6月10日,在永乐2025春季拍卖会上,一只高131厘米,材质为PVC的薄荷色Labubu玩偶以108万元落槌成交,算上佣金实际支付或高达124.2万元。
三、潮玩行业市场规模
全球IP玩具市场规模呈增长趋势。根据弗若斯特沙利文数据,2023年全球IP玩具市场规模达到3458亿元,预计2028年达5407亿元,市场有望持续稳健扩容。
图1 全球IP玩具市场规模
资料来源:弗若斯特沙利文,布鲁可招股说明书。
弗若斯特沙利文预测,中国IP玩具市场规模会实现增长,从2023年的403亿元提升至2028年的911亿元,平均年增速达17.02%,该增速超过全球IP玩具市场增速水平。同时,中国IP玩具市场在全球的份额占比也将逐步提升,预计从2025年的13.99%增长到2028年的16.85%。
图2 中国IP玩具市场规模
资料来源:弗若斯特沙利文,布鲁可招股说明书。
根据广东省玩具协会、汕头市澄海区玩具协会联合发布的《2025年度全球玩具产业发展报告》测算,2024年国内传统玩具市场规模为774.19亿元,增速约为4.6%;2024年国内潮玩市场规模为727亿元,增速约为26%。
四、潮玩产业链概况
潮玩产业链围绕IP价值构建了清晰的生态闭环,基本由IP版权方、IP授权方(代理商)、IP运营方、供应链工厂、终端销售商5个核心部分构成,如下图所示。上游作为 “创意源头”,分为IP原创/版权管理以及授权代理运营;中游聚焦 “创意落地”,经产品设计研发(将IP具象化)、生产制造,把IP转化为实体商品(IP衍生商品);下游则通过直营、分销渠道,打通消费链路。
图3 泛娱乐玩具产业链图
资料来源:西部证券。
图4 IP玩具产业链
资料来源:艾瑞咨询。
(一)IP版权方
IP版权方即IP 版权所有者,主导IP的创作和孵化,往往同时承担授权方和运营方角色,属于高壁垒环节,授权业务为纯利生意,但考虑IP创造成本,普遍毛利率在30%-40%之间,净利率在5%-15%之间。
IP版权方多为影视、游戏、文娱公司,代表公司如国外的迪士尼、万代南梦宫、华纳、环球影业、任天堂、宝可梦、孩之宝、美泰等。国内主要企业如泡泡玛特、奥飞娱乐、阅文集团、阿里影业、光线传媒、米哈游、腾讯游戏等,多数企业同时担任IP版权方和授权运营方角色。
IP本质上是文化价值的符号化封装与传播。IP通过视觉符号、叙事母题等载体,将抽象的文化精神,如价值观、情感认同或集体记忆,转化为可感知、可传播的具象形式。国内外主要IP版权方及其经典IP如下表所示。
表2 国内外主要IP版权方代表IP及经营规模
资料来源:深企投产业研究院整理。
(二)IP代理商
独立的IP授权方即IP代理商,负责本土化运营的资源对接,采取轻资产模式更多承担撮合职能,通过版权费抽成获得代理佣金,主要工作包括IP权益代理与分发,即代表IP版权方与被授权商(如玩具厂商、零售商)签订协议,同时负责IP商业化对接、版权管理与维权等。IP代理商通常出现在海外市场拓展中,为IP出海提供支持。代表公司如国外的IMG、CAA Brand Management,国内的广州艺洲、羚邦集团、阿里鱼、木棉花MUSE等。
IP代理商的毛利率较高,因其无需承担下游衍生商品的设计制造成本,但受限于IP采购成本及市场推广费用,净利率稍低。比如羚邦集团毛利率接近50%,净利率10%左右。
表3 国内外主要IP代理商
资料来源:深企投产业研究院整理。
(三)IP运营方
IP运营方负责围绕授权IP进行对应衍生商品的设计研发,整合代工厂进行生产,同时依托渠道或自营网络进行销售。IP运营方是产业链的核心环节,产品间差异较大,毛利率在30%-70%之间,净利率在5%-30%不等。国内代表企业如泡泡玛特(港股)、玩点无限(A股奥飞娱乐旗下)、卡游(港股IPO)、布鲁可(港股)、名创优品(港股)、锦鲤拿趣(阿里影业旗下)、阅文好物(阅文集团旗下)、上海真友趣(闪魂)、奇只好玩(A股晨光文具旗下)、华立科技(A股)等。
(四)玩具代工厂
供应链工厂为产业链价值量最低环节,IP运营方通常采取委托代工形式。一般而言大多数IP衍生商品的制造门槛不高,比如基础盲盒、毛绒玩具等标准化生产品类依赖注塑、缝纫等成熟工艺,技术壁垒低,厂商可快速复制产能,可代工企业众多,导致基础代工(OEM)厂商议价能力弱,往往需要依靠规模维持生存,毛利率普遍在10%-20%之间,净利率在5%-10%之间甚至更低。非标类商品如高精度手办、联名款商品需要使用3D打印、液态金属等工艺,壁垒相对较高,ODM(设计代工一体化)企业利润水平相对较好。就制造端来说,多品种少批量订单的敏捷响应和柔性生产能力、非标产品的快速打样能力、参与非标产品的设计制造(ODM)能力以及保密能力是成为核心供应商的条件。
潮玩代工厂本质上仍属于玩具代工企业。中国玩具产业集群已形成以广东为核心、浙江、江苏、江西等地协同发展的格局,其中东莞、汕头两大集群占据全国玩具产能70%以上。目前潮玩代工企业主要分布在深圳、东莞(石排镇、茶山镇等)、汕头澄海、河源、赣州等地,重点企业如丹尼玩具(泡泡玛特核心供应商,涵盖关联公司深圳丹尼、龙川丹尼玩具、赣州信丰顺嘉玩具)、威斯潮玩(东莞)、东莞文博工艺品、东莞城仕玩具、东莞泰乐潮玩、星辉娱乐(汕头)、汕头高德斯、广东邦宝益智(汕头)、森宝积木(汕头)等。
(五)终端销售商
终端销售商负责IP衍生商品的销售。传统玩具的销售一般依托多层分销体系,通过大型商超、母婴店、批发市场等传统渠道,通过多级经销商触达终端,链路长且层级多,厂商需要提前大规模生产并压货给经销商,容易因滞销导致库存积压。潮玩销售则更多由IP运营商采取DTC(Direct-to-Consumer,直接面对消费者)模式,品牌运营方自建线下零售网络,包括直营门店(品牌门店、快闪店)、机器人商店等,在线上则兼顾电商平台和社交媒体,通过视频、直播、KOL种草等方式进行社交媒体裂变营销,直接掌控终端销售与用户数据,依托数字化精准营销和会员体系提升粘性。少量批发仅针对潮玩集合店(如TOP TOY)或海外代理,避免中间商分润,保持定价权与品牌调性。比如,泡泡玛特2024年底在中国内地拥有401家直营门店和2300家机器人商店,并计划2025年全球门店总数突破600家。
第三方潮玩终端销售商主要为潮玩集合店(连锁品牌),如名创优品(TOP TOY)、酷乐潮玩、九木杂物社(晨光文具旗下)、The Green Party(浙江凯蓝)、X11(隶属于KK集团-广东快客电商)等。
(六)玩具上游原材料
从玩具制造上游原材料来看,以泡泡玛特为例,主要包括ABS、PVC、塗料和油墨、布料和五金,包装物料则主要包括颜色盒、吸塑、铝箔袋、聚乙烯薄膜、干燥剂、卡纸盒硬纸盒。
五、国内潮玩品牌格局
中国潮玩市场呈现一超多强格局。根据广东省玩具协会数据,截至今年2月,我国现有存在、存续状态的潮玩经济相关企业超4.9万家,其中2024年以来新增注册企业约1.3万余家。中国市场上,泡泡玛特一家独大,与此同时,还有不少品牌抓住潮玩快速发展的机遇,成功跻身潮玩赛道并占据了一定市场份额,例如TOPTOY、52TOYS、TOYCITY、模寿MOSHOWTOYS、摩动核、TNTSPACE、WASA、玩乐主义、寻找独角兽、若来、玩点无限、锦鲤拿趣等。
表4 中国潮流玩具代表企业(按产品品类分)
资料来源:《2025年度全球玩具产业发展报告》,深企投产业研究院整理。


