量子信息作为引领新一轮科技革命和产业变革的战略性前沿技术,正推动计算、通信、传感等领域实现革命性突破,是培育未来产业、构建新质生产力、推动高质量发展的重要方向之一。近年来全球主要国家在政策规划布局和资金投入力度不断加大,产业发展呈迅猛之势,有望在2035年达到近万亿美元的规模。
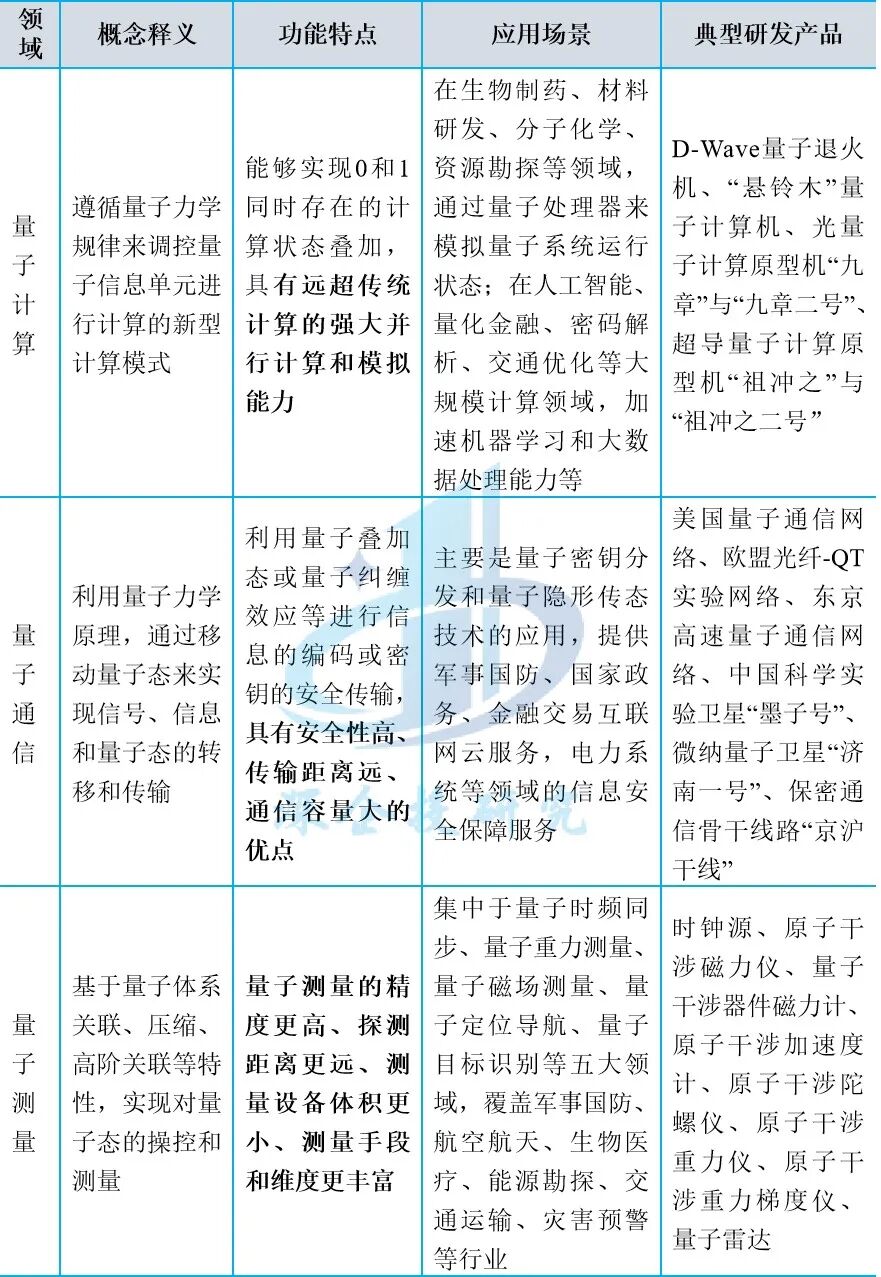
量子信息行业概况 (一)量子信息定义及领域 量子信息科学是量子力学与信息科学的交叉学科,核心是通过量子态(如叠加、纠缠)实现信息处理。量子信息就是用微观粒子的状态表示的信息,是以量子力学基本原理为基础,通过量子体系的各种相干方式,进行计算、编码和信息传输。量子信息是突破经典计算机芯片尺度极限的新途径,具有计算能力、通信安全性和测量精度上的巨大优势。量子信息的范畴主要包括量子计算、量子通信和量子测量三大领域。量子计算利用量子比特的叠加和纠缠特性,实现指数级的计算加速;量子通信基于量子纠缠和不可克隆定理,提供无条件安全的通信方式;量子测量则利用量子态的高灵敏度,实现超高精度的物理量测量。
表1 量子信息领域概况
资料来源:世界科技研究与发展,深企投产业研究院整理。
(二)量子信息基本原理 1、量子计算 量子计算是一种并行计算(同时求解各种问题),因此在特定任务(如大数分解、组合优化)上可实现指数级加速。量子计算之所以能够在某些问题上并行处理,本质上是利用了量子态独有的叠加、纠缠特性,信息处理模式有所不同。经典计算使用二进制的数字电子方式进行运算,而二进制总是处于0或1的确定状态。普通计算机中的2位寄存器在某一时间仅能存储4个二进制数(00、01、10、11)中的一个,而量子计算机中的2位量子位比特寄存器可同时存储这四种状态的叠加态。推广到n位存储器的情况,理论上,n位量子寄存器与n位经典寄存器分别能够存2ⁿ个状态和1个数。 多个量子比特通过纠缠形成的叠加态,使量子计算机可以同时探索海量可能性,这是量子计算更快处理特定任务的关键。比如研发新药时,要模拟药物和靶点蛋白的相互作用,涉及成千上万个原子。传统超级计算机要模拟化学反应时,需逐个验证原子排列组合,像在迷宫里一条路一条路地试,做几十亿次计算;量子计算机能利用量子叠加态,类似于一次性“派分身探索所有岔路”,同时模拟所有可能的分子结构,再通过特定算法(如VQE)让有效结构的“信号”越来越强,最终快速锁定有效化学结构,大幅节省时间和算力。
图1 经典计算vs量子计算
资料来源:科普中国。
2、量子通信 量子通信原理主要为密钥分配、隐形传态、量子纠缠和量子不可克隆定理四部分。在微观世界中,一对纠缠粒子中的一方状态变化会瞬时影响另一方。量子通信中,发送方将纠缠粒子对分开传输,接收方通过测量本地粒子状态,间接获取粒子携带的关联信息(如密钥),而非直接读取信息内容。接收方需与发送方共享纠缠粒子对,并配合经典信道传递的测量结果,才能还原量子态或生成密钥。由于无法对未知量子态进行精确复制,任何窃听均会瞬间扰动、破坏粒子的原始状态,让通信双方立刻发现异常,从而确保通信安全性。
图2 量子通信保证通信安全
资料来源:ofweek,中航证券研究所。
3、量子测量 量子测量技术利用特定的量子体系(如原子、离子、光子等)与待测物理量(如磁场、重力场等)相互作用,诱导量子态演化,通过对体系最终量子态的读取及数据后处理过程实现对物理量的超高精度探测。 用通俗的语言来说,量子测量好比是让粒子(原子、离子、光子等)充当感应探针(传感器),这些粒子的量子态对环境扰动极为敏感;测量前需将粒子制备到特定初始态(如基态或叠加态),相当于设定统一状态(初始化);让粒子接触待测量目标环境(如磁场、重力场),粒子与环境相互作用时,其状态(量子态)会随着目标变化而发生确定性演化,这一过程就编码了被待测量物理量的信息;对于粒子最终的状态变化,通过算法(如傅里叶变换、机器学习)提取有效信息,同时抑制噪声(即环境干扰)并提高精度,就能精确测量出目标物理量的数值。 量子测量基本可以分为量子态初始化、量子体系在待测物理场中演化、量子态读取、结果处理转化等关键步骤。利用量子精密测量方法,可在时间、频率、加速度、电磁场等物理量上突破经典测量极限,应用于导航、医学检测、资源勘探、地质灾害监测及引力波探测等领域。 量子测量可实现超高精度的测量。比如原子钟的精度达到37亿年误差1秒;无液氦心磁图仪通过64通道量子磁探测器,可检测心脏跳动产生的微弱磁场(强度仅为地球磁场的十亿分之一),实现毫米级空间分辨率的心脏磁场成像,助力心血管疾病早期诊断;量子重力仪可测量相当于地球表面重力加速度十亿分之一的重力场变化,从而运用于矿产资源勘探;量子陀螺仪的角速度测量精度比传统陀螺仪高1000倍以上,可以为航天器、潜艇提供无卫星信号依赖的高精度惯性导航。
图3 量子测量的基本步骤
资料来源:信息通信技术与政策。
(三)市场规模 全球量子信息产业发展呈迅猛之势。根据国际前沿科技咨询机构ICV以及光子盒研究院提供的数据显示,2024年,全球量子信息产业整体规模达到了80亿美元,预计2024至2030年的年复合增速(CAGR)将达到76.27%,到2035年量子总产业规模有望达到9089.1亿美元。中国方面,2024年量子信息产业规模为18.4亿美元,占全球比重为24.03%,预计2035年提升至2600.8亿美元,总量将超过欧洲。
图4 全球量子信息产业规模(亿美元)
资料来源:ICV TA&K,光子盒研究院。 (四)全球企业分布 企业数量方面,美国和中国走在前面。根据中国信通院数据,截至2024年10月,全球量子信息领域相关企业626家,量子计算企业数量超331家,占比超过一半,量子通信和量子精密测量企业数量相近,均超百家。全球接近一半的量子信息企业分布在美国和中国,分别为176家和107家,占比分别为28.1%和17.1%,如下图所示。
图5 量子信息企业数量按国家分布情况
资料来源:中国信通院。统计截至2024年10月。 我国量子信息领域代表性企业如下表所示。
表2 中国量子信息行业代表企业
资料来源:光子盒研究院,36氪等,深企投产业研究院整理。
(五)各领域发展阶段 量子计算目前处于基础攻关和实验阶段。目前,超导、光量子、离子阱、中性原子等主要技术路线仍未收敛,全球量子计算机都未达到实用化阶段,该领域尚处于科研突破、产业链发展和早期应用探索阶段。全球已有30余个国家开展了以量子计算为重点的量子信息领域规划布局,仅中美加3国少数量子计算研究团队在特定问题上实现了“量子计算优越性”,达到了量子计算发展的第一个里程碑阶段,并正向第二阶段迈进,但在实用复杂问题上都还没有展现“量子计算优越性”。 量子通信及相关信息安全领域是目前实用化进程最快的领域。得益于量子通信技术从实验室到市场的衍化,全球已超30个国家正在部署或已经实施量子通信基础设施建设,如中国、欧盟成员国、加拿大、英国、韩国、新加坡等,量子通信的基建工作与应用场景得到不同程度的拓展。以我国为例,在量子通信领域,我国从基础研究到产业应用都处于国际领先地位,国家量子保密通信骨干网络地面总里程已超12000公里,并成功实现四节点间300公里级量子直接通信网络,在大数据服务、政务信息保护、金融业务加密、电力安全保障、移动通信等领域形成示范应用和试商用项目。 量子精密测量正在加速走向规模化商用。量子精密测量涉及的方向和领域相对较多,具有应用场景丰富、产业化前景明确等优势,但不同物理量测量的发展成熟度也有差异。目前该领域初创企业和相关配套及应用企业已超百家,尤其是在时频、磁场和重力等领域技术相对成熟,产业生态初具雏形。但要实现大规模商业化应用和产业化发展,还需提升技术成熟度,实现成本控制,拓展应用场景,增强用户和市场接受度。 量子计算行业现状 (一)市场规模 量子计算市场增长潜力巨大。根据ICV TA&K及光子盒研究院数据显示,2024年全球量子计算产业规模为50.4亿美元,较2023年增长7.46%,预计2027年产业规模将达111.75亿美元,2030年将陡增到2199.78亿美元,而后进入通用容错量子计算(指能够执行任意量子算法,且在硬件存在噪声和错误的情况下仍能可靠运行的量子计算系统)前的一段过渡期,此期间内的增速相对平缓,并在2035年左右进入通用容错阶段,届时量子计算产业将再次实现飞跃,全球量子计算产业规模有望达到8077.50亿美元,2024-2035年CAGR为58.65%。2024年中国量子计算产业规模约为12.7亿美元,占比约为25.3%,2035年有望提升至2382.1亿美元。
图6 全球量子计算产业规模(亿美元)
资料来源:ICV TA&K,光子盒研究院。
图7 中国量子计算产业规模(亿美元)
资料来源:ICV TA&K,光子盒研究院。
(二)技术路线进展 量子计算硬件有多种技术路线并行发展,主要可分为两大类:一是以超导和硅基半导体等为代表的人造粒子路线,二是以离子、光量子和中性原子为代表的天然粒子路线。人造粒子路线可重用半导体集成电路制造工艺,在比特数量扩展方面具有一定优势,但在提升逻辑门精度等指标方面受到基础材料和加工工艺等限制。天然粒子路线具有长相干时间和高逻辑门精度等优势,但在比特数量扩展等方面面临挑战。 当前主流硬件技术路线包括超导、中性原子和离子阱。近年来,各种技术路线不断取得突破,比特数和量子体积持续增长。考虑到系统可扩展性和操控精度等因素,超导、离子阱和中性原子仍是当前工程化程度最高的路线,光量子路线近年来加速突破。此外,半导体路线依赖3D集成技术解决扩展瓶颈;拓扑、分子、磁子等新兴路线已从实验室原理验证迈向原型机开发,其中磁子芯片的室温低能耗特性有望成为混合量子系统的核心组件。 超导路线是当前量子计算工程化标杆。超导量子计算是基于电子的量子特性,利用超导约瑟夫森结构造二能级系统,具有扩展性好、易操控和集成电路工艺兼容等优势,在比特数量扩展和产业化应用上持续领先。IBM于2023年12月发布1121比特量子处理器Condor,并推出首款模块化量子计算机IBM Quantum System Two,通过低温测控优化实现量子比特错误率降至10⁻³量级。2024年末,谷歌公布了最新的超导量子计算芯片Willow,在量子纠错领域实现了关键突破。中国科大“祖冲之三号” 实现105个可读取比特和182个耦合比特的协同架构,在随机线路采样任务中计算速度比最强超算快15个数量级(10的15次方倍),为目前超导体系最强量子计算优越性。根据2025年6月报道,本源量子的“本源悟空”(72工作量子比特)自2024年1月上线后,累计为全球143个国家完成超50万个计算任务,访问量破2900万次,覆盖流体力学、金融、生物医药等领域。 超导量子计算当前挑战仍在于高运维成本,以及大规模比特下的纠错效率优化。目前,超导量子计算需在接近绝对零度的极低温环境下运行,比外太空温度还低得多,必须依赖复杂的低温制冷系统,如稀释制冷机,其设备成本高昂,一套稀释制冷机的价格可达数百万美元,低温系统还需要消耗大量的电力来维持极低温环境。随着超导量子计算规模的扩大和量子比特数量的增加,对低温环境的稳定性和精度要求会更高,运维成本也将相应上升。此外,超导量子计算的纠错效率较低,量子比特易受外界环境干扰而发生退相干,导致量子信息丢失或出错。当前技术仅能支持数十比特规模的纠错实验,难以满足大规模量子计算的需求。 中性原子路线具有可扩展性和操作便利性。中性原子量子计算采用单个原子作为量子比特,通过激光光镊进行排列,并利用原子固有特性实现量子信息的存储和处理。和其他技术路线相比,中性原子路线具有按需交互、完全相同的量子比特、室温操作、可扩展性和可重构性的特点,逐渐成为主流的技术路线之一。美国QuEra公司推出256物理量子比特系统,通过光镊阵列实现原子按需排布,量子门保真度超99.9%,并完成全球首个48个逻辑量子比特的容错实验。当前QuEra联合英伟达开发AI驱动的量子纠错解码器,并接入AWS Braket云平台开放商用。中国方面,2024年中科酷原推出首台商用中性原子量子计算机汉原1号,打破了欧美的垄断。在技术瓶颈方面,如何在大规模原子阵列中实现高保真度的量子门操作,仍然是现阶段中性原子量子计算领域亟待攻克的难题,直接关系到该技术能否从实验室走向实际应用。 离子阱路线在规模化方面实现突破。离子阱路线以囚禁在射频电场中离子的超精细或塞曼能级作为量子比特载体,通过激光或微波进行相干操控,具有操控精度、相干时间等方面的优势。离子阱系统被认为是最有希望实现大规模量子模拟和量子计算的物理系统之一,已有多个实验验证了离子量子比特的高精密相干操控。离子阱路线当前存在3种不同的技术方案,代表企业及机构包括Quantinuum、IonQ、清华大学与华翊量子等,各机构在物理量子比特数量与保真度方面均取得进展,并加速推进离子阱量子纠错研究。在应用层面,2025年5月,Quantinuum宣布其H2系统的量子体积(QV)达到838万,进一步刷新世界纪录,与其每年将量子体积提升十倍的目标相匹配。目前,输运效率与多模块互联是离子阱路线工程化的核心挑战。 光量子计算加速突破,中国技术领先。光量子计算依托量子叠加态与纠缠态原理,借助非线性光学效应生成纠缠光子对,再利用线性光学元件操控光子以完成量子逻辑运算。相比其他技术路线,光量子能在室温环境下运行,相干时间较长,且光子可实现长距离纠缠,适宜构建分布式量子计算网络。此外,光量子计算可与现有光纤通信基础设施兼容,无需进行信号转换便能实现扩展。2025年以来,国内外头部机构如中国科大、Xanadu、PsiQuantum等在光量子技术路线上的进展显著。中国科大潘建伟、陆朝阳团队推出的量子计算原型机“九章四号”,实现全球首个千比特级光量子系统,在量子比特规模、算力、产业化进程方面全球领先。Xanadu在2025年1月推出模块化量子计算机Aurora,由模块化的光子芯片与光纤网络构成,包含35个光子芯片和13公里长的光纤,并计划于2029年建立包含百万个量子比特的数据中心。PsiQuantum在2025年2月宣布推出专光量子计算芯片组Omega。
表3 量子计算主要技术路线
资料来源:中国信通院,深企投产业研究院整理。
图8 2023全球各主要科技国整机硬件企业各技术路线分布情况
资料来源:ICV,深企投产业研究院整理。
(三)产业链构成 量子计算行业产业链上游为环境与测控部分,是研制量子计算原型机的必要保障,主要包括量子比特环境(稀释制冷机、真空系统)、量子比特测控系统(测控系统整机、低温微波器件、线缆、激光器和探测器)、芯片(设备与加工制造)。产业链中游为硬件整机制造与软件,主要包含整机制造(超导、离子阱、光量子、中性原子、半导体和其它)和系统与应用软件开发;产业链下游为运营和应用环节,主要包含云平台以及行业应用。量子计算产业链如下图所示。
图9 量子计算产业链
资料来源:深企投产业研究院整理。 量子计算机对于芯片制程需求相对较低,对运行环境有较强需求。对于不同路径的量子计算机,芯片设计均为其核心之一,其对制程工艺相较于当前消费电子级芯片并无较大要求,但对于芯片运行环境要求较高。为了实现对量子比特的精确控制,就需要精确控制量子芯片周围的温度、震动、噪声、电磁波等环境因素,如超导量子计算机分为高温、低温及室温三种,室温超导当前尚未研制成功,而低温超导及高温超导方案均需要较严苛的温度环境,以保障超导量子计算机的稳定运行。 以超导量子计算机为例,量子芯片、稀释制冷机、测控系统是三大核心部件。具体来看,1)稀释制冷机外形呈桶状,用于产生极低温、低噪声的环境,是超导量子计算机正常运行的必要基础;2)量子芯片是量子比特和外围电路的物理载体,其沿用了现有的半导体生产工艺,主要由超导量子计算机厂商自研;3)室温测控系统用于量子比特状态的控制和读取,其由AWG(任意波形发生器)、微波源等电子测量仪器构成,产业成熟度相对较高。此外,超导量子计算机还包括了软件系统、低温线缆、低温器件等。价值量方面,根据合肥超量融合计算中心项目招标文件,一台200量子比特的超导量子计算机单价约为4500万元。
图10 量子计算系统
资料来源:《图解量子计算机》[日]宇津木健。 (四)市场格局 量子计算产业链重点企业如下表所示。
表4 量子计算产业链重点企业
资料来源:深企投产业研究院整理。
1、核心设备与器件 目前由于技术路线尚未统一、硬件研制个性化需求多等原因,量子计算上游供应链存在碎片化问题,逐一突破攻关存在难度,一定程度上限制了上游企业的发展。国内外情况对比而言,上游企业以欧美居多,部分头部企业占据较大市场份额,我国部分关键设备和元器件对外依赖程度较高。 ——稀释制冷机 欧美禁运倒逼中国产业突围,国产化水平显著提升。在量子计算领域,稀释制冷机能够为超导、半导体、拓扑量子计算机提供10mK左右的极低温极低噪环境,因此占据着极其重要的地位。全球量子计算专用稀释制冷机市场主要由Bluefors和牛津仪器两家公司占据,其中Bluefors由于在量子计算领域起步较早,市场份额长期占据第一,且与量子计算领域头部公司IBM保持着深度合作。牛津仪器则在近年来推出了一系列新品,发展较快。国产方面,自2022年欧美国家对华禁运稀释制冷机以来,中国面临稀释制冷机供应不足、性能不够等难题。但是,在2022至2024这几年里,中国电科16所、量羲技术、知冷低温、中船鹏力超低温、中科量仪、国盾量子及集焓仪器等中国企业通过自主研发,突破技术封锁,实现了从“0到1”的跨越。2024年,是中国稀释制冷机的国产化元年,中国稀释制冷机的产能、性能均有大幅提升,基本满足了中国量子计算企业的需求,并且目前主流产品的大部分参数,已接近国际领先水平。 ——测控系统 瑞士苏黎世仪器以及美国Keysight占据主导地位。量子计算测控系统是实现量子比特操控、读取和纠错的核心设备。量子测控系统的主要供应商可分为测量仪器公司和量子计算机公司两大类。1)测量仪器厂商:全球的典型代表为瑞士苏黎世仪器(Zurich Instruments)、美国Keysight、美国IonQ、法国Pasqal等,国内厂商包括普源精电(耐数电子)、中电科41所、中微达信等。2)量子计算机厂商:典型代表包括了Google、IBM、国盾量子、本源量子、国仪量子等。竞争格局方面,由于起步较早,罗德施瓦茨旗下的苏黎世仪器以及Keysight占据全球测控系统的绝大部分市场份额,但技术上看国内外公司基本处于同一起跑线。 ——激光器 美国Coherent、德国TOPTICA等国际厂商领先,中国厂商加速追赶。激光器在量子计算领域应用广泛,主要用于操控离子阱、中性原子的量子比特,以及在部分光量子计算系统中发挥作用,涉及的激光器类型包括单频光纤激光器、飞秒激光器、半导体激光器、钛宝石激光器等等。为了满足这些应用场景对激光的不同要求,还需要交叉声光偏转器、电光调制器、空间光调制器等设备对激光进行调制。美国Coherent、德国TOPTICA等国际厂商在激光器领域占据领先地位,同时中国上海频准等企业也逐渐在全球量子计算用激光器市场中崭露头角,并且在关键性能指标方面较为领先。 2、硬件整机 中美领跑全球量子计算机整机市场。在整机方面,美国和中国处于领先地位。全球整机企业可划分为三个梯队。第一梯队公司有IBM、谷歌等全球大型科技企业,主要采用超导路线,不仅在技术成熟度上处于领先地位,而且在生态参与度上也非常高。这些公司在量子计算领域有着深厚的技术积累和广泛的合作网络,是该领域的领军企业。第二梯队公司有本源量子、国盾量子、中科院团队(关联企业:中科大、中电信量子)等中国本土科技企业,该梯队企业已经开发出包括“悟空”、“祖冲之”、“九章”等系列产品,在拓展下游应用和提高量子比特方面不断努力,主要也采用超导路线。第三梯队为欧美及中国的科创企业,如IonQ(离子阱)、Rigetti(超导)、Quandela(光子)、华翊量子等,采用的技术路线多样化。全球领先量子计算机如下表所示。
表5 全球领先量子计算机信息
资料来源:光子盒研究院,深企投产业研究院整理。
3、量子云平台 量子计算产业下游主要涵盖量子计算云平台以及行业应用,处在早期发展阶段,近年来全球已有数十家公司和研究机构推出了不同类型的量子计算云平台积极争夺产业生态地位,目前量子计算领域应用探索已在金融、化工、人工智能、医药、汽车、能源等领域广泛开展,国外量子计算云平台的优势体现在后端硬件性能、软硬件协同程度、商业服务模式等方面。 量子计算云平台后端硬件的接入模式主要可分为三类。第一类是硬件厂商自研设备接入模式,云平台服务商具备硬件自研能力,通过云平台直接提供自主研发的量子计算机或基于经典计算资源的量子模拟器,代表企业包括IBM、Google、Rigetti、IonQ、Xanadu、中电信量子/国盾量子、本源量子、北京量子院、量旋科技等。第二类是云服务接入模式,云服务商在云平台上接入其他供应商的软硬件,代表性企业或机构包括微软、亚马逊、Strangeworks、弧光量子、中国移动、中国电信等。第三类是融合型接入模式,在接入自研硬件的同时也支持调用其他供应商硬件资源,形成了跨技术路线的量子算力资源池,比如IBM云平台可以可接入自研量子处理器以及Rigetti、Xanadu、AQT、IonQ等供应商的硬件资源。 云平台布局中美欧呈三足鼎立之势。从云平台数量的维度分析,中国、美国和欧洲的差距并不显著,表明在量子云平台的布局广度上,三方处于较为相近的水平。然而,深入到用户及社区活跃度层面,中国与美国相比,仍然存在较大差距。这与美国在量子计算领域起步较早,拥有更成熟的市场推广策略和用户培养体系有关,也反映出中国在提升量子云平台用户参与度和社区建设方面还有很大的发展空间。
表6 全球主要量子云平台
资料来源:光子盒研究院,深企投产业研究院整理。
量子通信行业现状 (一)市场规模 全球量子通信产业规模高速增长。据光子盒研究院数据,2024年全球量子通信市场规模为12.9亿美元,较2023年增长2.1亿美元,同比增长19.4%;中国量子通信产业规模为2.8亿美元,占比21.7%。根据ICV TA&K和光子盒研究院预计,全球通信市场规模到2025年为27.3亿美元,到2030年为172.7亿美元,2024-2030年CAGR高达54.09%。
图11 全球量子通信产业规模(亿美元)
资料来源:ICV TA&K,光子盒研究院。
(二)技术路线进展 量子通信的产品及技术服务主要归属于网络安全领域,向下可延伸至多个行业涉及的安全产品。量子通信产业从目前已经发展的形态来看,主要是由量子物理加密产品与技术(如QKD)、PQC、QRNG等带来的产业价值。 量子密钥分发(Quantum Key Distribution,QKD):是一种密钥的安全传输方式,可在两个相距遥远的通信端之间进行密钥的发送。在保密通信过程中,需用密钥加密解密信息,密钥的安全性保证了信息安全性。量子密钥分发产品技术历经发展已趋于成熟,目前中国、欧盟、日本、印度和俄罗斯等都在重点布局,我国最具优势。量子密钥分发2024年规模为5.09亿美元,作为保障信息传输安全的关键技术,量子密钥分发产品未来的发展方向将深度融入不同领域,为安全通信构建更为全面且创新的解决方案。预计到2030年将增长至18.21亿美元,2024-2030期间CAGR约为24.22%。 量子随机数生成器(Quantum Random Numeral Generator,QRNG):是随着量子物理技术的发展而出现的一种新型的随机数生成方案,利用CMOS图像传感器捕获的光源散粒噪声产生高熵随机数据,主要用于身份验证和加密应用程序的密钥。同时由于量子密码利用光粒子传递密码信息,一旦发现有收信方和发信方之外的第三方从外部介入,密码会立刻发生改变,因此可以从源头上防止黑客的入侵。近年来,量子随机数发生器芯片技术取得了显著进展,通过不断创新的制造工艺和材料优化,其尺寸不断缩小,成本大幅降低,这使得芯片得以在多个关键领域广泛应用。量子随机数发生器2024年规模为1.16亿美元,虽在整体产业中占比相对较小,但也在稳步发展。预计到2030年将增长至4.42亿美元,2024-2030期间CAGR约为25.23%。随着量子随机数在密码学、模拟等更多新兴领域的应用被挖掘,其市场规模有望逐步提升。 后量子密码(Post Quantum Cryptography,PQC):或称为抗量子密码(Quantum-Resistant Cryptography, QRC),可以抵抗量子计算攻击的新算法均可称为PQC,作为一种基于数学算法,通过芯片和配套软件系统实现的方案,在成本上和使用铺盖效率上较QKD有优势。抗量子密码2024年产业规模增长迅速,为6.56亿美元,随着美国NIST首批抗量子加密正式标准的发布,抗量子密码全行业发展驶入快车道。预计到2030年将飙升至150.08亿美元,2024-2030期间CAGR约为72.64%。未来,随着量子计算威胁的临近,各行业对抗量子密码技术的需求将呈爆发式增长,成为推动全球量子通信产业规模快速扩张的核心力量。 从全球产业趋势来看,量子安全的技术选择与国家的战略目标、产业基础以及技术发展阶段密切关联。中国的战略定位明确,正处于从量子密钥分发向抗量子密码过渡的关键时期,致力于逐步在量子密钥分发技术上取得领先的同时,开始在后量子密码学领域加大研发投入,形成技术体系的双轮驱动。而美国的技术路线则更加侧重于后量子密码学的直接部署,其基于抗量子密码的技术架构,在全球范围内已逐步商用化,为应对量子计算带来的安全威胁提供前瞻性的解决方案。欧盟则采取了一种折中的方式,主张量子密钥分发与抗量子密码并行发展,力求在量子通信的基础设施建设与抗量子密码算法的应用上同步推进,确保在全球量子安全格局中的竞争力。 (三)产业链构成 量子通信产业链发展较为成熟,产业链上游为核心器件与材料,包括芯片、光源、单光子探测器、量子随机数发生器以及其他。产业链中游划分为设备层、网络建设层和运营层,此外还包括PQC生态。核心设备确保信息的安全传输,如QKD设备、组网设备和网络管理软件平台。网络建设集成用于构建高效、安全的国家骨干网、省骨干网以及城域网等量子通信网络。保密网络运营推动量子通信技术的日常运行与维护。量子通信产业链下游覆盖应用领域广泛,包括国防、金融、通信、电网以及终端等。 量子通信产业链如下图所示。
图12 量子通信产业链
资料来源:深企投产业研究院整理。
(四)市场格局 量子通信产业链重点企业如下表所示。
表7 量子通信产业链重点企业
资料来源:深企投产业研究院整理。
——核心器件 量子芯片是整个产业链的核心,包括数据处理芯片、电子芯片和光学芯片等,相关公司包括硅臻、国盾量子、光迅科技等。 光子源是量子通信中不可缺少的关键部件,它作为载体,通过自身量子态的调制,携带量子信息在不同的通信节点之间进行传输和共享,相关公司包括极量科技、国盾量子、九州量子、NKT Photonics等。 单光子探测器在通信接收端对于保证量子信息的精确探测起着至关重要的作用,主要企业包括国盾量子、赋同科技、启科量子、循态量子等。 量子随机数生成器是保证通信不可预测性的关键工具,主要参与者有国盾量子、循态量子、ID Quantique等。 此外,PPLN(铌酸锂)晶体、PPLN波导、光纤电缆等其他核心元件也在上游产业链中发挥着关键作用,主要公司有亨通光电、中天科技、iXblue等。 ——核心设备 核心设备包括量子密钥分发(QKD)设备、组网设备、网管软件平台等,保证信息的安全传输。提供量子通信核心设备的厂商主要有ID Quantique、Toshiba、KET Suantum Security、Quantum Xchange和Terra Quantum。其中,ID Quantique已经满足了欧洲、美国等大多数国家的核心设备供应。中国厂商主要包括国盾量子、易科腾、问天量子和启科量子等。目前,中国在量子保密通信技术的产业化方面已经走在了世界前列,并且已经基本全面实现了核心设备全链生产。 ——网络建设集成与运营 网络建设集成用于构建高效、安全的量子通信网络,如中国的国家骨干网、省级骨干网、城域网等。主要企业为国家电网、中电信量子集团、亚马逊等。加密网络运营涉及各种运营商的参与,驱动着量子通信技术的日常运维,主要企业为国科量子、中国电信、中国移动、SKTelecom等。 量子精密测量行业现状 (一)市场规模 全球量子精密测量产业规模平稳增长。据ICV TA&K及光子盒研究院数据,全球量子精密测量产业规模预计从2024年的16.74亿美元增长至2035年的44.97亿美元,CAGR为9.40%,呈现出产业规模持续增长的态势。中国量子精密测量产业规模预计从2024年的3亿美元增长至2035年的9.8亿美元,占全球市场份额比重预计从17.95%提升至23.48%。
图13 2024-2035年全球量子精密测量产业规模预测(亿美元)
资料来源:ICV TA&K,光子盒研究院。
(二)技术路线进展 量子测量具有技术方向多元、应用场景丰富、产业化前景明确的特点。量子测量各技术方向的发展成熟度有较大差异,既有原子钟、原子重力仪等已成熟商用产品,也有量子磁力计、光量子雷达和量子陀螺等处于工程化研发和应用探索阶段的样机产品,还有量子关联成像、里德堡原子天线等尚处于系统技术攻关的原型机。当前量子测量技术产品已经成为传统传感测量领域的有效补充和增强技术方案,未来随着样机产品性能指标、工程化水平和体积成本的进一步优化,有望成为超越现有传感测量手段的下一代技术方案演进方向。
表8 当前量子精密测量主要技术路径进展
资料来源:ICV Ta&k,光子盒研究院。
(三)产业链构成 量子测量产业链上游主要是系统研发所需的基础材料、元器件和支撑系统提供商。量子测量产业链中游包含各种技术方向的系统设备提供商,包括时间测量、磁场测量、重力测量、惯性测量、目标识别等。量子测量产业下游涉及卫星导航、军事国防、生物医疗、能源开发、工业制造、资源勘探、环境监测等诸多领域。量子测量产业链如下图所示。
图14 量子测量产业链
资料来源:深企投产业研究院整理。
(四)市场格局 量子测量产业链重点企业如下表所示。
表9 量子测量产业链重点企业
资料来源:深企投产业研究院整理。
——测量设备 测量设备主要包括原子钟、原子重力仪等已经成熟商用的产品,以及量子磁力仪、光量子雷达等处于工程化研发和应用阶段的样机。原子钟厂商包括科微量子、天奥电子、同相科技、ColdQuanta等;量子磁力仪厂商包括国盛量子、未磁科技、昆迈医疗、QuSpin等;原子重力仪厂商包括国盾量子、中科酷原、ColdQuanta等;光量子雷达厂商包括国耀量子、天之衡量子科技、QLMTech等。中国量子测量设备代表性企业及产品如下表所示。
表10 中国量子测量设备代表性企业及产品
资料来源:深企投产业研究院整理。


