在人工智能、服务器及数据储存、网络通信、汽车电子等应用驱动下,全球PCB产业进入新的增长周期,预计2030年市场规模达到千亿美元。DeepSeek等开源大模型大幅降低了各行业部署成本和门槛,带动智算中心及服务器需求继续快速增长,使得服务器领域PCB市场增速领跑于其他应用领域。中国大陆是全球PCB行业的主要产区,2024年产值占全球比重攀升至56%。2020年以来,由于地缘政治紧张局势升温,PCB行业开始第五次产能迁移,东南亚尤其是泰国成为主要受益者。但新一轮贸易战使东南亚普遍遭受冲击,反而削弱了东南亚作为“中国+1”战略下产能备份基地的发展潜力。
PCB产品概况 印制电路板(Printed Circuit Board,以下简称“PCB”),又称印刷线路板,由于它是采用电子印刷术制作的,故被称为“印刷”电路板。PCB作为在通用基材上按预定设计形成点间连接及印制元件的印制板,其主要功能是:1)为电路中各种元器件提供机械支撑;2)使各种电子零组件形成预定电路的电气连接,起中继传输作用;3)用标记符号将所安装的各元器件标注出来,便于插装、检查及调试。 PCB作为电子产品的关键电子互联件,几乎应用于所有的电子产品,是现代电子信息产品中不可或缺的电子元器件,被誉为“电子产品之母”。PCB的制造品质不仅直接影响电子产品的稳定性和使用寿命,而且还影响各种芯片之间信号传输的完整性,因此可以说PCB产业的发展水平,在一定程度上反映了一个国家或地区IT产业的技术水平。 PCB产品分类有多种,行业中常用的分类方法主要有按导电图形层数分类、按板材的材质分类以及按产品结构分类。 按导电图形层数分类,PCB可分为单面板、双面板和多面板。如下表所示。常见的多层板一般为4层板或6层板,复杂的多层板可达几十层。
表1 PCB类别(按导电图形层数)
资料来源:深企投产业研究院整理。
按板材的材质分类,PCB可分为刚性板、挠性板(即柔性板、简称FPC)和刚挠结合板。
表2 PCB类别(按材质)
资料来源:深企投产业研究院整理。
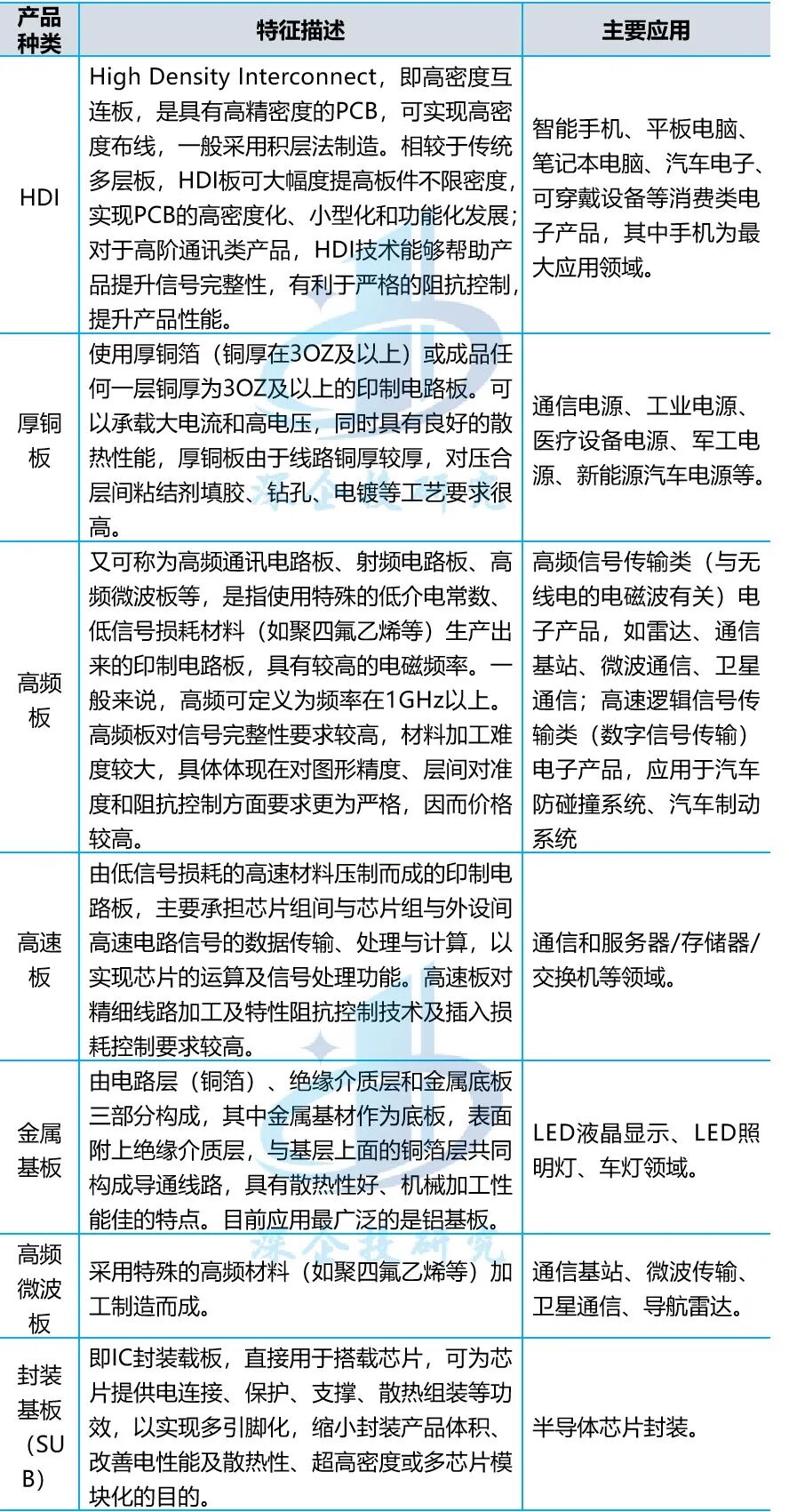
按产品结构分类,PCB可分为HDI板、厚铜板、高频板、高速板、金属基板和封装基板,如下表所示。
表3 PCB类别(按产品结构)
资料来源:深企投产业研究院整理。
虽然PCB产品分类角度有很多种,但在实际中,往往根据PCB各细分行业的产值大小混合分类为单/双面板、多层板、柔性板(软板)、HDI板和封装基板。 上游原材料及成本结构 印制电路板产业链上游原材料包括铜箔、铜球/氧化铜粉、半固化片(粘结片)、玻璃纤维布、木浆、油墨、树脂、干膜、蚀刻液等,其中电解铜箔、树脂和玻璃纤维布为三大主要材料,PCB的导电、绝缘和支撑主要依靠以上三大原材料实现。中游基材主要为覆铜板(CCL),由铜箔、环氧树脂、玻璃纤维纱等原材料加工制成。下游应用行业涉及消费电子产品、汽车、通信、航空航天、军用等行业。 PCB的生产成本主要分为材料成本和人工制造成本,其中材料成本主要包括覆铜板、铜箔、磷铜球、油墨等。覆铜板(CCL)是制作PCB的核心材料,而电解铜箔又是制造覆铜板的主要原材料,约占覆铜板生产成本的40%。PCB生产成本结构如下图所示。
图1 PCB生产成本构成
资料来源:CPCA中国电子电路行业协会,深企投产业研究院整理。 全球PCB行业现状及趋势 (一)全球产值规模 全球PCB产业进入新的增长周期。自新冠疫情爆发至今,全球PCB产业经历了一轮高峰-回落-反弹的周期。2021年全球电子产品的普遍繁荣,带动PCB产值同比增长24.1%、达到809.2亿美元,2022年全球通胀上升、终端需求减弱,但在封装基板市场推动下,产值仍同比上升1.0%,达到817.4亿美元、为历史峰值。2023年,欧美高通胀、美元加息压制消费者购买力,全球消费电子换机周期延长,导致PCB市场规模有所缩减,2023年全球PCB产值同比下降15%至695.17亿美元。但随着市场库存调整、消费电子需求疲软等问题进入收尾阶段,以及AI应用的加速演进,PCB将进入一个新的增长周期。2024年,全球PCB总产值达735.65亿美元,同比增长5.8%。中长期来看,全球PCB行业将迎来复兴,预计2029年全球PCB产值有望达到946.61亿美元,2024-2029年复合增速达到5.2%,呈稳定增长趋势。
图2 2012-2025年全球PCB产值及增速
资料来源:根据Prismark历年资料,深企投产业研究院整理。 (二)全球产品结构 2024年全球PCB行业呈现“结构性分化与技术升级并行”的发展态势。一方面,中低端电子电路产能过剩,传统多层板、双面板价格竞争激烈;另一方面,智能手机、新能源汽车、AI服务器、5G/6G通信及高端工控领域的爆发式增长,推动HDI(高密度互连)、FPC(柔性电路板)、IC载板等高端产品需求激增,头部企业凭借技术壁垒和产能优势持续扩张。 根据 Prismark于2025年3月份发布的报告,2024年全球PCB细分产品产值中,多层板产值最高,达279.94亿美元,占比为38%;封装基板、HDI、软板产值基本相当,分别为126.02、125.18、125.04亿美元,占比均为17%;单/双面板产值最低,为79.47亿美元,占比为11%,如下图所示。
图3 2024年全球PCB细分产品产值(亿美元)
资料来源:Prismark,深企投产业研究院整理。 未来五年,在高速网络、人工智能、服务器/数据储存、汽车电子(EV和ADAS)、卫星通讯等下游行业需求增长驱动下,高多层板、HDI板、封装基板需求将持续增长,其中18层及以上PCB板、HDI板、封装基板领域表现将领先于行业整体,预期2029年市场规模分别为50.20亿美元、170.37亿美元、179.85亿美元,2024-2029年复合增长率分别为15.7%、6.4%、7.4%。
表4 2024-2029年全球PCB行业产品结构表
资料来源:Prismark,胜宏科技定向增发募集说明书。 (三)市场发展动力 智能手机、服务器及存储、个人计算机、汽车电子、消费电子产品构成了PCB下游的主要应用领域。根据Prismark数据,2024年,用于手机的PCB产值为138.86亿美元,占比为18.9%,预计至2029年产值增长至173.29亿美元,2024-2029年CAGR为4.5%;用于服务器/存储的PCB产值为109.16亿美元,同比增长33.1%,占比为14.8%,预计至2029年产值增长至189.21亿美元,2024-2029年CAGR为11.6%,增长速度最为显著;用于计算机的PCB产值为94.29亿美元,占比为12.8%,预计至2029年增长至106.79亿美元,2024-2029年CAGR为2.5%;用于汽车电子的PCB产值为91.95亿美元,占比为12.5%,预计至2029年增长至112.05亿美元,2024-2029年CAGR为4.0%;用于消费电子的PCB产值为89.72亿美元,占比为12.2%,预计至2029年增长至103.77亿美元,2024-2029年CAGR为3.0%。
图4 2024-2029年全球按应用划分的PCB产值(亿美元)
资料来源:Prismark,深企投产业研究院整理。 ——服务器领域PCB增速领跑其他应用领域。未来五年AI系统、服务器等是PCB需求增长的主要动能。服务器内部需要多种不同规格的PCB,通常包括服务器主板、CPU板、硬盘背板、电源背板、内存、网卡等不同部件的PCB。在人工智能、高性能计算等技术的驱动下,尤其是Deepseek等开源大模型大幅降低了运行大模型所需的算力,从而使得大模型能够快速在各行各业实现部署,从而带动智算中心及服务器需求继续快速增长。 根据Prismark数据,2024年服务器/数据存储市场规模约为2910亿美元,同比增长45.5%,2025年市场规模预计同比增长36.1%,2024-2029年市场规模年均复合增长率将高达11.2%,领跑电子市场其他细分领域。AI服务器升级推动PCB向高层数、高密度、高传输速度方向迭代,带动PCB单机价值显著提升,比如英伟达DGX A100 AI服务器的GPU板组单机 PCB价值量超过1.2万元,达到通用服务器的6倍。伴随算力需求激增,大尺寸、高速高多层PCB将成为服务器性能升级的核心支撑。 服务器市场的强劲需求将带动高多层板(18层及以上PCB)、高阶HDI等高端PCB产品市场的增长。根据Prismark数据,2023年全球AI/HPC服务器系统的PCB市场规模(不含封装基板)接近8亿美元,预计到2024年将达到19亿美元,同比增长接近150%;到2028年,AI/HPC服务器系统的PCB市场规模(不含封装基板)将追上一般服务器,达到31.7亿美元,2023-2028年年均复合增速达到32.5%。 ——汽车电子化及智能化驱动车用PCB价值翻倍增量。电动机中的电控系统主要是由三大动力控制系统组成的,分别是整车控制器(VCU)、电机控制器(MCU)、电池管理系统(BMS),PCB的价值增量主要来源于这三大动力控制系统,尤其是BMS,架构复杂,需要使用大量PCB,且对PCB的工艺要求很高,平均用量在3-5平米左右,单体价值较高。从使用面积来看,传统燃油汽车PCB使用量是0.6-1平方米/车,高端车型用量是2-3平方米/车,而新能源汽车则达到5-8平方米/车。 根据佐思汽研数据,特斯拉Model3的PCB总价值量在3000-4000元之间,约为普通燃油车的5-6倍。就中国市场而言,新能源汽车渗透率继续提升,同时辅助驾驶从L2向L3级过渡,高阶智能辅助驾驶将在2025年普及到10万元售价以上车型,将带来汽车传感器、ADAS控制器、智能座舱和800V高压三电系统等各主要部分的PCB用量和规格的升级。 ——通信设备用PCB市场稳步发展。通信设备主要指用于有线或无线网络传输的通信基础设施,包括通信基站、路由器、交换机、基站天线、射频器件和骨干网传输设备等。目前通讯设备对PCB需求主要以多层板为主,5G通信设备对高频、高速PCB工艺和材料要求更高,电源方面需低功耗、高功率密度电源,同时数据传输量的提升需高速芯片搭配高多层板产品,有利于信号高速传输的高频高速板需求量将大幅上升。以交换机为例,随着芯片性能以及数据吞吐速率要求的不断提升,800G交换机加速渗透,为了满足800G交换机的数据传输需求,需要使用多层PCB以确保信号的高速、稳定传输,由此带动交换机领域PCB的量价齐升。 根据Prismark数据,2024年全球通信设备领域PCB产值约为93.30亿美元,同比增加2.8%;到2029年,全球通信设备领域PCB产值将达到119.63亿美元,2024年-2029年将保持3.9%的复合增长。 ——消费电子迭代推动PCB市场发展。消费电子用PCB产品通常具有大批量、轻薄化、小型化等特性,以单面板/双层板、四层板、六层板、HDI板和FPC板为主。消费电子产品具有覆盖面广、下游需求变化快、产品迭代周期短、新品类不断涌现等特点,每一次新的消费热点出现都将引领一轮消费电子产品迭代升级,拉动PCB行业的需求增长。AI应用的快速发展,使得终端设备朝着轻薄短小、高频高速方向发展,而HDI和FPC更能够满足终端设备轻薄短小的要求,在高频高速信号传输方面也具有优势,用量有望进一步提升。 根据市场分析机构Canalys预测数据,2024年全球AI手机出货量占智能手机总出货量的16%,到2028年将激增至54%,年复合增长率为63%。AI PC2025年出货量预计将超过1亿台,占PC总出货量的40%,到2028年将达2.05亿台,2024年至2028年期间的年复合增长率将达到44%。根据Wellsenn XR预测,2025年,全球AI眼镜销量有望增长至350万台,较2024年增长230%,至2030年,全球AI眼镜销量将达到9000万台,相当于2024年的60倍,对应的HDI板和FPC板市场也将高速增长。 (四)行业发展趋势 1、PCB向高密度化、高性能化方向发展 PCB作为电子信息产业的关键配套,其技术发展与下游电子终端产品需求紧密相连。随着新一代电子产品向轻薄短小、高速高频方向演进,下游应用对PCB的精细度和稳定性提出更高标准,推动 PCB 产品向高密度化、高性能化发展。 高密度化是未来PCB技术发展的重要方向,对电路板的孔径、布线宽度、层数、叠孔结构等方面均有严格要求。高密度互连技术(HDI)是PCB高密度化的先进技术代表,它通过精确设置盲、埋孔减少通孔数量,节省可布线面积,大幅提升元器件密度。而IC封装基板的高密度化程度相比HDI板更为突出。嵌入式或埋置元件技术,即将被动和主动器件内埋于PCB中,能够实现更高电路密度与更小产品尺寸,是实现电子产品高密度化的重要新技术。 高性能化侧重于提升PCB的功能性,如阻抗性、散热性等,以此增强产品功能与可靠性。现代电子产品信息传送量大、传输速率快,促使数字信号技术向高频化发展。只有具备良好阻抗性的PCB,才能保障信息有效传输,降低损耗,确保产品性能稳定并实现复杂功能。同时,高性能产品发热量大,需要散热性能优良的PCB辅助降温,在此背景下,金属基板、厚铜板等散热性能好的PCB得以广泛应用,凸显了PCB产品高性能化的发展趋势。 2、行业市场集中度提升 受下游应用领域技术标准提升、终端产品迭代加速影响,PCB厂商面临更高技术门槛与资金需求,具备技术优势和品牌声誉的大规模厂商竞争优势显著。同时,全球范围内供给过剩与价格竞争加剧,导致企业产能利用率下降、亏损增加,众多中小厂商因难以承受行业低迷而加速退出市场。大规模厂商凭借更强的抗风险能力,通过行业整合获得扩张机遇,推动市场集中度持续提升。根据Prismark数据显示,全球前五大PCB厂商市场份额已从2006年的10.80%提升至2024年的23.55%。根据中国电子电路行业协会《2024年中国电子电路行业主要企业营收》榜单,2024年中国综合PCB100强中,前10企业营收合计1610亿元,比2023年前10企业营收增长15.3%,占百强企业营收的比重从45.1%提升至46.3%,2024年前30企业营收占比达到75.8%。 3、行业生产愈发智能化 随着下游客户对PCB产品精细化、个性化需求的攀升,PCB制造行业智能化转型加速。智能化生产设备大幅提升生产效率,将加工精度控制在极高水准,显著降低了因人为因素导致的产品不良率。以钻孔工序为例,智能钻孔设备能依据预设程序精准作业,孔位偏差可控制在极小范围,而传统人工操作偏差则相对较大。同时,基于互联网技术搭建的智能化生产线,能够对客户订单迅速响应,通过智能算法制定出最优排产方案,灵活调整生产流程,实现柔性生产,满足不同批次、不同规格产品的生产需求。此外,智能工厂实现设备与数据自动化管理,工艺参数自动切换,生产数据实时采集并与产品批次关联,实现全流程精细化追溯与品质管控,为产品质量筑牢保障。 4、生产重视绿色环保 PCB 行业生产工序复杂,且生产材料中含有铜、镍、金、银等重金属,在生产过程中易对环境造成污染,污染物处理难度较大。比如蚀刻工序产生的含铜废水,若未经妥善处理直接排放,会对水体生态环境造成严重破坏。随着全球各国环保要求日益严苛,PCB 行业积极响应,制定了一系列严格的环保规范。从可持续发展角度出发,寻求使用新型环保材料(比如可降解、低污染的新型基板材料)、提升环保工艺(如新型的无氰电镀工艺)已成为行业发展的重要趋势。 (五)全球地区分布 全球PCB产能历经多次迁移,当前中国大陆为全球主要基地。PCB行业在全球分布广泛,早期以美国、欧洲、日本等发达国家和地区为主导,2000年其产值合计占全球PCB总产值的70%以上。进入21世纪以来,亚洲,特别是中国大陆,因劳动力、原材料、政策和产业集群优势,吸引了全球电子制造业转移,PCB制造规模随之快速壮大,中国大陆、中国台湾、韩国等地成为新的PCB制造中心。中国大陆自2006年起超越日本,成为全球第一大PCB制造基地,PCB产值占全球的比重,从2000年的8%一路攀升至2024年的56%。 从地区来看,2024年,全球主要PCB生产区域中,欧洲、日本和韩国PCB产值同比下滑,其中欧洲下滑幅度最大。在技术迭代、政策扶持和下游需求复苏的共同作用下,中国大陆PCB产值同比增长9.0%至412.13亿美元;美国PCB产值同比增长9.0%至34.93亿美元;东南亚及其他地区PCB产值同比增长8.4%至60.81亿美元;中国台湾PCB产值同比增长3.1%至86.69亿美元。美国、欧洲、日本的产值占比持续下滑,其产值占比分别从2000年的26.1%、16.1%、28.7%下降到2024年的4.7%、2.2%、7.9%。
图5 2024年全球PCB产值地区分布(亿美元)
图6 2020-2029年全球主要PCB生产区域产值变化(亿美元)
资料来源:Prismark,深企投产业研究院整理。 (六)全球竞争格局 从全球行业企业竞争格局来看,2024年度全球产值规模排名前10的PCB企业中,中国台湾地区占据一半,中国大陆占据3席,美日企业各占一席。2024年全球产值前40企业中,来自中国台湾的企业有12家,其次为中国大陆10家,日本8家,韩国7家,奥地利、美国和中国香港各1家,如下图所示。
图7 2024年全球PCB企业前40强所属地区分布
资料来源:Prismark,深企投产业研究院整理。 2024年全球产值前40企业总营收达到569.47亿美元,同比增长6.5%。需要说明的是,前40企业中大多数主要生产基地位于中国大陆,仅有6家韩日企业近年来退出中国大陆(转让或停止运营中国大陆基地)。
表5 2024年度全球PCB产值40强企业
资料来源:Prismark,深企投产业研究院整理。 中国PCB行业现状 (一)中国产值规模 中国大陆是全球PCB行业的主要产区。历经数十年的全球电子信息制造产业转移及全球化分工进程,在全球整机组装制造产能纷纷向中国大陆转移之际,中国大陆顺势发展成为 PCB 的主要基地。几乎所有的跨国PCB企业都在中国大陆设立主要生产基地。中长期看,亚洲仍将主导PCB产业,且仍以中国大陆为主,Prismark预计到2029年,中国大陆PCB行业产值将达到497.04亿美元,占全球比重为53%,2024-2029年的复合增速为3.8%。
图8 中国大陆PCB产值及占全球比重
资料来源:Prismark,深企投产业研究院整理。 从进出口情况来看,2021-2023年,中国PCB进口规模和出口规模均呈现下降趋势,进口规模从122.8亿美元下降到79.6亿美元,出口规模从208.4亿美元下降到175.1亿美元。2024年中国PCB出口规模反弹,进口规模进一步缩小。其中,进口76.6亿美元,同比下降3.8%;出口201.8亿美元,同比增长15.3%;进出口总额278.4亿美元,同比增长9.3%;贸易差额125.2亿美元,同比增长31.2%。
图9 2018-2024年中国PCB进出口规模
资料来源:PCB网城公众号。 (二)中国产品结构 根据Prismark数据,2024年我国刚性板的市场规模最大,其中多层板占比44.88%,单/双面板占比14.04%;其次是HDI板,占比达19.04%;FPC和封装基板占比分别为14.52%和7.52%。从中长期来看,人工智能服务器、高速网络和汽车系统的强劲需求将继续支持高端HDI、高多层板和封装基板细分市场的增长,Prismark预测2024-2029年中国大陆18层及以上PCB板、HDI板、FPC板的年均复合增长率分别为21.1%、6.3%、4.5%,表现将优于行业整体(4.3%)。
图10 2024年中国大陆PCB产品结构
资料来源:Prismark,深企投产业研究院整理。 (三)中国竞争格局 中国大陆现有PCB生产企业上千家。全球约55%的PCB制造商都在中国大陆,这其中包含了大约150家外资厂,大陆大约有100家台资制造商(有些在台湾地区仅有总部没有工厂)。日本在中国大陆约有20家制造商,美国有三家。 行业呈现明显头部效应,内资企业营收占比提升。根据中国电子电路行业协会(CPCA)《2024年中国电子电路行业主要企业营收》榜单,2024年中国综合PCB100企业(含内外资)总营收3479.87亿元,同比增长12.38%;内资企业表现尤为突出,内资PCB100合计营收1968.2亿元,同比大幅增长16.24%。2024年的综合PCB100的企业中,超10亿元营收的企业数量增至67家(较2023年增加8家),总营收占综合PCB100的92.6%。其中,东山精密、深南电路、景旺电子、胜宏科技4家内资企业跻身百亿级行列。综合PCB100中,内资营收占比达52.08%(同比提升1.99个百分点),上市公司成为增长主力。 相比于外资企业,内资企业呈现数量多,行业集中度低的特点。在产品结构上,目前内资PCB企业在产品分布上比较不均衡,主要集中于中低端产品如刚性板,高端PCB占比仍较低,尤其是封装基板、高阶HDI板、FPC等高附加值产品占比较低。但近年来,内资PCB企业正从“以量取胜”向“以质突围”转型,高端化、专业化、绿色化和智能化是主要转型方向。根据CPCA统计数据,截至2024年底,获得国家级专精特新“小巨人”企业称号的PCB行业企业共167家,其中PCB企业67家,材料企业54家,设备企业39家,其他类7家。六成以上专精特新企业主要分布在广东省、江苏省、深圳市和江西省。 我国PCB主要企业及其营收如下表所示。
表6 2024年中国PCB企业梯队及营收
资料来源:中国电子电路行业协会(CPCA),深企投产业研究院整理。台/港/外资企业仅统计大陆工厂。部分企业数据与广东省电路板行业协会有出入。 (四)上市企业情况 上市公司占行业营收主体。PCB是我国电子信息行业上市企业最密集的板块之一。根据中国电子电路行业协会数据,截至2025年4月底,我国电子电路行业A股上市公司共78家,港股上市企业2家,台湾上市企业19家。细分类别来看,A股上市公司中,PCB制造43家、材料26家、设备7家、环保2家。2024年,78家A股上市公司总营收3380.44亿元,同比增长14%,其中PCB制造43家企业营收2176.68亿元、同比增长16.08%,材料26家企业营收1074.99亿元、同比增长10.49%,设备7家企业营收89.82亿元、同比增长25.13%,如下图所示。
图11 2024年我国PCB行业A股上市公司营收及企业数量分布
资料来源:中国电子电路行业协会(CPCA),深企投产业研究院整理。 国内PCB行业A股上市企业的产业链分布情况如下表所示。
表7 我国PCB行业A股上市企业产业链分布
资料来源:深企投产业研究院整理。 从A股上市企业的总部所在地来看,珠三角上市企业超过40家、占比在50%以上,其中深圳上市企业近20家,在国内处于领先地位;长三角上市企业20余家,占比超1/4;江西、湖南、福建等地也有部分上市企业。主要企业地区分布如下表所示。
表8 我国PCB行业A股上市及准上市企业分布
资料来源:深企投产业研究院整理。 全球PCB产业转移方向 2020年以来,由于地缘政治升温,PCB行业开始了第五次产能迁移,东南亚尤其是泰国为主要受益者。韩系、日系PCB厂商较早在越南、泰国进行布局。2020年以来,在需求、成本、政治等多重因素影响下,特别是为应对地缘政治带来的不确定性,并与电子终端组装转移到东南亚、南亚的产能进行配套,全球PCB主要企业加快在泰国、越南建厂。根据Prismark报告,预计到2025年,2022年全球排名前100位的PCB供应商中有超过四分之一的厂商可能在越南或泰国设有生产基地。 泰国以其政治环境稳定、劳动力资源丰富、产业链配套较完善等优势,成为新的PCB产业集聚地。中国大陆厂商主要在泰国进行投资,2022年以来加速,目前已有近20家PCB上市公司发布了投资公告。泰国投资委员会(BOI)发布的数据显示,2024年,泰国PCB行业呈指数级增长;过去两年,PCB行业投资项目超过100个,总价值逾1700亿泰铢,其中大部分来自中国大陆、中国台湾和日本。根据CPCA数据,2024年泰国PCB行业实现销售额381亿泰铢,同比下降2.44%,按美元口径为10.8亿美元,同比下降3.65%,年产量981万平方米,同比下降1.2%。总体上看,泰国PCB基地当前作为中国大陆产能备份的特征较为明显,但随着近年来重点项目逐渐量产,未来产业规模有望逐步攀升。泰国当前主要PCB基地如下表所示。
表9 泰国主要PCB基地
资料来源:深企投产业研究院整理。 东南亚其他国家包括越南、马来西亚、菲律宾、印尼的PCB基地如下表所示。
表10 东南亚其他国家主要PCB基地
资料来源:深企投产业研究院整理。 PCB产业向东南亚转移短期内难以动摇中国大陆作为主产区的地位,更多是作为产能备份,但长期影响仍需紧密关注。


