一代设备,一代工艺,一代产品。半导体产品制造要超前电子系统开发新一代工艺,而半导体设备作为工艺载体,要超前半导体产品制造开发新一代设备,从而为工艺革新提供物理支撑。以碳化硅、氮化镓为代表的第三代半导体材料,由于其宽禁带、高击穿场强等材料特性,无法沿用硅基设备的标准化产线,例如在晶体生长设备、外延设备、刻蚀设备等核心设备方面与硅基设备要求差异较大。国产第三代半导体的发展,要构建“材料-设备-工艺-应用”全面协同创新生态,在全球半导体竞争中占据有利地位,尤其需要设备方面的创新突破支撑。
碳化硅设备方面,单晶生长、切片、研磨抛光、外延各环节国产化率逐步提升,碳化硅单晶炉、外延炉已基本实现国产化,热处理设备国产化率已达到一定水平,刻蚀设备、离子注入设备、模块封装设备国产化处于起步阶段。在国内碳化硅产能持续释放、下游应用市场规模带动下,核心设备国产化率还将进一步提升,助力国内碳化硅产业链全面升级。
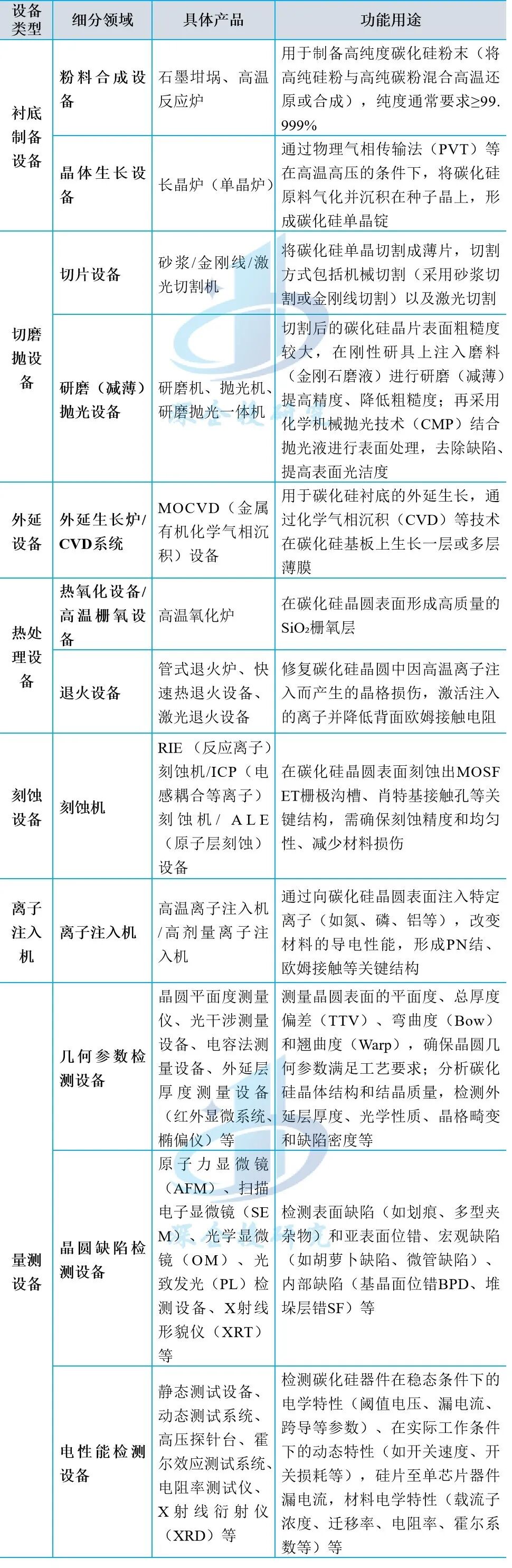
产品类型 按照碳化硅半导体的加工工艺流程,涉及到的主要设备包括衬底制备设备、切磨抛设备、外延设备、热处理设备、刻蚀设备、离子注入机、计量检测设备等。在制程方面,碳化硅晶圆的大部分工艺流程与硅基器件相近,需要用到清洗机、光刻机、LPCVD(低压化学气相沉积)设备、蒸镀设备等常规设备,基本可以由原硅基晶圆供应链企业提供,可根据碳化硅特性进行工艺参数调整或硬件升级以满足需求。此外,碳化硅晶圆的制备还需要一些特殊的生产设备,除了高温离子注入机外,碳化硅晶圆还需要高温热处理、刻蚀、减薄等环节的专用设备。
表1 碳化硅半导体设备功能及类型
资料来源:深企投产业研究院整理。
产品规模 根据Yole于2024年发布的报告,从2023年到2029年,全球碳化硅设备市场年复合增速为6.5%,预计到2029年市场规模将超过44亿美元,其中,2026年由于大规模产能扩张、投资达到峰值,市场规模为50亿美元。分类别来看,从2024年到2029年,预计碳化硅计量与检测设备(用于检测晶圆和器件缺陷的设备)、离子注入设备、外延设备、扩散炉和热氧化机械等设备的市场规模分别为57亿美元、49亿美元、43亿美元、14亿美元,如下图所示。
图1 2024-2029年全球碳化硅设备分类别市场规模(亿美元)
资料来源:Yole、中国电子企业协会,深企投产业研究院整理。
细分产品市场格局 ——碳化硅粉料合成设备 碳化硅粉料合成工艺相对成熟,合成炉的技术门槛显著低于单晶生长炉,而粉料纯度又直接影响后续长晶质量,因此碳化硅粉体企业,以及自制粉体的衬底头部企业(如天岳先进、天科合达等)普遍自研高温反应炉。国内碳化硅粉料合成炉第三方设备主导厂商包括连城数控(A股)、晶升股份(A股),其他中小企业还有沈阳中科汉达、株洲和创中高频设备等。 ——碳化硅单晶生长炉 目前晶体生长的主要技术包括物理气相传输法(PVT)、高温化学气相沉积法(HT-CVD)和液相外延法(LPE)三种,其中PVT技术成熟度最高、工程化应用最广,为当前主流路线,难点在于温度控制、杂质控制、生长速度缓慢等。HT-CVD技术也已商业化应用,LPE则处于起步阶段。随着国内碳化硅衬底加速扩产,根据东吴证券预测,2025年全球6寸碳化硅单晶炉新增市场空间约100亿元,国内市场为40亿元。 国内碳化硅单晶炉厂商包括第三方设备供应商,以及采用自研/自产设备供应模式的碳化硅衬底材料厂商,基本实现了设备国产化率。天科合达、晶盛机电(A股)、露笑科技(A股)、河北同光、山西烁科、科友半导体等碳化硅衬底厂商自研/自产晶体生长设备,不对外大批量销售。第三方设备厂商中,北方华创(A股)、晶升股份(A股)的碳化硅单晶炉分别占国内的外购市场份额50%以上和30%左右,合计占比达到80%。国内二三梯队厂商包括宁波恒普技术、苏州优晶半导体、连城数控(A股)、山东力冠微电子、山西天成半导体、江苏卓远半导体等,其他企业还有杭州晶驰机电、沈阳中科汉达、河北岚鲸光电、广州粤升半导体设备、厦门紫硅半导体等。国外供应商包括日本Ferrotec(上海汉虹精密)、日新技研、Aymont、PVA Tepla以及美国CVD设备等公司。 ——切片设备 切割是碳化硅衬底加工中首要关键的工序,决定了后续研磨、抛光的加工水平,成本占碳化硅衬底总加工成本50%以上。碳化硅极高的硬度和脆性使得传统切割工艺面临效率低、损耗大、表面粗糙等问题。根据东吴证券预测,2025年全球6寸碳化硅切片设备新增市场空间约30亿元,国内市场为13亿元。 切割技术主要包括传统的锯切(包括内圆锯切割和金刚石带锯切割)、线锯切割(包括砂浆切割和金刚石线锯切割)、激光切割、冷分离和电火花切片等。砂浆切割(又称为游离磨料线锯切割)工艺导入时间较早、成熟度高,以往被多数衬底厂商采用,但切割速度较低,所采用的泥浆状的研磨液容易对工件和环境造成污染,较难循环利用,且切割耗时长(单刀需要约150小时)。相比之下,金刚线切割(金刚石线锯切割,又称为固结磨料线锯切割)的效率更高、污染少,自2020年起逐步取代砂浆切割。但金刚线切割也还存在线锯磨损快、切割耗时较长(直径50mm的晶棒需要20多个小时)、晶片表面损伤层深等缺点,因此也不是超薄大尺寸单晶片生产的最佳解决方案。激光切割具有更高的切割精度和效率,近年来激光切割技术进步、工艺逐步成熟,未来作为大尺寸(8英寸/12英寸)碳化硅硅片切割方案已是行业内的共识,有望替代金刚线成为新一代主流切割技术。
表2 碳化硅晶体切割技术路线比较
资料来源:深企投产业研究院整理。
砂浆切割设备厂商。国外主要代表为日本高鸟Takatori和瑞士梅耶伯格Meyer Buger,其他厂商还有PSS集团、HCT公司(梅耶博格子公司)等。日本高鸟的多线切割机是行业内最成熟的也是市场占有率最大的品牌,其2023年推出的设备可用于切割10英寸晶圆。国内主要设备厂家包括中国电子科技集团公司第四十五研究所(2024年推出8英寸碳化硅砂浆切割机)、唐山晶玉科技和湖南宇晶股份(A股)等。国产设备在切割效率、材料损耗率、设备稳定性和大尺寸晶圆适配性等方面与国外设备仍有一定差距。 金刚线切割设备厂商。国外厂商包括日本安永ANEK、日本小松NTC、日本东京精密ACCRETECH、日本Ferrotec(上海汉虹精密)等。国内企业主要有高测股份(A股)、大连连城数控(A股)、弘元绿能(A股,原无锡上机数控)、烟台力凯数控、江苏天晶智能、苏州赫瑞特电子等,正积极推进国产替代。 激光剥离切片设备厂商。激光切割技术已经应用于硅(Si)晶锭的切割和石英材料的切割(主要应用在滤光片行业的激光切割和裂片工艺),但在碳化硅领域的应用还未完全成熟,属于增量市场,竞争格局未形成。目前主要技术类型有水导激光(属于表面切割)、KABRA(属于隐形切割)、冷切割(属于隐形切割)和改质切割技术。碳化硅激光切片设备主要由日本DISCO、德国英飞凌(收购的Siltectra公司采用冷分离技术,自用)引领产业化进展,DISCO是行业领头羊。国外厂商还有德国瑞士Synova S.A、德国3D-Micromac等。国内企业在碳化硅晶锭激光剥离技术领域也实现了突破,部分厂商设备已实现产业交付验证或小批量对外销售,德龙激光(A股)、大族半导体(A股大族激光)、江苏通用智能等企业具备量产或市场化推广能力,但均尚未获得大批量的市场订单。中电科2所、西湖仪器、天岳先进、华为、松山湖材料实验室、迈为股份(A股)、英诺激光(A股)、华工科技(A股)、西安晟光硅研、苏州晶瓴半导体、深圳东赢激光等国内企业也在碳化硅晶片切割技术方面有所布局和进展。 ——研磨抛光设备 根据东吴证券预测,2025年全球6寸碳化硅磨抛设备市场空间约56亿元,国内市场为23亿元。 碳化硅研磨设备用于对衬底和晶圆进行减薄,由于碳化硅材料硬度较高,需采用专用研磨液,设备也需要做相应调整。碳化硅衬底研磨过程分为粗磨和精磨两个阶段,粗磨方面国产设备基本可以满足加工需求,精磨设备仍以进口为主。抛光设备方面,化学机械抛光(CMP)技术是目前应用最广泛的抛光技术,该工艺的关键耗材,如抛光液和抛光垫,其性能直接影响到抛光效果和效率。抛光设备的发展趋势是一体化和大尺寸,例如将抛光、材料去除测量、清洗和干燥整合到同一个系统内,兼容6英寸和8英寸碳化硅衬底。目前国内抛光设备相对国外设备抛光速率、产能等方面还有较大差距。为满足产业化需求,切磨抛的全自动量产化正在逐步开展。 碳化硅行业使用的研磨抛光设备主要由蓝宝石、硅晶等行业中的单一设备所改造延伸而来,因此厂商众多。国际厂商主要有日本DISCO、秀和工业、东京精密,美国应用材料AMAT和Speedfam等。国内厂商主要有宇晶股份(A股)、迈为股份(A股)、宇环数控(A股)、北京特思迪、中电科45所等,正在积极推进国产替代。国内外主要企业如下表所示。
表3 国内外碳化硅研磨抛光设备主要企业
资料来源:深企投产业研究院整理。
——外延设备 碳化硅同质外延生长技术有化学气相沉积技术(CVD)、液相外延技术(LPE)和分子束外延(MBE)等,当前以CVD为主,MOCVD(金属有机化学气相沉积)设备是最为常见的设备,其优势在于价格适中、质量优良且外延生长速度较快。 目前,国外碳化硅外延设备主要企业包括意大利LPE(被ASMI收购)、德国爱思强AIXTRON、日本钮富来Nuflare(东芝旗下)、瑞典Epiluvac(被美国Veeco收购)等,2023年以前LPE、AIXTRON、Nuflare占国内市场份额80%以上,但由于国际头部设备厂商的产能不足、难以响应国内客户的需求,叠加国产设备厂商技术进步,在成本和性价比方面形成优势,本土设备替代快速推进,当前国内厂商市占率预计已超过70%。国产设备主要厂商包括晶盛机电(A股)、北方华创(A股)、中电科48所(中电科电子装备)、深圳纳设智能、苏州芯三代,其他厂商还有宁波恒普技术、晶升股份(A股)、季华恒一(佛山)、广州粤升半导体设备、连城数控(A股)、杭州晶驰机电、研微(江苏)半导体、厦门紫硅半导体等。 ——激光划片设备 碳化硅外延完成后需要激光划片进行晶圆的切割。国内主要由德龙激光、大族激光两家企业主导,占据绝大多数份额。 ——热处理设备 热处理主要包括热氧化和退火等关键工艺步骤,直接影响器件的电气性能和可靠性,主要设备包括高温氧化炉、管式退火炉、快速退火炉、激光退火炉等。 国外高温氧化/退火设备领先企业包括德国昇先创Centrotherm、日本东横化学Toyo Chemical等,国内领先厂商为北方华创(A股)、中电科48所。国内其他重点企业还有拉普拉斯(A股)、捷佳伟创(A股)、季华恒一(佛山)、厦门紫硅半导体等。 超高温退火设备由于技术难度较高,相关设备仍主要依靠进口,主要企业为Centrotherm、Toyo Chemical、日本捷太格特热系统JTEKT(原光洋热系统)等。国产化设备逐步在打开市场空间,主要企业为北方华创(A股)、中电科48所、拉普拉斯(A股)等。 激光退火设备国外供应商主要为美国应用材料AMAT、日本住友、美国Veeco、日本制钢所JSW等,国内相关厂商包括北方华创(A股)、北京华卓精科、中电科电子装备、大族激光(A股)、季华恒一(佛山)、合肥一塔半导体、成都莱普科技等。 ——刻蚀设备 与传统的硅基刻蚀技术不同,碳化硅材料因其高硬度和高化学稳定性,面临着更大的刻蚀难度。当前干法刻蚀技术占据碳化硅刻蚀市场主导地位,应用占比在95%以上,其中又可分为电感耦合等离子体刻蚀(ICP)、反应离子刻蚀(RIE)、电容耦合等离子体刻蚀(CCP)、磁中性环路放电刻蚀(NLD)四种类型,其中ICP的特点是低压高密度,具有刻蚀速率高、器件损伤小、操作简单等优点,逐渐成为主流应用。 国际上碳化硅ICP刻蚀设备主要厂商包括美国Plasma-Therm(收购意大利TFE)、日本Samco、德国森泰克Sentech、日本东京电子TEL、美国应用材料AMAT、英国牛津仪器Oxford Instruments、日本爱发科ULVAC等。国内北方华创(A股)、中国电科48所(中电科电子装备)、中微半导体(A股)等企业已实现干法刻蚀设备国产化,但国产化率还有待进一步提升。国内其他刻蚀设备企业还有中科院微电子所、珠海恒格微电子、无锡邑文微电子、盛美半导体(A股,湿法刻蚀设备)、上海稷以科技、研微(江苏)半导体等。 ——离子注入机 离子注入机根据离子束电流和束流能量范围可以分为三大类:中低束流离子注入机、低能大束流离子注入机和高能离子注入机。与硅基晶圆相比,碳化硅的离子注入工艺更为复杂,尤其是在注入能量和温度方面的要求更为严格。高温离子注入机是宽禁带半导体生产线上价值量最大、产业化难度最高的关键设备,全球设备厂商较少、价格昂贵(单价最低数百万美元),而且设备交期漫长,是碳化硅晶圆线建设的最大瓶颈环节。当前碳化硅离子注入机国产化率低于10%。 碳化硅离子注入机仍由硅基半导体离子注入机主流厂商主导,国际主流厂商包括美国亚舍立Axcelis、美国应用材料AMAT(收购瓦里安)、日本爱发科ULVAC、日本日新Nissin。其中,应用材料是全球半导体离子注入机龙头,专注于集成电路(硅基逻辑芯片和存储器)产线,功率器件市场占有率稍低;亚舍立的离子注入机全球市场份额20%以上,其中在高能离子注入机领域市占率超过50%,专精于功率器件市场,在碳化硅领域拥有显著优势,是全球唯一一家能够覆盖碳化硅成熟工艺技术市场所有离子注入配方的公司。 国内厂商主要是中国电科48所(北京烁科中科信),2015年推出国内第一台碳化硅高温离子注入机,2019 年成功研制出大束流离子注入机。青岛思锐智能(中车四方控股)2024年完成全国首台高能离子注入机国内主流验证,可用于包括碳化硅在内的功率半导体领域。上海凯世通半导体(A股万业企业旗下)推出了面向碳化硅制造的6/8英寸高温碳化硅离子注入机。其他正在布局或已推出离子注入机产品的企业还有季华恒一(佛山)、济南艾恩半导体、北方华创(A股)、华清海科(A股,收购芯嵛半导体)等。 ——量测设备 碳化硅晶体在生长过程中容易形成晶格缺陷,在切磨抛等衬底加工过程中也会产生亚表面晶格缺陷,这对碳化硅外延和器件制造产生不利影响,因此晶圆缺陷检测贯穿于碳化硅产业链的各个环节。碳化硅衬底检测常用的技术和设备类型如下表所示。
表4 碳化硅衬底缺陷检测技术及设备
资料来源:芯森微半导体公众号。 碳化硅衬底几何参数测量设备方面,美国康宁Corning的Tropel系列掠入射干涉仪是关键设备,基本处于垄断地位,近年来国产厂商如上海优睿谱、法博思(宁波)半导体等推出类似设备。 碳化硅材料和晶圆缺陷检测设备方面,美国科磊半导体KLA和日本Lasertec长期垄断国内市场,其他国外企业还有日本日立高新、意大利马波斯MARPOSS等。近年来国内涌现众多缺陷检测设备厂商,如中电科风华、凌云光(A股)、中科慧远视觉、上海优瑞谱、大连创锐光谱、昂坤视觉(北京)、台湾蔚华科技、深圳格灵精睿视觉、苏州瑞霏光电、清软微视(杭州)等。 功率器件及模块测试设备方面,国际企业主要有美国泰瑞达Teradyne、科磊KLA、日本爱德万Advantest等,国产企业主要有杭州长川科技(A股)、北京华峰测控(A股)、佛山联动科技(A股)、天津金海通(A股)、杭州广立微(A股)、忱芯科技(上海)、山东阅芯电子科技、深圳华科智源等。 ——模块封装设备 碳化硅功率模块封装与传统硅基功率模块封装不同,当前多数使用微纳金属烧结技术。全球碳化硅微纳烧结设备市场当前由欧美日企业主导,荷兰Boschman、新加坡ASMPT、意大利AMX等国际品牌占据国内80%以上市场份额。国产设备厂商近年来逐步打破技术壁垒,开始实现产线应用,主要企业包括江苏快克芯(A股快克智能旗下)、珠海硅酷科技、苏州博湃半导体(Boschman参股)等。 ——高端石墨与石墨涂层材料 高端石墨是制造碳化硅的关键耗材,应用于PVT长晶炉、外延设备、离子注入和刻蚀等热场中,比如PVT单晶炉中的石墨坩埚、籽晶托、保温材料(保温毡)等,是PVT单晶炉中最关键的部分。目前高纯度石墨盒和特种涂层石墨基座材料主要依赖进口。 碳化硅石墨部件及涂层国际厂商主要包括德国西格里碳素SGL Carbon、日本东洋炭素、荷兰Xycard(中国公司为崇德昱博科技)、法国美尔森Mersen、美国MEMC等,基本占据国际市场。在高纯石墨及碳碳复合材料方面,湖南金博碳素(A股)、成都方大炭炭(方大炭素,A股)等已取得突破。石墨部件的国产企业主要有赛迈科先进材料、浙江六方半导体、内蒙古京航特碳、浙江凯威碳材料和湖南泰坦未来等。 石墨保护涂层通常有SiC涂层和碳化钽(TaC)涂层两种,近年来国产替代进入加速期。SiC涂层石墨基座方面,国内主要企业包括深圳志橙半导体、湖南德智新材料、杭州幄肯新材料、浙江六方半导体、浙江凯威碳材料、湖南泰坦未来、湖南铠欣新材料等。TaC涂层石墨基座方面,宁波恒普技术、浙江凯威碳材料、湖南泰坦未来等公司均已实现应用。


