2024年底,中国商飞宣布C919正式进入规模化生产阶段,标志着C919从“试飞”到“量产”跨过了一道关键门槛,为了进一步提高产能,国产大飞机正按照“中国设计、系统集成、全球招标、逐步提升国产化”的路径稳步发展,已进入“逐步提升国产化”的关键阶段,2024年C919国产化率已达65%。本文聚焦大飞机产业链核心环节现状,梳理中航系企业主导的供应链格局,展望国产替代进程中的发展机遇与挑战,看中国如何在全球航空工业金字塔中实现弯道超车。
大飞机产业链概况
大飞机产业是指与大飞机研发、制造、维修、运营等活动直接相关的、具有不同分工的、由各个关联行业所组成的业态总称。大飞机产业链主要分为三个部分:上游设计研发及原材料供应、中游大飞机制造、下游飞机应用及配套服务。
上游大型客机设计研发主要包括概念性设计、可行性论证、方案论证、技术设计、工程设计、设计定型等。大型客机的关键原材料有金属材料和复合材料两大类,包括钛合金、航空钢材、陶瓷基等特殊材料。我国航空材料行业的整体技术距离国际先进水平尚有一定的差距,部分高端产品仍需进口。但近年来,国内航空材料企业加大研发投入,技术创新能力不断增强,产品水平有所提高,部分航空材料技术已达到国际先进水平,有的产品已出口海外市场。
中游客机制造。客机制造是大型客机产业链的关键环节,主要为客机零部件制造和客机整机总装。其中客机零部件制造可分为机体、发动机及机载设备三大部分。机体是客机结构的主要构成,发动机是客机的动力来源,机载设备是指对客机飞行中的各种信息、指令和操纵进行测量、处理、传递、显示和控制的设备,可分为航电设备及机电设备两类。
下游飞机应用及配套服务,也可称作航空后市场。主要包括,依托大型客机制造、航空飞行延伸的飞机维修保养、航空培训、航空客运、地勤服务等。
图1 大飞机产业链
资料来源:航空产业网、中金公司等,深企投产业研究院整理。
大飞机供应链体系
C919采用主流客机制造国际通行的“主制造商-供应商”模式。“主供模式”是当前世界主要飞机制造商采取的主流方式,因为航空制造业越来越集中,研发成本越来越大,致使各大垄断寡头为了分担风险,在控制好核心技术的前提下,将技术研发和生产制造进行了全球化分工,从而分摊研制费用,在全球范围内选择成本洼地降低制造成本,同时也与主要市场国家形成分工协作,降低市场准入障碍。波音、空客在新一代民机上都采取了“主-供”模式。C919的研制亦采用了“主制造商-供应商”模式:其中,1)C919机体部件主要由国内供应商承制,包括雷达罩、机头、机身、机翼等。2)发动机及主要机载系统,则根据客户需求,由国外供应商同国内相关企业开展合资或合作共同完成。
图2 C919大型客机国内外供应商示意图
资料来源:CSIS。
“主-供”模式助力国产替代,C919整体国产化率已达65%。在大飞机产业中,“主-供”模式对国产替代意义重大。中国商飞构建“主制造商—供应商”模式,引进成熟供应商,逐步实现国产替代。从产业组织看,中国商飞负责产品整体设计、构建供应链及为供应商制定要求,零部件生产由外部供应商完成。这种模式明确分工,提升产业协同效率。国内供应商入局遵循“规模从小到大、安全从低到高、从合资到自研”等顺序。起始于Ⅲ类(结构件、元器件等),逐步向Ⅰ类机身段、机载系统拓展;从安全级别E/D级起步,向高安全级别系统迈进;合作方式从合资走向自研。
在国产化率方面,依据航空产业网数据,C919大飞机本土生产配套企业(国有企业、民营企业及事业单位)数量占供应链所有企业数量的65%。这一模式有助于引进成熟航空供应商,通过消化吸收、改进升级,不断提升国产化水平,助力大飞机产业自主可控发展,未来随着技术进步与产业完善,国产化率有望进一步提升。
图3 大飞机产业链企业构成
资料来源:航空产业网2024年《民用大飞机产业链供应商分布图》,深企投产业研究院整理。
分领域来看,C919机体结构相对较高,已基本完成国产化,机载设备、发动机国产率较低。C919当前国产化率约为65%,其中飞机机体结构供应商以及飞机总装为国内企业,主要由航空工业集团下属公司配套生产,是国产化率最高的环节之一,机体结构大部段装备已完全国产化,核心零部件等尚未完成全部国产化,但难度相对低,有望持续加速;航电、机电等机载设备设计制造主要采用与外商合资“联合攻关”的模式,供应商包括外资、中外合资企业及中航工业下属子公司,国产化率较低;我国航空发动机产业长期以特种为主,民用航发领域基本空白。C919采用CFM的Leap-1C发动机,与欧美公司合作有利于进入发达市场,同时为了防范西方断供风险,后期也可能换装国产CJ-1000A发动机。
图4 C919主要供应商
资料来源:中泰证券。备注说明:1)文本突出颜色:灰色-机体结构;黄色-机载产品;绿色全集成推进系统;2)字体颜色:红色-中资;黑色-外资;蓝色-中外合资。
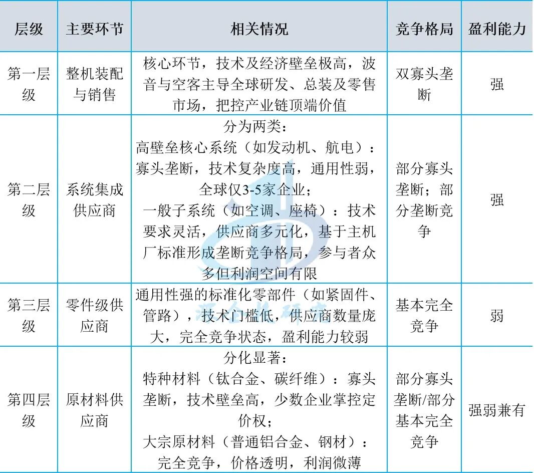
民用航空制造供应链具有链条长、复杂度高、附加值分层显著的特征。其产业环节可划分为中上游制造与下游服务两大部分,其中中上游以飞机整机及关键零部件研发制造为核心,下游涵盖维修、咨询及金融服务等。供应链层级分化明显,不同环节的竞争格局与盈利能力差异显著,具有以下特征:1)技术壁垒与垄断性突出:核心环节(如整机装配、发动机)呈现高度集中化,头部企业凭借技术积累和规模效应形成护城河;2)附加值逐级递减:越接近终端产品的环节附加值越高,原材料及通用零件环节利润空间较小;3)全球化分工深化:高附加值环节由欧美巨头主导,中低端制造向新兴市场转移,中国在机体结构、复材等细分领域加速突破。
表1 航空制造供应链层级
资料来源:中泰证券。备注说明:1)文本突出颜色:灰色-机体结构;黄色-机载产品;绿色全集成推进系统;2)字体颜色:红色-中资;黑色-外资;蓝色-中外合资。
在大飞机行业的飞机制造环节,各部分价值量分布呈现特定格局。依据金伟在《打造并拓展中国大飞机产业链》中的研究数据,机体制造作为飞机的基础架构部分,其价值量占比约30%-35%。这一环节涵盖机身、机翼等关键结构的制造,对飞机的整体性能和安全性起着决定性作用。发动机作为飞机的“心脏”,价值量占比为20%-25%。它是飞机动力的来源,其技术水平直接影响飞机的航程、速度等关键性能指标,研发和制造难度极大。机载设备的价值量占比在25%-30%,包括航电系统、飞控系统等,这些设备如同飞机的“神经中枢”,保障飞机的操控性、导航和通信等功能的正常运行。其余系统如内饰等,价值量占比为10%-15%。虽然占比相对较小,但内饰的舒适性和品质对乘客体验有着重要影响,也是飞机制造中不容忽视的环节。
表2 大飞机全生命周期价值拆分
资料来源:金伟《打造并拓展中国大飞机产业链》,深企投产业研究院整理。
产业链各环节现状
(一)机体结构
C919机体结构国产化率接近100%,由中航系主导研制生产。C919的机体结构涵盖机头、前/中/后机身、外翼、垂尾、平尾、活动面等十余个部段,由中国商飞自主设计,中航系企业主导分工制造。其中,成飞民机负责机头,洪都航空供应前机身和中后机身,中航西飞承担中机身(含中央翼)、外翼盒段及襟翼等部件,任务量占比超50%;中航沈飞负责后机身前段、垂尾及发动机吊挂,哈飞集团生产翼身整流罩和起落架舱门,昌飞供应前/后缘襟翼,航天海鹰参与后机身后段和副翼复材制造。航天特种所开发航空材料并负责雷达罩,浙江西子承担APU舱门和RAT舱门研制。此外,江苏美龙、武汉航达等民营企业作为II、III类供应商参与零部件供应。通过C919项目,国内企业构建了符合国际标准的民机研发体系,推动了航空制造技术升级和人才储备。
图5 C919机体制造商
图片来源:中国商飞、中泰证券。
表3 C919机体部件主要供应商
资料来源:Airframer,中国商飞等,深企投产业研究院整理。
(二)发动机
航空发动机(aero-engine)是一种高度复杂和精密的热力机械,作为飞机的心脏,不仅是飞机飞行的动力,也是促进大飞机产业发展的重要推动力。
全球航发制造商竞争格局基本稳定,CFM、P&W、RR、GE四大航发公司占据全球八成市场份额。航空发动机市场的竞争格局高度集中,由通用电气(GE)、罗尔斯·罗伊斯(Rolls-Royce)、普惠(Pratt & Whitney)和赛峰(Safran)等少数几家全球领先的公司主导。在商用航空领域,GE与赛峰的合资公司CFM国际(CFM International)在窄体飞机发动机市场占据主导地位,其LEAP发动机系列广泛应用于空客A320neo和波音737 MAX等主流机型。罗尔斯·罗伊斯则主要集中在宽体飞机发动机市场,旗下Trent系列发动机广泛应用于波音787、空客A350等远程飞机。普惠的PW1000G系列齿轮传动涡轮风扇发动机(GTF)在节油性方面表现出色,成为A220和E2等窄体飞机的优选动力系统。从交付量来看,CFM、P&W、RR、GE四大航发公司占据全球商用航发约80%市场,除四大航发公司之外,霍尼韦尔(Honeywe)等企业也在某些细分领域具有一定竞争力,霍尼韦尔在公务机发动机及APU领域具有一定市场优势。
图6 2023年全球航空发动机市场份额
资料来源:《Commercial Engines 2023》,深企投产业研究院整理。
我国商用航空发动机研制尚处于起步阶段,C919等国产商用客机前期仍采用国外航空发动机。长期以来,我国商用航空发动机研制相对落后。国内民航飞机市场基本也被波音、空客等公司占据,即便是国产商用客机,前期仍选用的国外航空发动机,如C919选用CFM的LEAP发动机,ARJ21选用的是GE航空的CF34发动机。C919采用的LEAP发动机是全球窄体客机动力系统的主流机型,兼具性价比及稳定性。
Leap系列作为CFM研发的新一代商用发动机旗舰产品,搭载复材叶片及涡轮机罩,采用缩小版Safran低压涡轮机。Leap共有三型,其中Leap-1A供给空客主力机型A320系列,Leap-1B供给波音主力机型737MAX,Leap1C供给C919。据CFM公开数据,Leap-1A/B型号单台定价稳定在1450万美元(约合人民币1.04亿元)。仅以中国民航市场为例,装配该发动机的A320neo机队累计飞行时数突破10000小时,其燃油效率(较前代提升15%)、排放控制(氮氧化物减少50%)及维护周期(延长20%)等核心指标均通过高强度商业运营验证,为后续市场拓展奠定技术信用基础。
表4 LEAP-1A/B/C三型发动机主要性能指标对比
资料来源:CFM国际公司官网,深企投产业研究院整理。
国产发动机研制加速,C919后期拟换装国产CJ-1000A,商用航空发动机有望逐步实现自主化。CJ-1000A(长江-1000A)项目早期由航空工业主导,在2011年CJ-1000A定名前,中国预研SF-A和SF-B作为C919的商用航发;2016年后,CJ-1000A项目交由航发集团负责;首台CJ-1000A于2018年5月17日首次点火;第二台于2018年11月制成,用于高压涡轮机的测试;2019年6月,中国航发披露已完成三台CJ-1000A的制造,并正在进行核心机测试;2020年,CJ-1000A于中国飞机强度研究所开始下一阶段测试,并进入试制阶段。截至2024年,长江1000型发动机已进入试飞阶段,展现出了优异的性能。官方曾提出“2025年完成适航取证”的目标,但受技术复杂度与供应链问题影响,实际进度可能延迟。业内估计其商业应用或推迟至2028年前后,届时长江1000型发动机将实现商业服役,部分替换LEAP-1C,但是否要实现完全替换,还取决于美国是否断供。目前,国产航空发动机的涡轮叶片、压气机等核心部件已经逐步实现自主生产,预计到2026年,长江1000型发动机的国产化率将达到100%。
图7 CJ-1000A发动机
图片来源:中国航发官网。
CJ-1000A是中国突破航空发动机“卡脖子”技术的战略产品,LEAP-1C则是国际成熟动力方案,二者在自主可控性、市场验证阶段和技术路径上差异显著。长江1000型发动机专为C919设计,在设计上比LEAP-1C稍大,具备更高的燃油效率和推力重量比。
表5 CJ-1000A发动机和LEAP-1C发动机对比表
资料来源:中航商发、CFM国际公司官网,深企投产业研究院整理。
随着国产大飞机规模化交付,我国国内航空发动机领域公司将充分受益。航空发动机产业链涵盖从原材料供应到制造、应用维护的全过程。上游包括高温合金、钛合金、陶瓷基复合材料等特种材料及涡轮叶片等关键零部件,依赖精密铸造等高端技术。中游为发动机的设计、研发与制造,是产业链的核心部分。下游是发动机的应用和维护服务,涵盖了商用航空公司、军用和民用等多个领域。随着C919等国产大飞机进入批量化、规模化生产交付阶段,LEAP系列发动机的外贸转包需求有望增加,同时CJ-1000A发动机的研制也将推动国内航空发动机产业链企业受益。
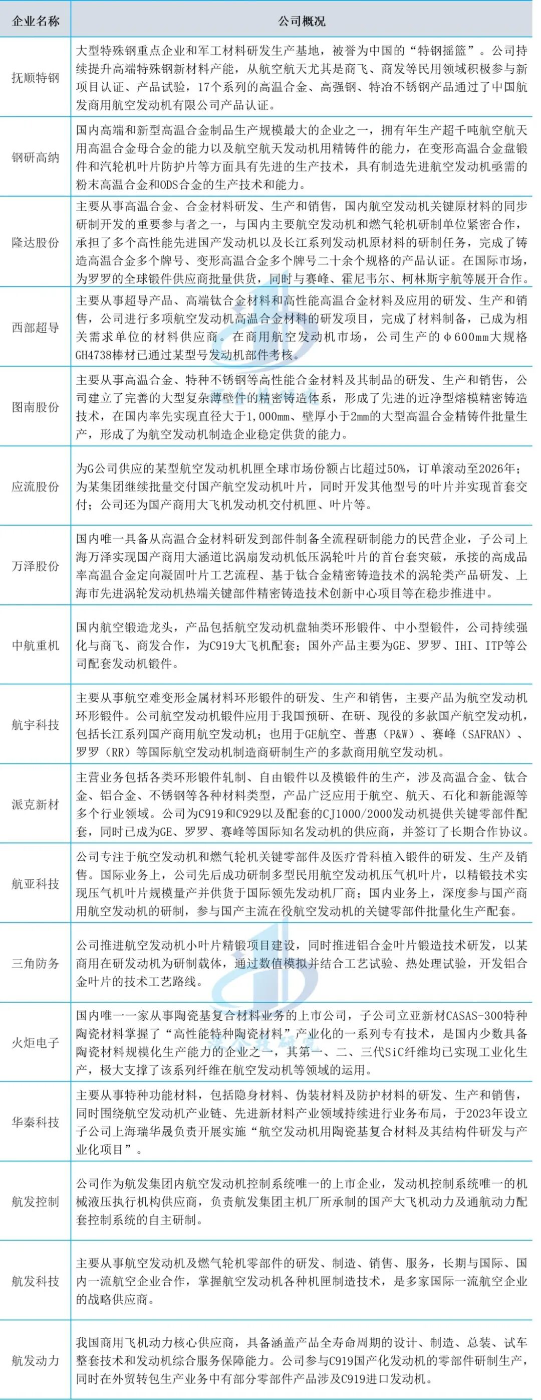
我国航空发动机领域上市公司有高温合金(抚顺特钢、钢研高纳、隆达股份、西部超导)、铸造(图南股份、应流股份、万泽股份)、锻造/叶片精锻(中航重机、航宇科技、派克新材、航亚科技、三角防务)、陶瓷基复材及加工(火炬电子、华秦科技)、控制系统(航发控制)、零部件加工和主机厂(航发科技、航发动力)。主要上市企业如下表所示。
表6 我国航空发动机领域主要上市企业
资料来源:深企投产业研究院整理。
表7 C919发动机部件主要供应商及潜在供应商
资料来源:Airframer,中国商飞等,深企投产业研究院整理。
(三)机载系统
C919机载系统供应商仍由外资主导,国产替代空间广阔。机载系统是飞行器上执行飞行保障各项功能的系统的总称,涵盖机电与航电两大系统,为民用飞机三大核心组成部分之一。它对飞机的正常飞行、信息处理、操控性能至关重要,并且占据飞机总价值的30%-40%,是民用客机产业高附加值的关键部分。根据蒲毅等在《民用飞机机载系统正向研制体系创新研究》中指出,当前如C919等机型的多数机载系统工作包仍由国外供应商主导。以C919为例,其全部40个一级机载系统工作包中,有39个由国外供应商负责,这显示出国产民机在机载系统自主化方面具有较大提升空间。
图8 C919部分核心机载系统工作包分布情况
资料来源:蒲毅等《民用飞机机载系统正向研制体系创新研究》,深企投产业研究院整理。
合资模式助推国产化,显著提升我国民机产业配套能力。中国商飞在C919项目国际合作中实施“优选+培育”双轨战略,择优选择GE、Honeywell、CFM等跨国公司作为机载系统供应商的同时,推动国际供应商与国内企业开展合作,组建了航电、飞控、电源、燃油和起落架等机载系统的16家合资企业,推动航空关键系统技术共享与本地化转移,显著提升了我国民机产业研发与制造的整体水平以及配套能力。例如由GE与中航工业对等持股建立的昂际航电,该企业不仅完成核心航电系统的国产化突破,更发展成为具备系统集成能力的航空电子解决方案供应商,已经成为C919核心航电系统供应商和集成商,同时标志着我国在高端航电领域实现从技术引进到自主创新的跨越。
表8 部分为C919项目配套的机载系统领域中外合资企业
资料来源:ifr,伊顿上飞(上海)航空管路制造有限公司官网,航空产业网,中航民用航空网等,深企投产业研究院整理。
航空工业机载落户上海强化战略支点,国产大飞机机载系统自主化进程提速。2024年,中航工业全资子公司中航机载系统有限公司正式落户上海闵行区,通过“一套班子、两块牌子”模式统筹中航民机机载系统工程中心的战略职能。作为国家民机机载产业链“链主”,该平台深度聚焦航电、飞控、电力、起落架等七大核心系统领域,依托国家级专项工程加速关键技术突破,已建成机电、飞控、航电等五大专业分中心,系统推进国产大飞机机载系统研发制造体系重构。此次战略布局通过“链主引领+产业链协同”模式,整合国内外优势资源构建创新联合体,重点突破航电集成、飞行控制、燃油液压等“卡脖子”环节,强化国家战略科技力量。预计专业化整合将加速实现两大目标:一是构建覆盖系统集成、核心部件、基础材料的完整产业生态,推动国产替代从单点突破转向体系化升级;二是依托长三角高端制造集群优势,形成民机机载系统“研发-制造-验证”一体化能力,助力C919等国产机型实现从“主制造商集成”向全产业链自主可控的跨越发展。
——航电系统
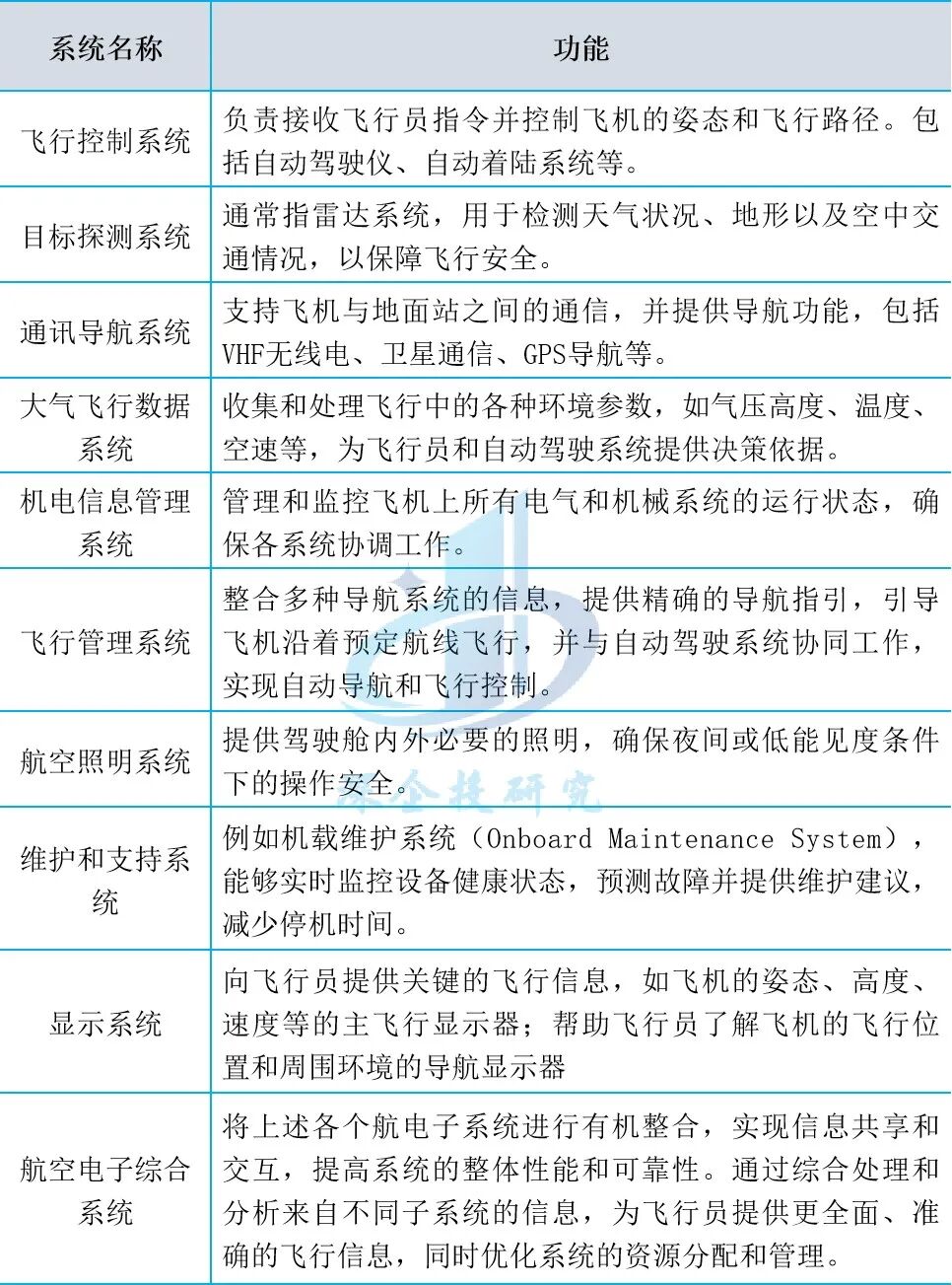
航电系统即航空电子系统,是飞机上所有电子系统的总称,它对于飞机的飞行安全、效率以及任务执行能力起着关键作用,各子系统协同工作以保障飞机的各项功能实现。大飞机的航电系统主要包括飞行控制系统、目标探测系统、通讯导航系统、大气飞行数据系统、机电信息管理系统和航空照明系统等。通过上述各子系统的协同工作,航电系统为飞行员提供了全面的飞行信息支持,增强了飞行的安全性和效率。同时,随着技术的进步,航电系统也在不断向更高集成度、智能化方向发展。
表9 航空航电系统构成和功能
资料来源:中航机电官网,深企投产业研究院整理。
合资企业主导核心系统集成与研发。昂际航电(中航工业与通用电气合资)作为核心I级供应商,承担了IMA航电系统、综合显示系统、飞行管理系统、机载维护与记录系统的开发,占航电系统总工作量的50%,成为C919的“神经中枢”;鸿翔飞控(中航自控所与霍尼韦尔)、鹏翔飞控(中航自控所与派克宇航)负责飞行控制系统研发;雷华柯林斯(中航雷达所与柯林斯)提供综合监视系统;中电科泰雷兹(电科集团与泰雷兹)开发客舱核心与娱乐系统。
国内企业独立承担部分子系统研制。国内军工企业通过自主研发承担了多项关键任务,如航空工业上电所独立完成驾驶舱显示系统及网络交换机的研制;航空工业测控所自主开发客舱核心控制系统、驾驶舱信息系统、视频监视系统及客舱娱乐系统;凯天电子参与大气数据系统,上航电器提供控制板组件与调光控制系统。
——机电系统
机电系统为全机传递能量,保障全机正常运转。机电系统在飞机的整体运作中扮演着至关重要的角色,负责将能量传递至各个子系统,确保飞机的正常运行。电气化技术作为航空领域机电系统与动力系统融合的关键创新,已经成为推动航空技术进步的重要趋势。当前空客A-380和波音B-787均采用多电技术,燃油消耗和座英里成本比现有飞机分别降低20%和10%左右。
表10 航空机电系统构成和功能
资料来源:中航机电官网,深企投产业研究院整理。
外资主导核心系统供应。C919机电系统的I级供应商中,超过一半为国外企业,外资在关键领域占据主导地位。例如,起落架系统由德国利勃海尔负责开发、供应与维修;氧气系统由美国柯林斯和法国赛峰提供;霍尼韦尔则深度参与飞控系统、刹车系统等多个核心环节。
合资合作加速技术转移与国产化。为提升本土配套能力,国内供应商通过与欧美航空巨头成立合资企业,逐步切入机电系统供应链。例如:电源系统:航空工业电源与美国汉胜合资成立西安中航汉胜电力有限公司;电气线路互联系统:商飞上飞与赛峰合资成立上海赛飞航空线缆制造有限公司;液压/燃油惰化系统:商飞上飞与伊顿合资成立伊顿上飞(上海)航空管路制造有限公司,这也是中国商飞首个合资项目,标志着C919国际合作迈出重要一步。通过合资模式,国内企业逐步积累技术经验,为未来实现机电系统全面国产化奠定基础。
表11 C919机载系统主要供应商
资料来源:Airframer,中国商飞等,深企投产业研究院整理。
(四)结构材料
铝材料仍是主要用料,复合材料比例不断提升。C919的材料选用充分考虑轻量化、高可靠、长寿命、高效能和绿色环保等性能,兼顾了成熟性和先进性。各部件选材方面,C919的机头、大翼、缝翼、进气道等结构采用了铝合金材料;前机身和中、后机身采用了第三代铝锂合金,雷达罩、短舱、舵面、尾翼、机身后压力隔框、机身尾椎、小翼、翼身整流罩等结构采用了复合材料。复合材料在飞机整体结构重量中所占的比重达到了12%。这也是我国民用航空制造业在主承载结构、高温区域以及增压区域内首次应用了复合材料,为复合材料在商用航空制造业中的进一步推广和应用积累了宝贵的工程实践经验。
图9 C919机体使用的材料示意图
图片来源:吴光辉《大飞机引领先进材料发展》。
——铝材
铝合金因其轻质特性在全球航空制造业中被广泛采用作为主要的结构材料。近年来投入服务的新一代大型商用飞机中,例如空客A380和波音B777系列,铝合金在飞机机体结构重量中所占的比例依然超过60%。而在目前代表着航空工业最前沿技术的飞机型号,如波音B787梦幻客机和空客A350,铝合金的使用量虽然有所减少,但依然占据了机体结构重量的20%至35%。尽管新型材料不断涌现,铝合金在航空领域的关键作用依然不可替代。
表12 主流机型选材对比(%)
资料来源:深企投产业研究院整理。
铝材是C919机体结构的核心材料,占总净质量的65%。主要应用于中央翼、机翼、机身等主承力部位。具体采用2000系和7000系传统铝合金,例如前机身、中机身、机头与机翼结构件几乎全部由铝合金制造。国产化方面,中国铝业、南山铝业等企业已实现部分高端铝材的自主供应,西南铝业生产的7050铝合金厚板覆盖C919铝材需求的50%以上。
——铝锂合金
铝锂合金推动机身轻量化与性能提升。C919大型客机结构材料中,第三代铝锂合金因其显著的综合性能优势成为核心选择。相较于传统铝合金,铝锂合金密度降低3%,在保持高强度的同时具备优异的损伤容限性,可使飞机构件减重10%-15%、刚度提升15%-20%,直接提升飞机的燃油经济性和安全性能。该材料广泛应用于机身关键部位:前机身、中机身及中后机身的蒙皮、长桁、地板梁、座椅滑轨等核心部件均采用铝锂合金制造,占全机结构材料用量的7.66%,累计减重约150kg(减重比例7.4%)。目前使用的2196、2198、2099三种铝锂合金牌号均在美国铝业协会(AA)注册,其中蒙皮板材、挤压材、锻件等主要依赖美国铝业公司(Alcoa)供应,达文波特厂生产板材,拉斐特厂加工挤压材与锻件,部分非锂系铝合金挤压材则由美铝韩国工厂提供。此外,全机1600-1700块钣金件组装需使用超6万个铆钉,涵盖2XXX系铝合金(含锂及非锂),均由美铝苏州工厂生产,凸显铝材供应链的高度国际化分工。
图10 C919铝锂合金使用情况
图片来源:吴光辉《大飞机引领先进材料发展》。
进口依赖与技术垄断,供应链安全风险亟待破解。C919铝材供应链初期高度依赖美国铝业公司,关键材料国产化能力不足带来潜在风险。一方面,铝锂合金及高端7XXX系铝合金(如7055、7050)长期被美铝技术垄断,国内企业缺乏适航认证经验与规模化生产能力,导致蒙皮、长桁等核心材料完全依赖进口;另一方面,供应链跨国分工复杂,美国、韩国、中国三地协同加工的模式虽提升效率,但也增加地缘政治、物流中断等外部风险。以机身蒙皮为例,其所需的高精度板材需由美铝达文波特厂独家供应,该厂拥有全球领先的航空铝材轧制技术;而座椅导轨等复杂截面挤压材依赖美铝拉斐特厂专有工艺,国内短期内难以复制。因此,尽管国产铝材已在部分非承力部件实现替代,但涉及主承力结构的高强高韧铝合金仍受制于人,成为国产大飞机供应链自主可控的关键短板。
国产替代加速突破,自主保供体系逐步成型。近年来,中国铝业集团与南山铝业等企业通过技术攻关,已在高端航空铝材国产化领域取得里程碑式突破。2018年,中国铝业旗下西南铝研发的7050铝合金预拉伸厚板通过中国商飞适航认证,成为国内首个进入C919合格产品目录的航空铝材,截至2024年1月累计供货近600吨,应用于机身框架、翼肋等主承力结构;2021年,南山铝业自主研发的2系(2024)、7系(7055)铝合金厚板及薄板获中国商飞认证,填补国产民机铝材空白,标志着国产材料开始替代进口。两大龙头企业的突破不仅涵盖材料熔铸、轧制、热处理全流程工艺,更通过严格适航认证验证性能对标国际标准,初步构建起航空铝材“研发-认证-量产”体系。尽管第三代铝锂合金及部分超高强铝合金仍依赖进口,但国产化进程已显著降低关键材料“卡脖子”风险,并为后续C929宽体客机材料研发奠定技术基础。
当前C919铝材供应链呈现“进口主导与国产替代并行”特征,未来需从三方面强化自主可控能力:其一,突破核心材料技术壁垒,重点攻关铝锂合金成分设计、大规格铸锭成型、高精度轧制等“卡点”,推动2198、2099等牌号国产化;其二,完善适航认证体系,建立与国际接轨的材料性能数据库及认证标准,缩短国产材料商业化周期;其三,优化产业链协同,通过上下游联合研发(如商飞-铝企-高校合作)提升材料-设计-制造一体化能力。随着国产铝合金在更多机身部位实现批量应用,C919铝材自主化率有望从现阶段局部替代向全机覆盖升级,最终形成成本可控、安全可靠的航空材料供应体系,支撑中国民机产业全球化竞争。
——钛合金
C919钛合金用量显著领先,彰显材料技术突破。钛合金的高比强度(强度与钢相当,密度低40%)使其成为减重关键材料,同时其耐腐蚀、耐高温、抗疲劳等特性显著提升了飞机的结构效率与经济性。C919大型客机在结构材料选择上实现了重大突破,钛合金用量达到机身结构重量的9.3%,远超同级别机型波音737(4%)和空客A320(4.5%),体现了国产大飞机对轻量化与性能优化的追求,也标志着我国在航空材料领域的技术进步。此外,C919首次应用钛合金3D打印技术,进一步提升了制造效率。
钛合金应用覆盖核心部件,性能适配性突出。钛合金在C919上的应用涵盖机头、吊挂、尾翼、中央翼盒、前机身压力隔框等关键承力结构。具体应用形式包括:1)锻件与板材:用于大型承力构件,如机翼梁、机身骨架等,需满足高韧性、抗疲劳等要求;2)紧固件:钛合金铆钉、螺栓用量达20万件/架,替代传统钢材以减轻重量并避免电偶腐蚀;3)发动机部件:压气机盘、叶片等需耐受350℃以下温度,要求高热稳定性与抗氧化性。C919选用了6种钛合金牌号(如CP-3、Ti-6Al-4V、Ti-55531),覆盖低强高塑至高强高韧等级,产品形式包括锻件、厚/薄板、型材等,形成完整的材料体系。与复合材料的高相容性进一步推动其应用,例如钛合金与碳纤维结合可有效防止电偶腐蚀,提升结构可靠性。
国产供应链成熟,龙头企业主导供应。我国已构建完整的航空钛合金产业链,主要供应商包括宝钛股份、西部超导及西部材料等。其中宝钛股份作为中国商飞核心供应商,提供钛合金棒材、厚板及薄板,承担C919首架机超20项材料供应,并投资3.29亿元建设万吨自由锻压机项目以支持批量生产;西部超导专注高端钛合金棒材,其Φ650mm大规格产品已用于C919大型承力件,并通过商飞资质认证,形成紧密合作关系;西部材料实现航空航天薄板稳定量产,补充高端板材需求。此外,宝钢股份在钛合金锻件领域取得突破,成功研制TC4、TC18等牌号产品。国产化率方面,钛合金是C919国产化率最高的先进材料,供应链自主可控能力显著提升。
大型客机钛用量持续提升,市场空间广阔。从现有具体数据看,C919空机重量为42.1吨,单机钛含量达3.92吨;若考虑钛合金零部件成材率(约8%),则单机钛合金需求量高达49吨。按商飞预测的2000架订单计算,机身钛合金总需求将达4万吨(不含发动机),产业链市场空间广阔。从未来趋势来看,一方面,机型迭代推动需求,C919、C929的钛合金用量分别为9.3%、15%(预计),空客A320、空客A350钛用量分别为4.5%、14%,波音737、波音787分别为4%、15%,随大飞机迭代升级,钛合金需求将呈阶梯式增长,C929有望追赶国际先进水平;另一方面,军民融合潜力会持续释放,军用飞机钛用量普遍高于民航(如歼20达20%),技术互通性为产业链提供增量场景。
——复合材料
复合材料成为C919轻量化核心,应用场景覆盖主次承力结构。C919复合材料占比达11.5%,以碳纤维、玻璃纤维及芳纶蜂窝为主,兼顾性能与成本优化。C919大型客机是国内首次在民机领域规模化应用复合材料的机型,其复合材料占全机结构总重11.5%,主要应用于雷达罩、机翼前后缘、活动翼面、后机身、尾翼等主承力和次承力结构。具体材料包括三类:碳纤维复合材料(T800级高强碳纤维用于平尾、垂尾、后机身等主承力部件,抗冲击性强;T300级用于次承力部件如翼梢小翼)、玻璃纤维复合材料(用于雷达罩、襟翼,介电性能适配雷达工作且成本较低)、芳纶蜂窝材料(舱门、客货舱地板,轻质高强且耐腐蚀)。其中,T800级碳纤维复合材料是国产民机首次采用,相比传统T300级材料强度提升30%、模量提升15%,显著增强机身结构效率。复合材料的大规模应用使C919较上一代机型减重10%-15%,燃油经济性提升5%-7%,成为实现飞机性能突破的关键技术路径。
对标国际机型,国产复材供应链处于进口替代攻坚期。C919复材供应链仍以进口为主,但国产厂商加速突破适航认证与技术验证。目前C919使用的T800级碳纤维预浸料、环氧树脂基体等核心材料依赖进口(如东丽TORAY、赫氏Hexcel),尤其在主承力结构领域国产化率不足30%。随着中复神鹰、光威复材等国内企业的崛起,T800级碳纤维已实现国产化,2018年进入规模化生产,2020年进一步优化工艺,当前国产价格已降低30%以上,国内市场占有率超过50%。国内企业通过技术攻关进入商飞供应链验证阶段:如光威复材碳纤维及阻燃预浸料通过C919的PCD(工艺控制文件)验证,进入预批准名单;中复神鹰T800级航空预浸料和SYT55G(T800)碳纤维分别于2021-2022年通过商飞认证,成为国内首家实现高强碳纤维国产化企业;中航高科开发复合材料预浸料、蜂窝及结构件,支撑次承力部件国产替代。
尽管国产复材在性能上接近国际水平,但受限于航空级材料批次稳定性、工艺数据库积累不足,短期内仍需依赖进口。此外,芳纶蜂窝材料已实现自主供应(如中航复合材料公司),但高端树脂基体(如增韧环氧)仍依赖陶氏、亨斯迈等外企。
复材用量提升趋势明确,国产大飞机技术路线对标国际。中国商飞复合材料应用策略与国际主流机型高度同步,ARJ21复材占比仅2%(对标B737),C919提升至12%(对标A320),研发中的C929宽体客机计划将复材占比提升至51%(对标B787/A350)。技术路线上,主承力结构以T800级碳纤维/增韧环氧树脂为主,次承力结构采用T300级碳纤维/非增韧环氧树脂,新型材料如热塑性复合材料(C929机翼)、液体成型材料(C929窗框)正在验证。这一路径既遵循“材料-设计-制造”一体化规律,也倒逼国内产业链升级,设备与工艺需突破自动铺丝机(AFP)、热压罐成型等高端装备自主化;标准体系要建立与FAA/EASA接轨的适航认证标准,缩短国产材料商业化周期;成本控制要通过规模化生产降低T800级碳纤维成本(当前国产价格较进口低但产能有限)。
突破“卡脖子”环节、完善产业链协同是国产复材替代的核心任务。未来C919及后续机型复材供应链自主化需聚焦三大方向:一是核心材料技术攻关,突破高纯度碳纤维原丝(PAN)、增韧环氧树脂合成、芳纶纸国产化等关键技术,打破日美企业垄断;二是工艺与装备升级,提升自动铺放、树脂传递模塑(RTM)等工艺精度,实现热压罐等高端装备国产替代;三是产业链协同创新,推动“材料-设计-制造-认证”一体化(如商飞联合中复神鹰、航空工业复材等建立联合实验室),加速T1100级碳纤维、陶瓷基复合材料等前沿技术储备。预计到2030年,C919复材国产化率有望从当前不足30%提升至60%,C929复材自主供应体系初步成型,带动中国航空复合材料产业规模突破千亿元,跻身全球航空材料竞争第一梯队。
表13 C919铝材、钛合金、复材主要供应商
资料来源:中国商飞,深企投产业研究院整理。
(五)零部件加工
——航空锻造
锻铸件是航空制造领域的核心结构件,在飞机及发动机制造中占据重要地位。在飞机制造方面,锻件主要用于制造承受交变载荷和集中载荷的关键重要零件。其制成的零件重量在飞机机体结构重量中占比约20%-35%,在发动机结构重量中占比约30%-45%。机身结构件多为模锻件,涵盖舱门门框、机头风挡边框、机翼与机身连接件、机翼边条、承力梁、框锻件、发动机吊挂系统锻件、机身承力框锻件以及转向舵转轴梁锻件等。在航空发动机制造中,锻件以盘环件为主,包括封严环、支承环、风扇法兰环、固定环、压缩机级间挡圈、燃烧室喷管外壁环件、涡轮导向环、整流环等。从价值量来看,依据证券导报数据,锻件在飞机构件中的价值占比约6%-9%,在飞机发动机中的价值占比约15%-20%。
图11 航空发动机环形5件
图片来源:航宇科技招股说明书。
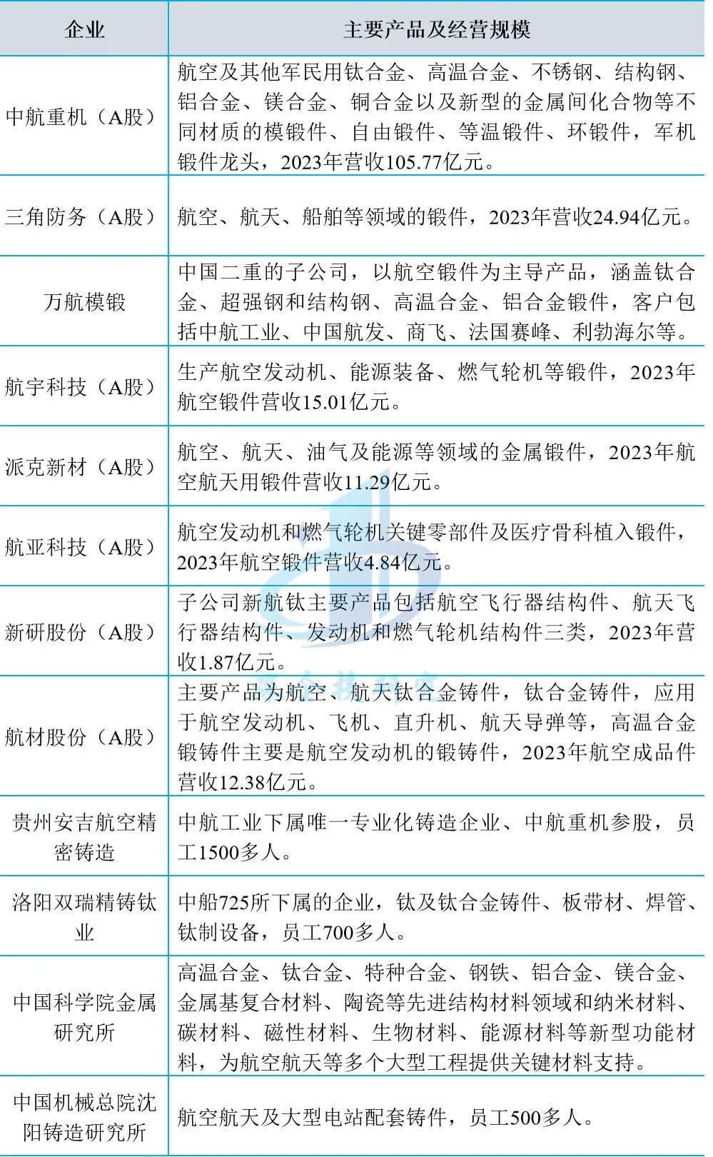
国内锻造企业通过技术攻关,逐步打破进口依赖。国内从事航空锻造的锻件厂商包括中航重机(A股)、二重万航、三角防务(A股)、万航模锻、派克新材(A股)、航宇科技(A股)、航亚科技(A股)、四川新航钛(新研股份)等;铸件企业主要有航材股份(A股)、安吉精铸、宝钛股份、中船725所下属双瑞精铸、中科院金属所和沈阳铸造等。其中,中航重机联合中国商飞建立“大飞机锻铸联合创新平台”,实现数据交互与工艺协同,覆盖机身框架、翼肋等模锻件;二重万航完成C919起落架、垂尾、发动机吊挂等130余项锻件研制,技术对标国际标准;三角防务/派克新材专注于盘环类发动机锻件,支撑国产航空发动机供应链安全。当前,国产锻铸件在精度控制(±0.1mm)和疲劳寿命(≥10^7次循环)等指标上接近国际水平,但大尺寸整体锻件(如翼梁)仍依赖进口设备,未来需突破重型模锻压机(8万吨级以上)自主化。
表14 我国航天锻铸件主要企业
资料来源:深企投产业研究院整理。
——复材加工
热压罐与自动铺放技术主导复材制造,自动化工艺驱动效率升级。在制造工艺上,热压罐工艺是大飞机复材的主要工艺,其低成本制造技术已应用于主承力结构。同时,自动化制造与检测技术广泛运用,推动复材走向专业化、规模化生产,大幅提升了生产效率与质量稳定性。自动化制造技术中,自动铺放技术尤为关键,分为自动铺带和自动铺丝两类。自动铺带技术特别适用于机翼部件制造,如B787机翼和中央翼蒙皮采用Forest-Line公司的两步法自动铺带机,A350机翼上下蒙皮采用M・Torres公司的龙门式铺带机;自动铺丝技术在机身制造方面应用突出,B787、A350的机身以及B777X机翼蒙皮、MS21机翼蒙皮均采用了该技术。此外,自动化预成型技术在B787和A350上有应用,液体成型工艺则在MS-21和A220上得到运用。
国内企业加速渗透主承力部件市场,国产替代稳步推进。C919复材加工以热压罐成型为主,结合自动铺带(机翼蒙皮)和自动铺丝(机身曲面)技术,实现高精度、高效率生产。国内厂商分工明确:其中中航高科承担C929前机身工艺研制,垂直尾翼优化设计通过商飞认证;航天环宇完成C919机身、机翼工装设计与制造,技术覆盖复材结构件全流程;广联航空掌握热压罐成型工艺,专利技术应用于C919/929复材零部件试制。尽管T800级碳纤维预浸料仍依赖进口(东丽、赫氏),但光威复材、中复神鹰已通过PCD验证,国产复材在次承力结构(如襟翼、整流罩)渗透率超40%。未来需突破自动铺丝机(AFP)国产化,降低设备采购成本(进口设备单价超2000万元)。
——精密加工
数控加工技术与特殊过程工艺处理等是航空零部件实现精密加工的核心技术。由于航空零部件结构、形状以及零部件间配合关系复杂,部分还带有大量薄壁。并且,其加工材料多为航空特殊铝合金、钛合金及不锈钢等,这些材料轻质却难加工,且尺寸跨度大,易变形,所以数控加工技术在航空零部件加工中被广泛采用。特殊过程工艺处理涵盖无损检测、热处理、表面处理等方面。无损检测主要用于保障每道工序的制造质量契合设计要求;热处理工艺能够改变材料的力学、物理和化学性能,同时消除内应力;强化和表面处理则可使零件具备优良的耐高低温性能以及抗老化、耐腐蚀能力。
图12 航空精密加工飞机零部件一般所处部位
图片来源:爱乐达招股书。
我国参与航空精密加工的企业主要有爱达乐、通达股份、利君股份等,相关企业涉及多种航空零部件的精密加工、装配以及特种工艺处理等,常见产品加工类型包括肋类、梁类、接头类、组件类航空零件的加工。爱达乐、通达股份等企业长期专注航空制造领域,积累了丰富经验;西子航空、沈阳国泰等企业通过与国内外航空企业合作,积极参与到C919等多种机型的零部件生产制造中,为我国航空产业发展贡献力量。
表15 我国航空零部件精密加工主要企业
资料来源:爱达乐等公司官网,深企投产业研究院整理。
——蒙皮加工
镜像铣作为飞机蒙皮加工的创新技术,展现出高效、绿色的特性,有望取代传统飞机蒙皮化铣。传统的飞机蒙皮化铣加工工艺沿用多年,存在诸多弊病,其化学污染严重,耗电量大,且消耗的铝材无法回收,一直是行业困扰。对于新一代铝锂合金蒙皮的加工,化铣还需额外采取防燃防爆的特殊措施,这进一步增加了工艺的复杂性、成本以及安全风险。与之相比,镜像铣技术优势显著。它集成了厚度减薄、切边、铣缺口、制孔、实时厚度检测及误差补偿等多种功能。在加工单个零件时,镜像铣工艺流程更为简单,加工精度更高,而且工艺绿色环保、安全可靠,因而具备逐步取代化铣的潜力。
C919前机身采用第三代铝锂合金蒙皮镜像铣工艺,本土企业实现关键技术突破。C919大型客机前机身大部段采用第三代铝锂合金材料,并且采用了蒙皮镜像铣工艺,替代传统化铣减少污染,加工效率提升30%。国内布局蒙皮加工的供应商包括洪都航空、三角防务和兴航科技。其中洪都航空(A股)作为C919大型客机前机身供应商,首次在前机身大部段采用第三代铝锂合金材料。为此专门建设近20万平方米大部件装配厂房,引进全球第二台蒙皮镜像铣设备,攻克铝锂合金蒙皮喷丸强化等多项关键技术。三角防务(A股)主要从事航空、航天、船舶等行业锻件产品的研制、生产、销售和服务。2021年发行可转债募集资金,用于建设先进航空零部件智能互联制造基地项目,打造航空精密零件数字化智能制造生产线和飞机蒙皮镜像铣智能制造生产线;兴航科技锚定蒙皮生产市场目标,2019年组建专业团队开展蒙皮加工用工业母机和工艺技术研究,先后于2022年10月、2023年8月攻克壁厚3毫米以下及3毫米以上(含6毫米)超厚双曲蒙皮的加工工艺技术,打通蒙皮制造工艺链核心关键环节。
——内饰和玻璃
国产内饰系统通过适航认证,打破外资垄断供应链。C919内饰系统国产化率超60%,关键供应商包括菲舍尔、铁锚科技及美龙航空等。其中菲舍尔为商飞提供客舱内饰,通过FAA/EASA防火认证(燃烧毒性指标≤ICAO标准),同时也是空客、波音、庞巴迪、中国商飞、航空工业西飞民机、成飞民机、赛峰等企业的合格供应商;铁锚科技自主研发航空玻璃梯度镀膜技术,解决加温均匀性难题,实现了航空玻璃的创新突破,替代美国PPG供应,已成为国产大飞机C919、C929飞机玻璃的主要供应商;美龙航空主营高分子材料、航空航天内饰、精密机械加工以及先进复合材料零组件的设计、制造、装配与维修,该公司货舱内饰系统减重15%,成本较进口方案降低30%,已成为中国商飞货舱内饰系统供应商。
(六)大部件装配
C919机体九大部件接近100%国产化,航空工业系企业主导分工。C919由9家国内企业完成全机大部段装配,主要为航空工业下属企业。2009年5月26日,在上海举行的C919大型客机机体供应商理解备忘录签署仪式上,中航工业下属的济南特种工艺研究所(637所)、成飞民机、江西洪都、西飞国际、沈飞民机、哈飞、昌飞,以及西子航空、航天海鹰这9家国内企业与中国商飞公司签署了供应商理解备忘录。具体分工为:637所负责雷达罩;成飞民机负责机头;航空工业洪都负责前机身与中后机身;西飞国际负责装配外翼翼盒、中机身(含中央翼)、襟翼、副翼、缝翼;沈飞民机负责装配后压力框部段、后机身前段、发动机吊挂、垂直尾翼;哈飞负责翼身整流罩、起落架舱门、垂直尾翼;昌飞负责前缘襟翼、后缘襟翼、缝翼及整流罩;航天海鹰负责后机身后段、副翼;西子航空承接C919大飞机APU舱门和RAT舱门的研制制造任务。
表16 C919机体大部段9家供应商分工明细
资料来源:中国民用航空网等,深企投产业研究院整理。
中航西飞:拥有完整民机部件生产制造体系与先进研制能力,在国际国内民机研制领域地位重要,是国家大飞机等项目核心参与力量。作为C919最大机体结构件供应商,承担中机身(含中央翼)等工作包研制生产;也是ARJ21飞机部件主要生产企业。
中航沈飞:被誉为“中国歼击机摇篮”,是我国民机机体结构大部件研发制造企业。沈飞民机承担C919项目后机身前段等工作包制造任务,以及ARJ21飞机尾段等研制任务。
中航成飞(中航电测):中航电测通过发行股份购买资产方式注入航空工业成飞。航空工业成飞是航空工业集团唯一大型民用飞机专业化机头供应商,负责C919、ARJ21等机头研制及批量生产任务。
洪都航空:国内教练机科研生产基地,其联营企业洪都商飞是我国研制国产大飞机的专业化航空制造企业,主要负责C919大型客机前机身和中后机身的研制与生产。
中直股份:我国直升机和通用、支线飞机科研生产基地。子公司昌飞公司承担C919大型客机前缘缝翼和后缘襟翼两大部段研制;哈飞承担翼身整流罩等研制。
三角防务:主要从事航空等行业锻件产品研制、生产、销售和服务。2023年设立全资子公司上海三角,开展大飞机零部件装配业务。
西子航空:西子联合控股有限公司的全资子公司,主要从事C919项目APU舱门和RAT舱门及航空零件的数控机加、复合材料零件制造、部件组装等研制任务。
航天海鹰:以“为了国产大飞机而生”为宗旨,是C919大型客机后机身后段的独家供应商,承担后机身前段等4个工作包的复合材料生产研制任务。
航空工业济南特种结构研究所:我国按国际标准研制的具有完整自主知识产权的ARJ21-700支线客机雷达罩TC证持有单位,是国家重大专项C919大型客机雷达罩的主研制单位。
(七)航空维修与航材分销
——航空维修
航空维修(MRO)是保障飞机持续适航的核心环节,涵盖维护(Maintenance)、维修(Repair)和大修(Overhaul)三大核心职能。根据中国民航局(CAAC)CCAR-145部法规,维修类别分为机体、动力装置、螺旋桨、航空器部件及特种作业五大类。按业务类型可分为:航线维护:包括航前/航后检查、过站维护(如故障排查、润滑补充),需兼顾效率与安全;基地维修:在专业机库进行定期检修或大型部件更换,周期通常为2-4周;大修与翻修:全面恢复飞机性能,涉及发动机、起落架等核心系统拆解与整修。按维修对象细分,则包括机体维修、发动机维修、机载设备维修,其中发动机维修占整机价值量的25%,需遵循OEM标准进行性能恢复;机载设备维修分为电子设备(导航系统、计算机)和机械设备(燃油/液压系统)。
航空维修产业链涉及范围广,民机保有量增加带动民航维修业发展。航空维修上游涵盖航材供应(发动机、轮胎、液压件)、维修技术(检测设备、数字化平台)及适航认证体系;中游涵盖三类主体,包括OEM厂家(如波音、空客)提供原厂级维修服务;民航企业投资维修厂(如国航AMECO)侧重航线与基地维修;第三方独立MRO(如厦门太古)在成本与灵活性上具备优势。下游服务对象包括航空公司、租赁公司及二手航材市场。随着我国民用飞机保有量的不断增加,带动了我国民航维修业的发展,逐步形成以航空公司下属综合维修企业为主力军,民营、外资协同,积极参与全球竞争的发展局面。据中国民航科学技术研究院发布的《2023年中国民航维修系统资源及行业发展报告》统计,截至2023年底,CAAC批准的维修单位总数896家,包括467家国外维修单位和429家国内维修单位。
图13 我国航务维修领域主要参与企业
资料来源:中航证券,深企投产业研究院。
国内航空维修产业市场竞争格局分明,本土企业加速替代外资服务商。我国航空维修产业已形成梯队分明的竞争态势,具体如下:
第一梯队由大型民航企业下属的维修部门或子公司构成,这些企业规模庞大、地位稳定,如北京飞机维修工程有限公司AMECO、广州飞机维修工程有限公司GAMECO、上海海科维宇航空有限公司STARCO等。
第二梯队是以全球飞机维修巨头企业为主导的合资企业,在保持第三方独立性的同时,具备获取国外民航维修业务的能力优势,典型代表是厦门太古飞机工程有限公司TAECO。
第三梯队为独立第三方维修企业,专注于机载设备维修等细分领域,包括航新科技、海特高新、安达维尔、武汉航达等,其中航新科技在飞机维修领域有二十多年的维修经验,CAAC/FAA/EASA资质齐全,与与众多国内外知名航空公司建立了战略合作伙伴关系;安达维尔覆盖2600项维修项目,CAAC/FAA/EASA资质齐全;海特高新为国内最大民营飞机大修企业,客改货技术领先。
——航材分销
航材指除航空器机体外的所有部件及原材料,国内划分为周转件(起落架、轮毂、刹车系统等)和消耗件(航空油料、化学品及耗材),两者在技术壁垒、流通模式上差异显著。周转件技术门槛高,原厂以直销为主;消耗件依赖分销模式降低交易成本。航材产业链上游为航材原厂(如金属/复合材料、胶粘剂等供应商);中游为航材分销商(衔接上下游的核心纽带,全球市场以分销模式为主导);下游为航空公司、MRO(维修公司)、飞机制造商及OEM厂商。其中,航材分销商通常需要经过上游供应商和下游客户严格的质量体系认证、经营规模、资质认证等一系列综合实力评估后,取得上游供应商的授权协议,并进入下游客户的合格航材分销商清单。
表17 航材分类
资料来源:润贝航科招股说明书,深企投产业研究院整理。
航空业持续复苏,带动航材分销市场回暖。分销模式目前为航材市场的主要销售模式,2023年民航业恢复良好,全球客运能力稳步回升,维修需求增长,尤其是老旧机型维修需求带动航材分销需求回暖。根据QY Research报告,2023年全球航材及航化品分销市场规模约为220.52亿美元。中国航材及航化品分销市场规模约19.56亿美元,占全球市场总量的8.87%。据QY Research报告数据预测,2024年全球航材及航化品分销市场规模约为239.21亿美元,至2030年预计可达341.27亿美元;国内航材及航化品分销2024市场规模约为20.99亿美元,至2030年可达33.8亿美元,2023年至2028年,国内航材及航化品分销市场复合增长率约8.26%,处于持续发展阶段。
我国航材分销起步较晚,随着C919批产提速,润贝航科等企业成为国产航材核心供应商。目前,因我国航空领域整体研发及制造能力与欧美等发达国家存在差距,民用飞机多依赖进口波音和空客,配套的大部分航材也依赖进口,这使得我国航材分销商以代理国外品牌为主,且起步较晚。在改革开放初期,航材由国家按计划统一调配。随着二十世纪八九十年代民航从计划经济向市场经济转型,航材分销也由政府控制主导转变为以市场需求为主导。随着C919生产交付节奏加快,国产大飞机制造过程中对于航材的需求提升,我国航材分销企业快速增加,根据中国民用航空维修协会网站显示,截至2024年底,评审合格的航材分销商377家,按企业性质可分为国有分销商、外资分销商和民营分销商,其中润贝航科成为国产航材核心供应商,该公司产品较为全面,品种和型号众多常备航材料号超过7,000种,已有112种通过中国民用航局的各类适航认证,可以等效替代波音/空客耗材,目前该公司全资子公司润和新材料的部分产品已经写入商飞标准材料手册。
表18 我国航材分销商分类及经营特点
资料来源:深企投产业研究院整理。
(八)航空零部件分包
转包生产成国际化跳板,规模与层级同步提升。中国航空零部件分包市场规模超50亿美元,以结构件为主向高附加值领域延伸,深度融入全球航空产业链。航空零部件转包生产是中国航空工业参与国际分工的核心模式,涵盖机体结构件、发动机部件、航电模块等品类。2023年国内航空转包市场规模约52亿美元,占全球市场份额的12%,较2010年提升8个百分点。业务模式从初期“来图加工”升级至“风险合作”(如空客A320机翼梁联合设计),技术外溢效应显著,国内企业通过承接波音787襟翼、空客A350机身壁板等订单,掌握自动钻铆(精度±0.1mm)、超塑成形(钛合金延展率提升300%)等先进工艺。按产品附加值划分,低端紧固件/钣金件占比降至45%,中高端舱门/起落架部件占比提升至35%,发动机压气机叶片等核心件占比不足5%,整体仍处于价值链中游。
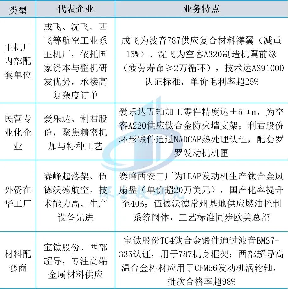
四类主体差异化竞争,主机厂系主导市场。我国航空零部件转包企业可分为四类,第一类是主机厂内部配套零部件生产单位,是国内航空零部件生产的主要参与者,如成飞、沈飞、西飞等,除为了自有整机配套,还承接国际转包订单;第二类是民营专业化企业,代表企业有爱乐达、利君股份,主要聚焦精密机加与特种工艺,在从事精密加工或特种工艺研发过程中,逐渐形成了一定规模的零部件生产能力,多为自有研发活动做配套,其技术优势主要体现在部分高技术含量的零部件上;第三类是外资在华工厂,代表企业有赛峰起落架、伍德沃德航空,该类企业管理水平和技术能力较高,生产设备先进,主要从事国际转包业务;第四类是材料配套商,代表企业有宝钛股份、西部超导,专注高端金属材料供应,此类企业多是为主机厂提供定向配套服务。
表19 我国航空零部件企业分类及业务特点
资料来源:深企投产业研究院整理。


