智能网联汽车零部件主要增长赛道
新能源汽车零部件发生整体变革。与传统汽车相比,新能源汽车在构成部件方面,减少了内燃机(发动机)、变速箱、燃料箱、发电机、加油口和油路系统、排气管等,新增了动力电池、电机、电机控制器、电池管理系统(BMS)、整车控制器(VCU)、高压总成、充电系统、逆变器等电机及电子部件,且三电系统占据了零部件增加值的主体。插电和增程式混动汽车保留了发动机,但变速箱结构大大简化,国内供应商实现自主供应。汽车底盘也被智能化、电动化要求重塑,传统燃油车的底盘部分主要是机电一体化产品,比如汽车制动系统一般由机械和液压、电动助力部件组成,该系统还包含控制软件。而智能电动汽车底盘结构重构,采用电控的汽车部件越来越多,软硬件可以分离,原来分布在各个系统中的控制软件也可以集成,改由域控制器或中央计算统一控制。
汽车供应链体系从链状向网状发展。汽车电动化、智能化浪潮下,整车厂和供应链企业的分工边界正逐渐模糊,中国汽车产业生态正在从链状变成网状。大型车企向零部件领域拓展,比亚迪是供应链垂直整合的典型代表;也有供应链企业如宁德时代、华为等,掌握了从核心零部件到关键系统的开发能力,对整车研发的影响力愈发提升,深度参与产业变革之中。从汽车电子情况看,传统的分布式架构向域控制器集中架构、中央集成架构演进,原有的一二三级供应商体系面临整体变革,如下表所示。
表1 汽车电子架构演进带来的供应商体系变革
资料来源:博世汽车电子架构演进图、财新网。
智能网联快速推进,智能化渗透率逐步提升。2023-2024年,工信部等多个政府部门陆续出台了支持智能驾驶技术发展的政策文件,鼓励整车厂商加快L3及以上级别智能驾驶车型的商业化应用。2024年1-9月,我国乘用车智能驾驶等级达到L2及以上的车型渗透率为54.3%,其中价格区间在20-30万元之间的车型智能驾驶L2及以上渗透率达到83.75%,汽车智能化已经势不可挡。
电动智能网联带动相关零部件高增长。除了电池系统伴随新能源整车放量高增长以外,电动、智能、网联趋势带动的增量汽车零部件包括域控制器、线控底盘(线控制动、线控转向、空气悬架、可调阻尼减震器等)、多合一电驱动、车载电源集成(多合一小三电)、新能源热管理、一体化压铸部件、车载摄像头、汽车雷达(激光雷达、4D毫米波雷达等)、高压高速线束、智能后视镜CMS、抬头显示HUD、全景/调光天幕、智能车灯(ADB/DLP车灯、氛围灯)、车载声学、车联网远程通信终端T-BOX、功率半导体模块等。
域控制器市场格局
——总体情况
智能电动汽车的域控制器可以分为动力域控制器、底盘域控制器、座舱域控制器、智能驾驶(自动驾驶)域控制器、车身域控制器等功能域控制器。这些域控制器共同构成了智能电动汽车的电子电气架构,每个域由一个域控制器进行统一的控制,实现了从分布式架构向集中式架构的转变。
图1 智能电动汽车的域控制器分布以及对主控芯片的要求
资料来源:亿欧智库。
2024年中国域控制器市场规模超千亿元。根据亿欧智库报告显示,2023年中国智能电动汽车销量583.9万辆,对应域控制器市场规模达到934.2亿元,预计2024年中国智能电动汽车销量983.2万辆,域控制器市场规模达到1376.5亿元;2030年中国智能电动汽车域控制器市场规模将超2800亿元,如下图所示。
图2 2023-2030年中国智能电动汽车域控制器市场规模及增速
资料来源:亿欧智库,深企投产业研究院整理。
麦肯锡预测,2025年、2030年,全球域控制器市场规模有望分别达到1280亿美元、1560亿美元;其中,自动驾驶和智能座舱域控制器市场规模有望分别达到520亿美元、710亿美元。
智能电动汽车的域控制器企业主要有四种类型:传统Tier 1(一级供应商)份额有限,本土企业如德赛西威凭借灵活开发占据优势;消费电子与互联网企业凭借软件与算法能力切入;整车厂自研投入大,依赖规模效益;跨界企业如芯片与软件平台公司也在积极拓展。随着(跨)域集中的发展,未来“主机厂联合Tier1”合作开发和“主机厂自研”域控制器两种模式将成为主要方向。
——动力域控制器
动力域控制器主要控制车辆的动力总成,优化车辆的动力表现,保证车辆的动力安全。包括发动机管理、变速箱管理、电池管理、动力分配管理、排放管理、限速管理、节油节电管理等。国内主要厂商如下表所示。
表2 中国智能电动汽车动力域控制器总成主要企业
资料来源:深企投产业研究院整理。
——底盘域控制器
底盘域控制器主要控制车辆的行驶行为和行驶姿态,其功能包括但不限于制动系统管理、车传动系统管理、行驶系统管理、转向系统管理、车速传感器管理、车身姿态传感器管理、空气悬挂系统管理、安全气囊系统管理等。随着底盘系统价值链的重塑以及软件定义汽车和新一代电子电气架构的发展,原来由传统Tier1把持的分布式黑盒系统将逐步打开,带来底盘域控制器作为整车“小脑”的发展机遇,进而推动线控底盘的集成化。在智能化浪潮下,本土 Tier1 零部件企业也开始从单区域控制执行单元切入多功能集成的域控制器领域,部分线控制动、线控转向和线控底盘企业会同时涉及底盘域控制器的研发制造。国内主要厂商如下表所示。
表3 中国智能电动汽车底盘域控制器总成主要企业
资料来源:深企投产业研究院整理
——智能座舱域控制器
智能座舱域控制器主要控制车辆的智能座舱中的各种电子信息系统功能,这些功能包括中控系统、车载信息娱乐系统、抬头显示、座椅系统、仪表系统、后视镜系统、驾驶行为监测系统、导航系统等。
根据盖世汽车数据,2024年1-10月国内智能座舱域控装机量达到481万套,前10名供应商分别为德赛西威(15.8%)、和硕/广达(特斯拉)(10.5%)、亿咖通(8.9%)、车联天下(8.5%)、镁佳科技(7.6%)、博泰车联网(4.9%)、博世(4.6%)、安波福(4.5%)、伟创力(4.4%)、华阳通用(4.2%)。国内主要厂商如下表所示。
表4 中国智能座舱域控制器总成主要企业
资料来源:深企投产业研究院整理。
——智能驾驶域控制器
智能驾驶域控制器负责实现和控制汽车的自动驾驶功能,其需要具备对于图像信息的接收能力、对于图像信息的处理和判断能力、对于数据的处理和计算能力、导航与路线规划能力、对于实时情况的快速判断和决策能力,需要处理感知、决策、控制三个层面的算法,对于域控制器的软硬件要求都最高。根据盖世汽车研究院数据,2024上半年智能驾驶域控制器出货量接近150万套,市场渗透率接近13%。国内主要厂商如下表所示。
表5 中国智能驾驶域控制器总成主要企业
资料来源:深企投产业研究院整理。
——车身域控制器
车身域控制器主要控制各种车身功能,包括但不限于对于车前灯、车后灯、内饰灯、车门锁、车窗、天窗、雨刮器、电动后备箱、智能钥匙、空调、天线、网关通信等的控制。目前,传统汽车车身控制模块BCM逐渐向BDC(车身域控制器)和ZCU(区域控制器)演进。国内主要厂商如下表所示。
表6 中国车身域控制器总成主要企业
资料来源:深企投产业研究院整理。
线控底盘市场格局
——总体情况
线控底盘是一种对汽车底盘信号传导机制进行线控改造的技术,它通过电子信号取代传统的机械连接和液压系统,实现对车辆底盘核心系统的控制,由于线控结构之下操作单元和执行单元之间不存在机械能量的传递,同时具备高精度、高安全性、高响应速度等优势。线控底盘的核心特点在于可实现“人机解耦”,即将原先由人直接控制的底盘部分转化为执行器在自动驾驶系统的控制下进行操作,使其更加适用于自动驾驶车辆。线控底盘系统是实现高阶自动驾驶不可缺少的环节。
线控底盘的具体结构包括线控制动、线控转向、线控悬架(空气悬架)、线控油门(线控驱动)和线控换挡五大系统。1)线控制动,负责汽车纵向操控的减速功能,同时兼顾能量回收以提升新能源汽车续航里程;2)线控转向,负责汽车横向操控,通过机械解耦,提升驾驶手感和碰撞安全性;3)线控悬架,通过主动悬架依据实时路况,实现对减震器阻尼和车身高度的调节,优化驾驶体验;4)线控油门,负责汽车纵向操控的加速功能,通过电信号控制节气门/电门,以达到加速的目的;5)线控换挡,负责汽车底盘的传动功能,是燃油车实现自动泊车的关键技术。线控油门和线控换挡已经成熟,市场增量有限。线控油门及线控换挡由于技术难度较低、已于上世纪 90 年代初开始逐步量产上车,线控油门目前渗透率已近100%,线控换挡也已成熟,适用于燃油车,发展面临瓶颈。线控制动市场快速增长,线控悬架(空气悬架)、线控转向当前渗透率低,市场前景广阔。
线控底盘产业链如下图所示。
图3 线控底盘产业链
资料来源:深企投产业研究院整理。
——线控制动
线控制动市场快速增长。线控制动系统可分为电子液压制动EHB和电子机械制动EMB两大类,EHB是短期主流、属于过渡方案,EMB则是真正意义上的全线控制动系统。根据高工产研数据,2023年我国市场乘用车(不含进出口)线控制动前装搭载率达到37.6%,其中新能源汽车线控制动渗透率已经达到74.3%,相较2022 年的63.9%大幅提升。根据盖世汽车研究院数据,2024年上半年,我国乘用车线控制动渗透率为45.8%,特斯拉、理想、问界等品牌已实现线控制动全系标配;其中EHB线控制动装配量接近400万台,同比增长101%,占据主体地位,预计2024年全年EHB线控制动渗透率可达到50%。根据盖世汽车研究院预测,到2025年和2030年我国乘用车线控制动渗透率将增至65%和95%,市场规模分别达247亿元和347亿元,2021-2030年复合增长率CAGR达25%。
市场格局方面,目前我国线控制动市场集中度较高,2024年1-6月TOP3厂商(博世、伯特利、弗迪动力)占据84%市场份额。以博世为代表的外资厂商仍占据主导地位,其他外资品牌还有大陆集团、采埃孚、汉拿万都、摩比斯等,2023年外资品牌占比达80%。
图4 2024年上半年我国乘用车线控制动市场份额
资料来源:盖世汽车研究院,深企投产业研究院整理。
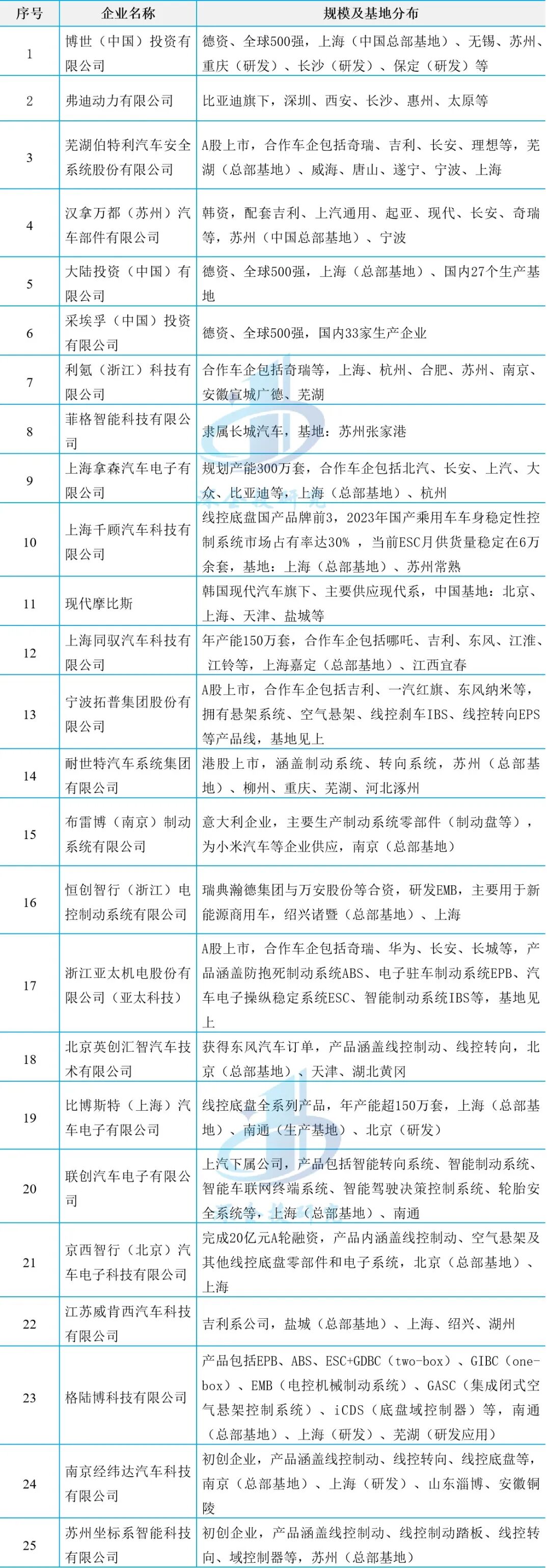
国内自主品牌厂家可分为主机厂系列和第三方厂商。主机厂通过内部体系孵化培育、自建子公司、投资合作等多种模式开启线控制动“自研+共研”模式,加强对关键系统的掌控度,主机厂旗下线控制动厂商主要有弗迪动力(比亚迪)、菲格智能(长城汽车)、联创汽车电子(上汽)、江苏威肯西(吉利)等。第三方线控制动企业以伯特利为龙头,利氪科技、拿森电子、千顾科技等正在快速上量,其他企业还有耐世特、拓普集团、亚太科技、同驭汽车、英创汇智、恒创智行、比博斯特、格陆博、经纬达等。随着智能化加速渗透,未来国产厂商市场份额将会进一步提高。
国内线控制动主要企业如下表所示。
表7 国内线控制动主要企业及基地分布
资料来源:深企投产业研究院整理。
——空气悬架
悬架是汽车车架与车桥之间所有传力连接装置,主要承担传递车轮和车架之间的力和力矩,缓解因不平整路面对车架或车身产生的冲击,以及减少由此产生的震动,确保汽车能够平稳行驶,可以分为被动悬架、半主动悬架和主动悬架三类。主动悬架能提前预判路况调整悬架阻尼、刚度、高度三者部分或全部参数,有效优化操控与舒适性,保障行车安全,提升整体驾乘体验。主动悬架方案呈现多样化的局面,目前为多方案共存,空气悬架+电磁阀式减振器+预瞄系统方案为主流,尤其是空气悬架正处于快速发展期,预计未来几年空悬方案仍将占据比较大的市场。
受益行业成本迅速下探,空气悬架渗透率迅速提升。海外车企较早涉及空气悬架领域,核心供应商包括德国大陆集团、德国威巴克Vibracoustic、美国威伯科WABCO等,形成较长时间的市场垄断,并导致价格居高不下,受限于成本绝大多数应用于高端车型。其中,大陆集团在中国市场提供定制化的系统集成解决方案,并将整条产业链本土化,常熟基地年产能达到20万套。2021年以来,在孔辉科技、保隆科技、中鼎股份等国内企业推动下,海外供应商的垄断局面逐步被打破,空气悬架系统核心部件的价格迅速降低,目前,国内厂商空气悬架的性能已与国外产品不相上下。随着国产替代降本,未来整体硬件的价格有望降至8000元左右水平,装配率将快速提升。
根据盖世汽车数据,2022年至2023年,我国乘用车空气悬架渗透率由1.2%提升至2.7%,搭载量同比增幅高达137%。至2024年4月,空气悬架渗透率已达到4.5%。配置空气悬架车型的价格区间也不断下探,目前已降至25万元以内,空气悬架正从高端走向大众。根据国元证券数据,2023年我国空气悬架系统销量56.4万套,市场规模50.2亿元,保守估计2026年市场规模为128.11亿元,2023-2026年CAGR为36.66%。
图5 2023-2026年我国空气悬架市场规模及销量(保守估计)
资料来源:国元证券,深企投产业研究院整理。
根据盖世汽车研究院数据,2023年本土品牌空气悬架市场份额已超65%。进入2024年,国产厂商份额进一步提升,截至2024年前三季度,本土品牌孔辉科技、拓普集团、保隆科技三家企业合计市场份额已超85%。威巴克、大陆等厂商份额下降速率显著。
图6 2024年前三季度我国空气悬架系统装机量(万台)
资料来源:盖世汽车研究院,深企投产业研究院整理。
空气悬架系统国产供应商方面目前基本形成孔辉科技(湖州)、拓普集团(A股,宁波)、保隆科技(A股,上海)三强争霸的竞争格局,其他布局企业还有中鼎股份(A股,收购德国AMK,安徽宣城)、瑞玛精密(A股,苏州)、天润工业(A股,山东威海)、京西智行(北京)等企业。主动悬架关键零部件方面,主要龙头企业通过收并购和自主研发,基本实现空气弹簧与空气供给单元国产化;减振器(如可变阻尼减振器)成为核心部件中尚未被国内厂商广泛攻克的环节,市场主要份额仍然掌握在倍适登、采埃孚、马瑞利等外资企业手中,国内开展研发布局并取得进展的企业主要有南阳淅减(港股,已量产)、富奥股份(A股,已量产)、宁江山川(长安汽车旗下,已量产)、孔辉科技(即将量产)、保隆科技(即将量产)、中鼎股份(开发阶段)、拓普集团(开发阶段)、上海琳顿(开发阶段)等。
——线控转向
线控转向(SBW)处于产品导入期。线控转向取消了方向盘与转向结构之间的机械连接,代之以电信号连接,相对于传统机械结构存在一系列优势,如提升安全性、舒适性等,同时由于技术难度大,安全冗余要求较高,目前市场渗透率极低。当前无论是国际厂商还是本土厂商均未实现线控转向技术的大规模量产,国内外企业几乎同步开始研发,处于同一起跑线。
根据电动汽车联盟发布的《智能电动底盘技术路线图》,乘用车线控转向的发展目标是2025年渗透率达到5%,2030年达到30%。预计2025年线控转向单车价值量4000元左右。根据东方财富证券数据,按照5%的渗透率,预计2025年国内市场规模为63亿元,2030 年为376亿元,期间年复合增速为 42.8%;2025年全球线控转向市场规模为186亿元,2030年为1004亿元,期间年复合增速为40.2%。
传统EPS市场由外资巨头主导。从市场格局看,德国、美国、日本、韩国的传统电动助力转向系统(EPS)巨头仍然占据着当前转向系统的大部分市场,尤其是冗余EPS系统,国内企业仍然处于追赶的状态。从2024年前三季度国内乘用车前装EPS情况看,前十名企业中外资及合资品牌7家,分别为博世华域、采埃孚ZF、捷太格特JTEKT、日本精工NSK、现代摩比斯、万都、蒂森克虏伯,合计占国内65.74%的市场份额,如下图所示。
图7 2024年前三季度国内乘用车(不含进出口)前装EPS市场份额
资料来源:高工汽车,深企投产业研究院整理。
国内外零部件厂商争相布局SBW线控转向技术。随着中国智能汽车产业链日渐成熟,一些企业也开始逐步掌握转向系统乃至SBW的核心技术,未来有望打破技术壁垒,抢占市场份额。目前市场布局线控转向产品主要企业为博世、捷太格特、舍弗勒、万都、采埃孚等传统电动助力转向系统巨头。国内企业中,耐世特、浙江世宝、豫北转向、拓普集团、伯特利、拿森电子、同驭科技等正在研发线控转向系统,湘油泵、德昌股份等大力布局核心部件。随着自动驾驶水平进一步提高,SBW的不断渗透给行业带来新的发展机遇。在本土企业大举研发投入的背景下,具备EPS量产经验和技术沉淀的厂商有望在SBW技术上有更好的表现。依托于中国强大的供应链优势及新能源车基本盘,SBW国产化将快速推进。
表8 线控转向系统产业链代表企业
资料来源:深企投产业研究院整理。
多合一电驱动市场格局
多合一电驱技术,作为新能源汽车领域的关键创新,其核心在于将多个动力单元及相关组件进行模块化整合,构建出高度集成的电驱动系统。此技术不仅能够显著提升整车的能效与性能,还优化了成本效益,因而在新能源汽车市场中得到了广泛应用与快速发展。
多合一电驱的发展路线是一个从独立分布到高度集成的演变过程。起初,车辆仅配备独立电机与高压电池,各部件分散布局,效能受限。随后,“三合一”方案涌现,将电机、减速器和电机控制器MCU集成,显著提升了效率与空间利用率。而今,“多合一”电驱方案更进一步,不仅集成MCU,还融合了DCDC、DCAC、OBC、PDU等关键部件,实现了更高度的系统集成。
根据盖世汽车研究院乘用车电气化配置数据,2022年至2023年,多合一电驱市场装机量从50.9万套激增至87.8万套,渗透率亦由9%提升至11%,彰显了市场的强劲增长动力和广泛的技术认可。
电驱动主机厂自主配套为主。根据NE研究院数据,2023年国内电驱动系统配套TOP10企业分别为弗迪动力(比亚迪,27.6%)、特斯拉(12.9%)、联合电子(7.8%)、蔚来驱动科技(5.9%)、汇川联合动力(5%)、中车电驱(4.5%)、尼得科(4.5%)、威睿电动(3.9%)、华为数字能源(3.7%)、大众变速器(2.9%),前10企业合计市场份额超过78.8%,其中第三方供应商市场份额为32.3%,车企自主配套占比43.4%。
图8 2023年国内电驱动系统配套市场份额
资料来源:NE研究院,深企投产业研究院整理。
从多合一电驱动来看,在车型配套与装机量市场格局中,长安新能源、弗迪动力、特斯拉、北京新能源等主机厂占据了高达92%的市场份额;第三方供应商占据的市场份额仅为8%,其中英博尔作为代表性企业,主要为吉利汽车、东风汽车等主机厂提供高效的车型配套解决方案。第三方供应商布局多合一电驱动的还有法雷奥西门子、舍弗勒、上海电驱动、联合电子、精进电动、安徽巨一(合肥道一动力)、华为、上海威迪斯电机(威迈斯)等。
车载电源集成市场格局
新能源汽车电源产品中的车载充电机OBC和车载直流转换器DC/DC,一般被统称为车载电源。车载充电机OBC主要应用于交流电充电方式的场景中,依据电池管理系统(BMS)提供的数据,将单相交流电(220V)或三相交流电(380V)转换为动力电池可以使用的高压直流电,从而实现对新能源汽车动力电池的充电。车载直流转换器DC/DC是将动力电池输出的高压直流电转换为低压直流电的电压转换器,为车载低压用电设备和低压蓄电池提供电能。车载电源集成或新能源汽车的“多合一小三电”是指将车载充电器OBC、直流转换器DC/DC、高压配电盒/电源分配单元PDU等关键部件集成在一起的系统。这种集成化设计有助于提高新能源汽车的性能和效率,同时降低成本、重量、体积和复杂性。“小三电”高度集成的充配电单元已经逐渐成为国内新能源汽车的发展主流。
——车载电源
由于每辆新能源汽车都要配备车载电源,同时高压快充渗透率提高带动车载电源价值量提升,因此近年来新能源汽车车载电源集成市场快速增长。2023年国内新能源乘用车OBC装机量706万套,同比增长37.6%。根据华泰证券预测,2023年全球车载电源市场规模313亿元,预计到2027年增长至593亿元,2023-2027年复合增速为17.31%。由于2024年我国新能源乘用车销量已占到全球的70%左右,因此车载电源市场也以中国为主体。
图9 2023-2027年全球新能源汽车车载电源市场规模(亿元)
资料来源:华泰证券,深企投产业研究院整理。
从配套情况来看,车载OBC产业格局相对稳定,头部企业基本维持不变,产业集中度较高,弗迪动力和威迈斯稳居一、二位,占据了整个国内OBC市场的半壁江山。根据盖世汽车数据,2023年我国新能源汽车OBC市占率前10企业分别为弗迪动力(比亚迪,32%)、威迈斯(15%)、富特科技(9%)、新美亚(配套特斯拉,8%)、英搏尔(5%)、欣锐科技(3%)、铁城科技(3%)、科世达(3%)、华为数字能源(2%)、力华集团(2%)。2024年一季度,TOP10企业基本维持不变,汇川联合动力进入前10(份额2%),力华集团退出前10。从企业梯队来看,比亚迪、特斯拉采用垂直一体化的供应链模式,威迈斯、富特科技、英搏尔、欣锐科技为头部主流第三方供应商。其他份额较低的供应商还有台达电子、麦格米特、法雷奥等。
图10 2024年第一季度我国新能源汽车OBC市场份额
资料来源:NE研究院,深企投产业研究院整理。
——无线充电系统
随着新能源技术快速进步,各大主机厂积极探索更效率、更便捷的充电方式,此前奔驰、智己、红旗等车企均推出支持动力电池无线充电车型,近期特斯拉宣布正在积极研发无线充电技术。无线充电技术可有效解决传统插电源充电便利差及安全风险等痛点,随着智能驾驶技术普及,市场对于无线充电的需求有望快速提升。
国内拥有新能源汽车无线充电总成技术方案的厂商主要是均胜电子和敏实集团,国内还有较多企业布局无线充电赛道,如安洁科技、万安科技、威迈斯、有感科技等。


