全球新一轮人工智能浪潮爆发背景下,作为算力底座的数据中心迎来上行周期。AI竞争带来全球互联网巨头算力开支显著增长,传统数据中心加快向智算中心转型,智算中心作为AI新基建呈现遍地开花势头。2023年我国IDC行业市场规模已超过5000亿元,预计未来几年成为万亿市场。
01 数据中心类别和应用领域
互联网数据中心(Internet Data Center,简称IDC)是一个设施及服务集合体,通过互联网为集中式收集、存储、处理和发送数据的设备提供运行维护的设施及服务。IDC服务主要包括基础服务、安全防护服务和增值服务三大类,如下图所示。
图1 数据中心主要服务
资料来源:IDC圈、中国信通院。
数据中心依据算力类型的差异,通常被分为三个类别:通用计算任务主导型的数据中心(通算中心)、专注于人工智能计算任务的智算中心,以及针对超级计算任务的超算中心。在应用领域上,通算中心主要为日常互联网服务、企业数字化等提供必要的算力支撑;智算中心则致力于支撑大规模AI模型的训练与推理、提供高性能算力,适用于自动驾驶、智慧城市建设等多个场景;而超算中心则针对如天文探测、资源勘探等极端复杂问题,提供超高性能算力解决方案。
图2 数据中心主要类型(按算力)
资料来源:深企投产业研究院整理。
以往由于人工智能产业规模较小,超算应用范围也比较狭小,数据中心以通算中心为主。伴随人工智能产业爆发,智算中心迎来爆发式增长。三类数据中心比较如下表所示。
表1 不同类别数据中心比较
资料来源:长江证券,深企投产业研究院整理。
智算中心建设经济效益显著。智算中心建设是人工智能发展下的大势所趋,同时也能带来显著的经济效益,根据《智能计算中心创新发展指南》数据,“十四五”期间,对智算中心的投资可带动人工智能核心产业增长约2.9-3.4倍,带动相关产业增长约36-42倍。
图3 智算中心项目经济效益
资料来源:国家信息中心《智能计算中心创新发展指南》。
02 数据中心产业链
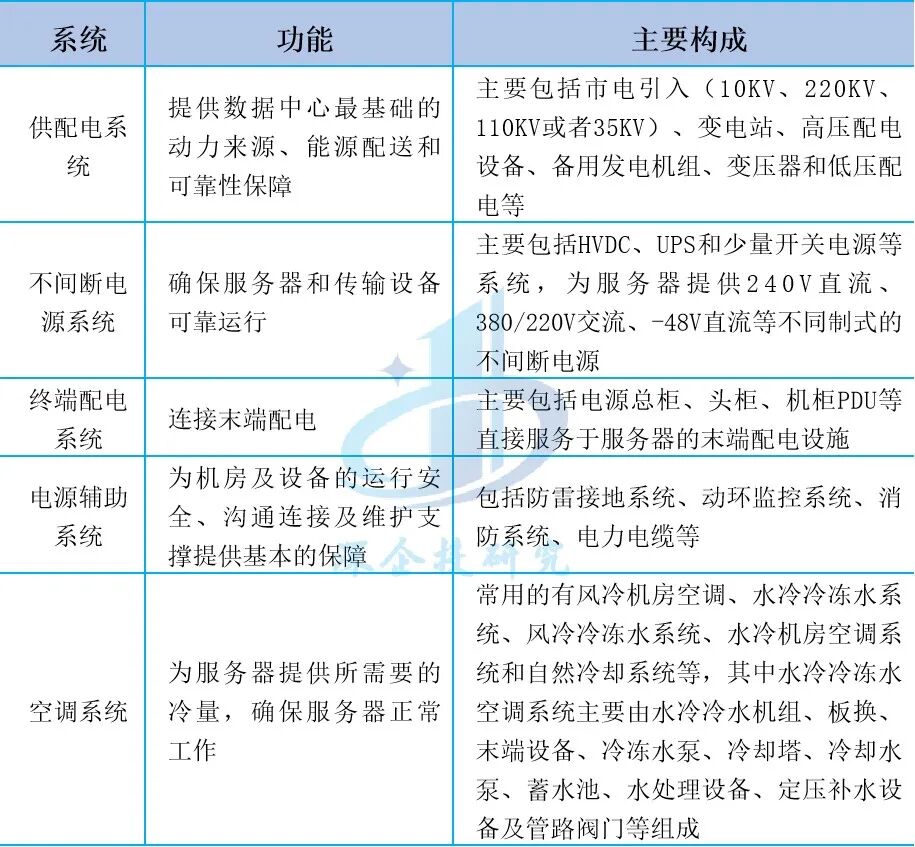
数据中心基础设施一般包含供配电系统、不间断电源系统、终端配电系统、电源辅助系统、空调系统等五大系统,如下表所示。
表2 数据中心内部系统
资料来源:深企投产业研究院整理。
数据中心内部结构如下图所示。
图4 数据中心的内部结构
资料来源:Jowan,中信证券。
数据中心内部设备主要包括IT设备和配套设备,IT设备涵盖连接器(光纤、光模块)、网络设备(交换机、路由器)、算力设备(服务器)、存储设备(存储器)等,配套设备包括供配电设备(UPS不间断电源、蓄电池、发电机、配电单元)、温控设备(冷源设备、机房空调、新风系统)等,如下表所示。
表3 数据中心内部设备
资料来源:Jowan,中信证券,深企投产业研究院整理。
数据中心及算力产业链如下图所示。
图5 数据中心及算力产业链
资料来源:科智咨询等,深企投产业研究院整理。
03 国家政策规划
国家高度重视数据中心产业的发展。国家“十四五”规划和2035年远景目标纲要、国务院《“十四五”数字经济发展规划》《扩大内需战略规划纲要(2022—2035 年)》《数字中国建设整体布局规划》均提出信息基础设施、智能计算中心的有关发展要求。2024年政府工作报告提出“适度超前建设数字基础设施,加快形成全国一体化算力体系”。工业和信息化部、国家发展和改革委员会等部门先后出台《新型数据中心发展三年行动计划(2021-2023年)》《全国一体化大数据中心协同创新体系算力枢纽实施方案》《算力基础设施高质量发展行动计划》《关于深入实施“东数西算”工程加快构建全国一体化算力网的实施意见》《关于推动新型信息基础设施协调发展有关事项的通知》等重要政策文件,为数据中心协同、一体化发展指明了方向,推动全国数据中心和算力基础设施布局不断优化。
表4 十四五以来我国有关数据中心规划政策
资料来源:深企投产业研究院整理。
04 市场规模
数据量增长是算力需求增加的基础。伴随人工智能在各个应用领域渗透,物联网、云计算不断普及,各行业数字化转型持续推进,全球生成和存储的数据量稳步增长。根据国际数据公司IDC预测,全球2024年将生成159.2ZB(十万亿亿字节)的数据,2028年将增加一倍以上,达到384.6ZB,复合增长率为24.4%;2024年中国将生成38.6ZB数据,占全球比重为24.2%,未来5年CAGR达到25.7%。根据华为2021年9月发布的《智能世界2030》报告预测数据,到2030年,人类将进入YB(1YB=1024ZB)数据时代,全球通用计算算力将达到3.3ZFLOPS(FP32),AI计算算力将超过105ZFLOPS(FP16),对比2020年将分别增长10、500倍。
全球及中国算力规模迅猛发展。近年来,随着以ChatGPT为代表的通用人工智能(AGI)、云计算及工业互联网等技术的迅猛进步,多样化算力需求呈现出爆发式增长,推动以算力中心为代表的算力基础设施产业规模迅速扩张。根据中国信通院数据,在FP32精度下,2023年全球计算设备算力规模为1369EFlops,我国达450EFlops,全球占比三分之一,增速近50%。中国信通院预计,2024-2028年全球算力规模将以超过50%的速度增长,到2025年全球计算设备算力总规模将超过3 ZFlops(1 ZFlops等于每秒十万京即1021次浮点计算),至 2030年将超过20 ZFlops。
图6 2019-2023年全球算力规模及增速
资料来源:中国信通院,深企投产业研究院整理。换算为FP32。
图7 2019-2023年中国算力规模及增速
资料来源:中国信通院,深企投产业研究院整理。换算为FP32。
我国IDC市场规模持续增长。根据科智咨询数据,2023年中国整体IDC业务市场规模为5078.3亿元,同比增长25.6%;2023年国内规模以上在运营IDC机房存量达到2059个,新增机房152个,超过2022年新增机房数量;2023年国内在运营IDC机柜数量较2022年同比增长12.1%。随着传统IDC市场需求呈现下滑趋势,公有云在传统行业数字转型的驱动下缓慢增长,智算中心的租赁业务开始起步。展望未来,预计公有云服务与智能计算中心的租赁业务将成为驱动IDC市场增长的重要引擎。
图8 2019-2023年中国整体IDC市场规模及增速
资料来源:科智咨询、长江证券,深企投产业研究院整理。统计口径包括获得中国境内经营许可的服务商的传统IDC业务收入(含机柜、带宽、增值服务收入)以及公有云Iaas+Paas业务收入。
我国智能算力规模不断扩大。根据中国信通院数据,截至2023年底,全国在用数据中心机架总规模已跃升至810万标准机架,算力总规模达到230EFLOPS(每秒能完成230百亿亿次浮点运算),稳居全球第二,存力总规模约1200EB。截至2023年6月底,我国智能算力规模占整体算力规模的比例已攀升至25.4%,智能算力规模同比增长率高达45%,远超整体算力规模的增速。
图9 2017-2023年我国算力中心在用机架规模及增速
资料来源:中国信通院《中国算力中心服务商分析报告(2024年)》,深企投产业研究院整理。
图10 2020-2027年中国智能算力规模及预测(EFlops)
资料来源:IDC《2023-2024中国人工智能计算力发展评估报告》,深企投产业研究院整理。基于FP16精度。
我国智算中心建设全面提速。根据科智咨询数据,2023年,中国投用智算中心总IT负载达到1205.5MW,同比增长41.6%。根据赛迪顾问数据,截至2024年上半年,国内已经建设和正在建设的智算中心超过250个。从建设主体来看,基于2024年上半年的292起智算中心招标事件统计,三大运营商占比达到56%,其次分别为政府(34%)、企业(9%)和科研机构(1%)。根据证券时报报道,当前已有超过20个城市建设智算中心,包含北京、上海、深圳等一线城市,郑州、武汉、长沙、南京、西安、成都、哈尔滨等地区中心城市,以及内蒙古呼和浩特、宁夏中卫、新疆克拉玛依等西部地区城市。此外,县域级智算中心纷纷涌现。
我国超算中心规模全球领先。依据第56期全球超级计算机TOP500榜单发布的信息,中国所部署的超级计算机数量再度稳居世界第一,总计达226台,占比超出45%。根据中国信通院报告,至2023年为止,我国已建立了14个国家级的超级计算机中心,分别坐落在天津、深圳、长沙、济南、广州、无锡、郑州、昆山、成都、西安、太原、重庆以及乌镇。
05 行业盈利模式
传统IDC服务商通过先建后租,主要获取资源差价与服务费用,盈利模型如下图所示。
图11 IDC的盈利模型
资料来源:中信证券。
智算中心的主要盈利模式包括算力租赁、技术服务、数据运营等。与传统的数据中心和云服务不同,智算中心的核心是供应算力服务,其商业模式既有数据中心设备租赁的特点,也具备了云服务按用量、服务付费的特性,商业模式相对多元化。但当前许多智算中心盈利模式单一,主要依赖算力租赁,相关增值服务有待开发。
——算力租赁。算力租赁指的是企业或个人通过缴纳租金,向拥有丰富计算资源的服务商(算力平台、智算中心、云厂商等)租借所需算力(主要是GPU或其他类型的算力)。这一模式特别适用于那些需求大规模计算能力,却不愿或不能承受高额初期投资成本的用户。算力租赁为他们提供了一个既灵活、高效又经济的解决方案。比如国外英伟达已建成5座AI工厂,向企业用户销售算力;国内则是智算中心、云厂商提供相关租赁服务。
——技术服务。比如提供AI大模型训练和部署服务。企业可以利用智算中心的高性能计算资源,快速训练和优化AI模型,然后将其部署到实际的应用场景中。当前提供大模型训练和部署服务的主要以云厂商为主,比如腾讯云MaaS、百度智能云、华为AI云服务、中国电信的算力服务生态平台等。
——数据运营。主要是数据处理和分析服务。大型智算企业拥有海量的数据资源。在确保合法合规、数据安全以及严格保护用户隐私的基础上,这些企业能够向用户企业提供一系列服务,涵盖大型模型数据集供应、数据标注、预训练以及微调等。此类服务对于数据驱动型行业,尤其是金融、医疗健康及零售等领域,具有较大意义。
智算中心建设运营企业要实现可持续性的投资回报,主要取决于以下因素:一是智算中心所提供的算力和服务是否能够满足市场需求;二是成本控制水平,包括建设成本、运营成本等;三是技术层面能否在硬件设备、软件平台等方面保持领先地位。此外,地方相关支持政策也有利于智算中心的发展。
在现有商业模式下,国内智算中心算力供需错配较为明显。伴随着“东数西算”工程的推进,中西部地区已成功建立起多个智算中心,然而,由于算力跨区域流通的条件尚未成熟,全国范围内实现算力资源统一调度的“一张网”构建仍需时日,智算中心服务器空转甚至停机的现象普遍存在,中西部地区算力供给余量较大。当前在中美人工智能产业竞争中,我国企业受到芯片进口管制和算力压制,客观上处于不利地位,而大型企业在东部发达地区建设算力中心受到区域限制和能源指标限制,加剧了算力供需错配问题,客观上使美国的管制产生更好的效果,需要进一步研究解决。
06 行业市场格局
当前,我国数据中心(算力中心)市场主要参与主体为基础电信运营商、第三方IDC/算力中心服务商和云计算厂商。
1.基础电信运营商
基础电信运营商是中国电信、中国联通、中国移动三家,向客户提供机柜租用、宽带租用等传统IDC服务。三大运营商拥有核心网络资源、广泛的网络带宽、覆盖全国的数据中心机房资源,以及多样化的客户和合作伙伴,比如政府和大型企业等,但算力中心服务并非其核心业务。根据中国信通院《中国第三方数据中心服务商分析报告(2023年)》,2022年基础电信运营商总体占比约为48.32%,其中中国电信占比约为19.27%,中国移动占比约为14.70%,中国联通占比约为14.35%。
表5 2023年三大运营商IDC业务情况
资料来源:各公司财报、公告、网络公开信息,深企投产业研究院整理。
2.算力中心服务商
第三方算力中心服务商是通过自建或租用的方式获得算力中心机房资源,并从基础电信运营商处取得带宽等通信资源,进而向用户提供算力中心服务。当前算力中心服务商已成为算力中心行业投资的主要参与者和驱动者。根据《2024中国第三方算力中心服务商发展研究报告》,截至2023年底,全国拥有自建算力中心的服务商数量654家,其中,年收入在1亿元以上的服务商占比为14%;国有资本服务商占比为20%;全国性服务商占比为21%。
根据商业模式不同,我国算力中心服务商可以分为批发型服务商和零售型服务商,如下表所示。
表6 批发型与零售型算力中心服务商比较
资料来源:中国信通院等,深企投产业研究院整理。
国内主营业务涉及IDC服务的上市公司包括万国数据、世纪互联、润泽科技、宝信软件、光环新网、数据港、科华数据、奥飞数据、首都在线、证通电子、浙大网新、浙数文化、网宿科技、二六三、云赛智联、铜牛信息、鹏博士等20多家企业,如下表所示。
表7 国内算力中心服务有关上市企业
资料来源:各公司年报,深企投产业研究院整理。
非上市重点企业主要有浩云长盛、普洛斯、中金数据、博浩数据、有孚网络、中联数据、博大数据等,如下表所示。
表8 国内算力中心服务重点企业(非上市)
资料来源:各公司网站、网络公开信息,深企投产业研究院整理。
算力中心服务商海外投资布局加速。伴随我国企业出海进程加快,大型互联网企业(如Tiktok)在全球进行竞争,为保障海外市场的算力供应,算力相关基础设施建设一直在推进中。在高端GPU国内进口受限的情况下,一些人工智能企业、大型科技公司也需要考虑在不受美国出口管制的国家和地区建设算力中心,摊薄国内算力建设的成本,保持国际竞争力。随着算力中心全球化持续推进,我国主要算力中心服务商加快海外布局,在东南亚、一带一路等海外市场投建大规模算力中心,提供全方位配套的算力中心服务,同时采用金融并购等手段进行海外业务布局。比如,万国数据在马来西亚、印尼、新加坡等,秦淮数据在马来西亚、印度、新加坡等,均在投建算力中心集群。
3.云计算厂商
近年来,云计算服务尤其是公有云市场迎来爆发式增长,以阿里云、腾讯云、华为云为代表的云服务商迅速发展。大型云计算厂商建设大型或超大型云计算中心(数据中心/智算中心),综合采用自建、与算力中心服务商合建的方式,同时在一线城市和偏远地区进行布局。
——公有云(IAAS+PaaS)整体市场。根据国际数据公司IDC数据,2023年全年中国公有云服务(IAAS+PaaS)市场规模为297.8亿美元。国内主要厂商包括阿里云、华为云、腾讯云、三大运营商(中国电信天翼云、移动云、联通云)、百度云等。
——AI公有云。根据国际数据公司IDC数据,AI公有云2023年市场规模达到126.1亿元,同比增长58.2%,百度、阿里、腾讯、华为四大云厂商市场份额合计占比超过90%。
——GenAI(生成式人工智能)IaaS。AI IaaS(智算基础设施即服务)是指供应商以租赁形式为客户提供一站式智能算力服务,并由供应商提供后续的运营及运维保障,具体又分为生成式AI(GenAI IaaS)和非生成式AI(Non-GenAI IaaS)两个细分市场。Non-GenAI IaaS市场格局逐步固化,以阿里云为代表的云厂商继续处于领先位置。GenAI IaaS国内主要前五大厂商为字节跳动(火山引擎)、阿里、商汤科技、百度、腾讯。其他新势力企业包括并行科技、蓝耘科技、首都在线、鸿博股份、云从科技、中贝通信、汇纳科技、光环新网、世纪互联、恒润重工等,涵盖了AI技术公司、ICT服务商、数据中心服务商和实体企业四种类型。


