摘要:越南是全球供应链重组的主要受益者之一,在中美战略竞争中左右逢源,近年来中国对越南的投资和产业转移有所加速。当前中越经贸合作高于竞争,产业互补较为明显,广西在桂越合作中大有可为,但仍需要防范越南内部政局变动、美国对越贸易政策变化、欧美对中国供应链定点排斥等相关风险。
2023年12月,习近平总书记在越南访问期间,提出构建具有战略意义的中越命运共同体。越南访问结束后,习近平总书记亲临广西考察并表示:“构建具有战略意义的中越命运共同体,将更有利于广西的开放发展,壮美广西前景光明”。
01 时代背景
中越山水相连,又都是社会主义国家,有着“同志加兄弟”的深厚情谊,在当前全球供应链重组、贸易摩擦加剧的大背景下,中越经贸关系极为重要,且十分复杂。
中越关系持续深化。2024年8月18-20日,越共中央总书记、国家主席苏林对我国进行国事访问,这是苏林8月初就任越共中央总书记后出访的首个国家。苏林在18日抵达广州后表示,“我们此次访问是想再次强调,在越南对外政策当中,中国始终是排在第一位的,是我们的头等优先。”访华期间,中越双方签署了《中华人民共和国和越南社会主义共和国关于进一步加强全面战略合作伙伴关系、推进中越命运共同体建设的联合声明》,两国关系迈上了新台阶。
中越产业优势互补。中国经过数十年的改革开放,尤其是2001年加入WTO之后,依托全球化发展带来的机遇,充分利用人口红利和廉价的要素成本,充分融入全球供应链和价值链,产业呈现库兹涅茨式的演进,社会经济得到了空前的发展。然而十多年来,随着人口红利的消退、产业结构转型升级、全球贸易壁垒攀升,中国企业积极寻求出海发展,特别是低端制造业产业链向东南亚、印度以及墨西哥等要素成本更低的国家转移,近年来随着地缘政治冲突升级而有所加速。越南从上世纪80年代开始,学习中国的经验,实施改革开放,经济规模、城市化水平和基础设施得到比较大的发展,对跨国企业吸引力不断增加。越南丰富且廉价的劳动力极具竞争优势。根据越南统计总局的数据,2023年越南总人口1亿零30万人,其中67.3%的人口处于劳动年龄,享有黄金人口结构优势;根据越南劳动荣军和社会事务部基于4.73万家企业的汇总数据,按汇率换算,越南就业人员2023年平均月工资为2480元人民币,远低于中国内地。在全球制造业格局中,中国和越南之间的产业链互补关系明显,中国在高端技术、复杂产品制造领域拥有一席之地,而越南则更多集中于劳动密集型、低附加值产品制造,目前这种差异化的发展格局,有利于两国产业优势互补,经贸合作前景光明。
中美贸易争端常态化。自2018年起,基于意识形态、全球争霸的考虑,美国政府对中国实施了一系列的贸易限制措施,美国对华关税水平快速提升,并长期保持在高位。据PIIE估算,2018以来美对华平均关税从3.1%增至19.3%,最高到21.0%;与此同时,美对其他国家和地区进口关税仅从2.2%小幅提高至3.0%。另外,美国还不断制造技术性壁垒,如对中国商品反倾销调查使用也越发频繁。在贸易争端的影响下,2023年中美双边贸易下降11.6%,为了降低对中国商品的依赖,美国致力于提升进口市场的多样性,根据KPMG的统计分析,2017-2022年,美国自中国进口比重下降了5.3%,而同时期来自越南的进口比重增长1.9%,是美国进口市场中涨幅最大的。随着中美科技竞争和地缘政治冲突加剧,中美贸易摩擦在可预见的很长一段时期内将保持常态化,中美贸易脱钩有利于越南等国家对美国的出口,越南也逐步成为美国重要的贸易伙伴。
图1 美国对华平均关税水平远高于其他国家和地区
资料来源:PIIE,中银证券。
越南在大国博弈中左右逢源。在美中关系紧张的背景下,越南的战略位置凸显。在越南已故领导人阮富仲在任十余年间,越南奉行平衡务实灵活的“竹子外交”,即坚守国家核心利益和基本原则,在大国博弈过程中积极保持中立,与主要大国(中美俄等)保持良好关系,平衡地缘政治,避免对单方过度依赖,同时与多国建立合作关系。近年来,在中美博弈与战略竞争长期化的形势下,全球产业链供应链持续调整,越南在全球供应链中的重要性显著提升,同时成为中国和美国深化合作争取的对象。2023年9月,美国与越南关系提升为全面战略伙伴关系,同时计划强化在半导体、AI、稀土等产业合作以及军事合作。2023年12月,中越关系提升至新定位,在深化中越全面战略合作伙伴关系基础上,携手构建具有战略意义的中越命运共同体。
越南是全球供应链重组的主要受益者之一。越南参与了几乎所有全球和相关区域自由贸易合作机制,近年来先后启动或加入了CPTPP、欧越自贸区、区域全面经济伙伴关系协定、印太经济框架,相关国际经贸合作协议覆盖了中国、美国、欧盟、日本、东盟等几乎所有主要经济体。美西方基于供应链韧性、地缘竞争和经济安全的逻辑,推动供应链区域化、本地化、在岸化、近岸化、友岸化,力求减轻对中国供应链的依赖程度,强化在东南亚和南亚的投资布局。越南是美国对华经贸“脱钩”在东南亚首选的制造业“友岸外包”基地之一,并被美国纳入“印太战略”中制衡中国地区影响力的“关键力量”,是全球供应链重组最大的受益者之一。根据越南计划与投资部数据,2023年,越南吸引外商直接投资(FDI)超过366亿美元,同比增长32.1%,其中加工制造业投资235亿美元,同比增长39.9%。2024年上半年,越南吸引外商直接投资近152亿美元,同比增长13.1%,其中加工制造业投资106.9亿美元,同比增长26.3%。
中国对越南的投资和产业转移有所加速。中国产业向越南的转移大致可分为三个阶段。2010年后,越南承接的中国产业转移以鞋服等劳动密集型产业为主,主要出于人力、地价等成本要素的考虑。2018年中美贸易摩擦发生后,美国连续多轮对中国进口产品加征关税,电子行业是重点,由此引发了以出口美国的电子企业为主的第二波转移潮。自新冠疫情爆发以来,跨国公司供应链策略加速由“all in中国”转为“中国+1”、“中国+N”的分散化布局,以苹果供应链为代表的转移,成了一大新趋势。近年来,中国香港、中国大陆对越南的直接投资额显著增长,合计投资规模在越南投资来源地中位列第二或第三,但如果考虑到中国大陆资本绕道新加坡等第三国再对越南进行投资的情况,预计投资规模和排名可能更高。根据越南通信社的报道,2023年中国在越南投资的新项目数量最多,达到707个,总注册投资额44.7亿美元,增长77.6%。
02 桂越合作基础
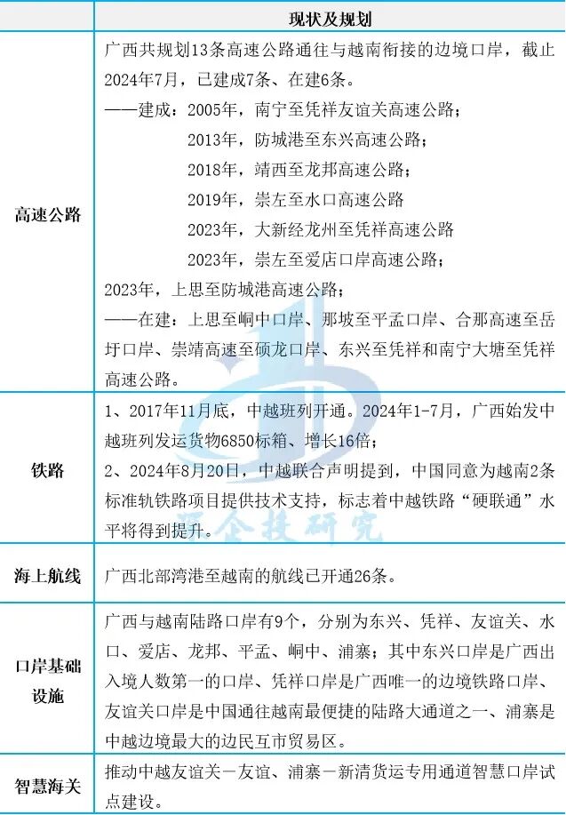
广西是服务建设中越命运共同体的排头兵。去年12月,习近平总书记在广西考察时强调,广西要发挥自身优势,向海图强、开放发展,积极服务建设中国—东盟命运共同体。广西与东盟、越南接壤,拥有服务建设中越命运共同体的天然优势。一是广西是我国面向东盟开放的前沿和窗口,与东盟开放合作不断深化,南宁是中国—东盟博览会永久举办地,已成功举办20届,推动和见证了中国—东盟经贸合作水平的快速发展。二是广西与越南互联互通水平不断提升,近年来不断推进铁路、高速公路、口岸基础设施“硬联通”,以及智慧海关“软联通”。
表1 桂越互联互通现状及发展规划
资料来源:深企投产业研究院根据网络资料整理。
广西与越南经贸合作不断深化。越南是东盟国家中承接全球供应链重组的核心枢纽,加强与越南产业经济的协同发展,对维护我国产业链供应链安全稳定、提振西南地区经济发展具有重要意义。依托区位交通优势,越南已经连续25年成为广西第一大贸易伙伴国,双边贸易规模不断扩大,从传统的农产品贸易拓展至新能源、新材料、智能制造等新兴领域。2023年广西与越南双边贸易进出口2539.5亿元,同比增长29.2%。2024年1-7月,广西与越南进出口总额1658.2亿元人民币,同比增长32%,其中出口额1300.2亿元人民币,同比增长44.4%;进口额358亿元人民币。
03 广西产业发展机会
基于与东盟各国尤其是越南地理距离近、产业关联性强等优势,广西内外联动扩大开放,深化拓展与越南在商贸、劳务、产业、科技、教育等领域合作,积极服务建设中越命运共同体。具体来说,在全球产业链重构的大背景下,广西作为对越合作的前沿,产业协作存在以下机会:
一是作为中国在越南投资企业的供应链上游基地。依托区位条件和产业配套,广西有机会打造成为赴东盟(尤其是越南)投资企业所需的原材料和零部件集散地,技术研发、教育培训中心和服务保障基地,重大项目的供应链配套基地。以电子制造产业为例,上游材料、元器件种类数以千计,全球价值链分工最为显著,产品研发制造需要规模效应支撑。越南已成为全球电子组装制造重要中心,但限于其劳动力、土地、研发、技术人才等要素总量限制,相关原材料、元器件、产线设备、配套服务仅能实现部分本地化生产,由此带来粤港澳大湾区——广西——越南北部电子制造产业链的协同机会。截至7月底,广西备案对越南非金融类投资企业及机构186家。
二是作为开发越南等东盟国家市场的基地。东盟国家经济持续发展,以总量计算已成为全球第五大经济体,并有望于2030年提升为全球第四大经济体。东盟国家拥有超过6亿的人口,其中越南人口过亿,伴随其人均收入水平提高,消费市场规模持续扩大,我国汽车、家电、食品、家居、电商、餐饮消费等领域重点企业纷纷在越南进行市场布局,一些出口导向型企业也在加大本地市场的开发力度。基于广西的区位和供应链优势,建材家居、金属材料、五金制品、新能源汽车零部件、食品、化工新材料、生物医药等产业有机会形成“广西研发制造+东盟(越南)本地市场”的发展布局。
三是作为越南等东盟国家企业反向布局中国大陆的桥头堡。随着中国—东盟产业分工协作广度和深度持续提高,在不同领域均可会出现当地冠军企业走向全球布局和跨国经营,就近进入中国大陆,充分利用中国资源要素,面向中国市场设立研发中心、服务中心和供应链基地,广西有机会承接。比如越南领先的信息技术服务提供商FPT集团在南宁开设了近岸开发中心,以更好地服务于中国市场。越南本土领先的电动汽车品牌VinFast主要依托中国供应链(电池、电机、座舱电子、产线设备等),未来也有可能在中国设立研发中心,吸收消化中国在电动汽车、座舱电子、智能驾驶领域的技术储备。根据广西商务厅提供的数据,截至2024年6月,越南累计在广西设立外资企业130家,合同外资金额超3亿美元。
04 风险和挑战
新时期中越合作仍要防范越南内部风险问题。中越战略合作伙伴关系面临一些长期风险因素,容易联动发酵影响中越关系全局,需要双方持续巩固战略互信,有效管控海上分歧,协同应对全球挑战。一是越南政局决定的对外政策基本方向变动风险。越南现任领导人苏林从年初越共中央政治局排名第六的成员,到5月份当选国家主席排名政治局第二,再到7月18日阮富仲去世前一天成为代理总书记,其接班过程由于阮富仲的身体问题大幅压缩,越南国内政局和外交政策的稳定性仍有待观察。越南竹子外交过去取得的成果表明,现有外交路线符合越南的国家利益,但一旦越南内部政局不稳,美国对越南经贸的拉拢或打压、美越安全合作升级等均有可能使越南改变其外交路线。二是海上分歧管控问题。越南不仅是中国在东盟国家的最大贸易伙伴,也是处理南海事务的重要对象。2024年7月,越南与菲律宾分别向联合国提出了扩展大陆架的主权要求,遭到我国反对;8月,菲律宾与越南还在马尼拉附近海域举行了首次联合演习。域外大国(美国、日本)的介入,南海问题的国际化和多变化容易使政治解决变得困难,并在挑拨下发生联动,威胁地区安全稳定。三是越南民间民族主义问题。民族主义是越南构建现代国家和政权合法性的重要支撑,由于历史冲突和南海争端问题,越南民间的民族主义情绪容易被激发,干扰其对华政策。比如2014年5月,越南发生针对华商工厂的打砸事件,至今仍使一些华商心有余悸。
美国对越贸易政策变化是中越经贸合作需要共同应对的重大问题。在现有供应链格局下,越南成为典型的出口导向型经济体,2023年外贸依存度(进出口总额/GDP)达到158.9%。在贸易结构上,越南形成主要进口中国、日本、韩国零部件和原材料,加工组装出口欧美的格局,对外贸易高度依赖外资企业和欧美市场。根据越南工贸部数据,2023年外资企业出口占越南商品出口总额的73.1%。2023年越南预计对美国出口969亿美元,对美洲地区的贸易顺差约920亿美元;对欧盟出口437亿美元,贸易顺差约330亿美元。当前美国大选格局未明,一旦出现政党轮替、特朗普政府重新上台,美越贸易摩擦存在升级的风险。欧美出口市场的关税和贸易壁垒提高,会冲击越南相关出口产业,进而影响对应的中国供应链企业。
美国对中国供应链的定点排斥有可能推动越南部分产业与中国脱钩,降低对中国上游材料和零部件的依赖,加速本地化生产水平。为了打击中国供应链,美国持续依托双反调查(反倾销和反补贴调查)和反规避调查,瞄准中国大陆在东南亚投资的重点产业(比如光伏产业),调整关税壁垒,力图提高中资企业在海外的本地化生产水平,降低来自中国大陆的增加值(主要来自零部件)比例。比如,美国光伏组件大量依赖进口,80%的进口来自东南亚,且多由中资公司生产,近期美国对光伏产业的双反调查导致东南亚光伏工厂密集关停。在中国主导的战略性产业领域,美国通过其产业政策并对相关国家施加影响,削弱中国的主导地位。以新能源汽车产业链为例,中国企业当前主导印尼的金属镍(三元动力电池关键原料)开采、加工,印尼的含镍产品要进入美国电动汽车产业链并享受税收减免,需要满足美国《通胀削减法案》对电动车关键部件和关键矿物领域的规定,即“受关注的外国实体”(指向中国)在新建镍项目中的持股比例应当控制在25%以下,因此,当前印尼官方正在试探出台限制中资持股的政策。推而广之,随着中美战略竞争持续,美国将通过增减关税和贸易壁垒、加强关键产业投资合作、承认市场经济地位等手段,强化对越南经贸关系的影响力,削弱中国与越南的产业链分工合作水平。
作者
执笔:李星光 深企投产业研究院常务副院长
修订:林和坤 深企投产业研究院院长


